贵州省黔东南市2024-2025学年高一生物第二学期期末教学质量检测试题含解析

贵州省黔东南市2024-2025学年高一生物第二学期期末教学质量检测试题含解析_第1页
1/9
贵州省黔东南市2024-2025学年高一生物第二学期期末教学质量检测试题含解析_第2页
2/9
贵州省黔东南市2024-2025学年高一生物第二学期期末教学质量检测试题含解析_第3页
3/9
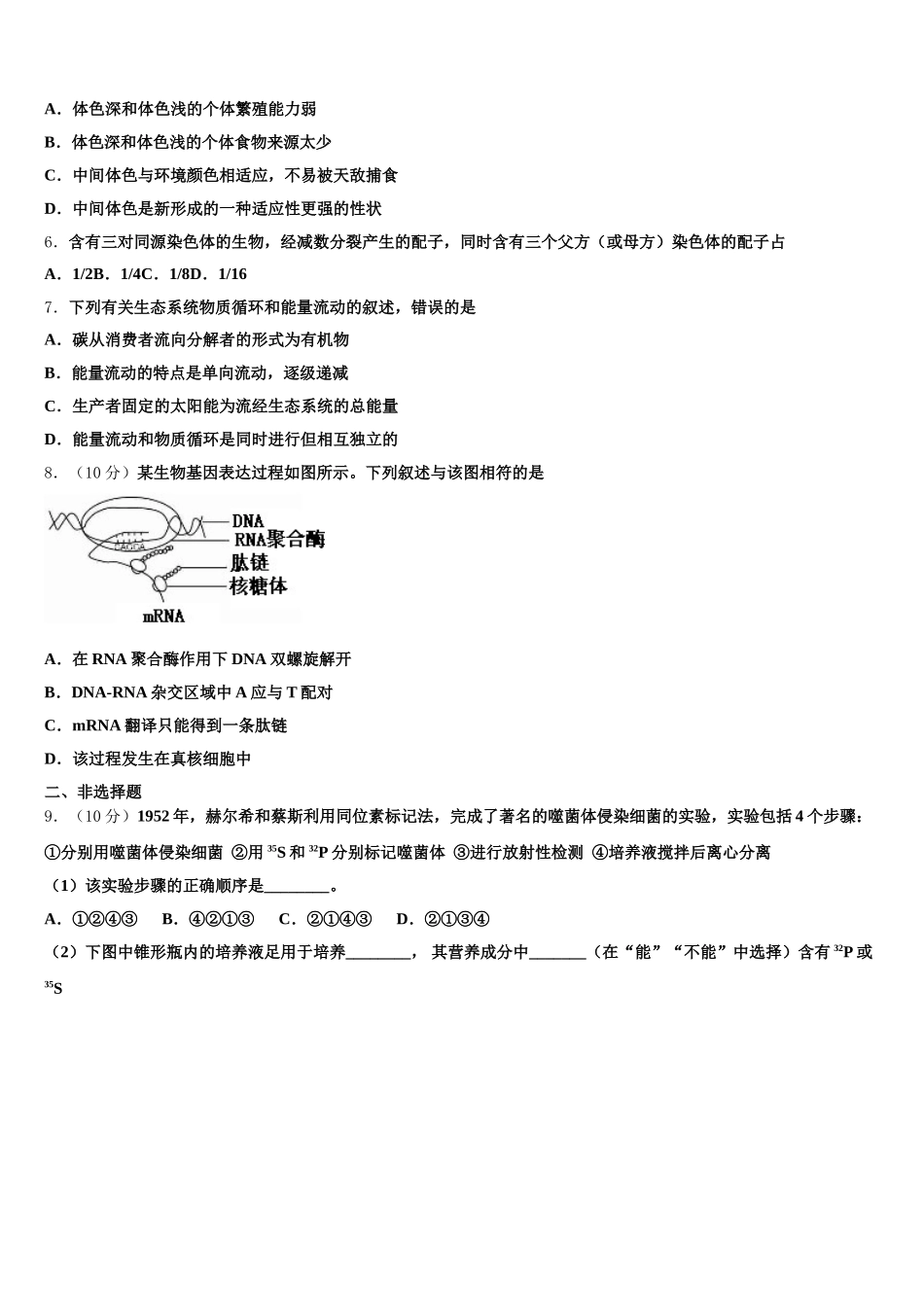
贵州省黔东南市 2024-2025 学年高一生物第二学期期末教学质量检测试题注意事项1.考生要认真填写考场号和座位序号。2.试题所有答案必须填涂或书写在答题卡上,在试卷上作答无效。第一部分必须用 2B 铅笔作答;第二部分必须用黑色字迹的签字笔作答。3.考试结束后,考生须将试卷和答题卡放在桌面上,待监考员收回。一、选择题(本大题共 7 小题,每小题 6 分,共 42 分。)1.牡丹的花色种类多种多样,其中白色的不含花青素,深红色的含花青素最多,花青素含量的多少决定着花瓣颜色的深浅,由两对独立遗传的基因(A 和 a,B 和 b)所控制;显性基因 A 和 B 可以使花青素含量增加,两者增加的量相等,并且可以累加。一深红色牡丹同一白色牡丹杂交,得到中等红色的个体。若这些个体自交,其子代将出现花色的种类和比例分别是 ( )A.3 种,961 B∶ ∶.4 种,9331∶ ∶ ∶C.5 种,14641 D∶ ∶ ∶ ∶.6 种,143341∶ ∶ ∶ ∶ ∶2.关于蛋白质生物合成的叙述,正确的是( )A.一种 tRNA 可以携带多种氨基酸B.DNA 聚合酶是在细胞核内合成的C.反密码子是位于 mRNA 上相邻的 3 个碱基D.线粒体中的 DNA 能控制某些蛋白质的合成3.下列各项中,属于转录的是A.RNA→DNAB.DNA→RNAC.RNA→蛋白质D.RNA→RNA4.下列化学物质中,不是植物激素的是① 脱落酸 ② 乙烯利 ③ 生长激素 ④ 细胞分裂素A.①② B.②③ C.①③ D.②③④5.科学家对某地一种蟹的体色深、浅进行了研究,结果如下图所示。对不同体色的蟹数量不同的最合理解释是A.体色深和体色浅的个体繁殖能力弱B.体色深和体色浅的个体食物来源太少C.中间体色与环境颜色相适应,不易被天敌捕食D.中间体色是新形成的一种适应性更强的性状6.含有三对同源染色体的生物,经减数分裂产生的配子,同时含有三个父方(或母方)染色体的配子占A.1/2B.1/4C.1/8D.1/167.下列有关生态系统物质循环和能量流动的叙述,错误的是A.碳从消费者流向分解者的形式为有机物B.能量流动的特点是单向流动,逐级递减C.生产者固定的太阳能为流经生态系统的总能量D.能量流动和物质循环是同时进行但相互独立的8.(10 分)某生物基因表达过程如图所示。下列叙述与该图相符的是A.在 RNA 聚合酶作用下 DNA 双螺旋解开B.DNA-RNA 杂交区域中 A 应与 T 配对C.mRNA 翻译只能得到一条肽链D.该过程发生在真核细胞中二、非选择题9.(10 分)1952 ...

1、当您付费下载文档后,您只拥有了使用权限,并不意味着购买了版权,文档只能用于自身使用,不得用于其他商业用途(如 [转卖]进行直接盈利或[编辑后售卖]进行间接盈利)。
2、本站所有内容均由合作方或网友上传,本站不对文档的完整性、权威性及其观点立场正确性做任何保证或承诺!文档内容仅供研究参考,付费前请自行鉴别。
3、如文档内容存在违规,或者侵犯商业秘密、侵犯著作权等,请点击“违规举报”。

碎片内容

贵州省黔东南市2024-2025学年高一生物第二学期期末教学质量检测试题含解析

您可能关注的文档

确认删除?