山东省齐河、夏津、临邑、禹城、武城五县2025届七年级生物第二学期期末预测试题含解析

山东省齐河、夏津、临邑、禹城、武城五县2025届七年级生物第二学期期末预测试题含解析_第1页
1/21
山东省齐河、夏津、临邑、禹城、武城五县2025届七年级生物第二学期期末预测试题含解析_第2页
2/21
山东省齐河、夏津、临邑、禹城、武城五县2025届七年级生物第二学期期末预测试题含解析_第3页
3/21
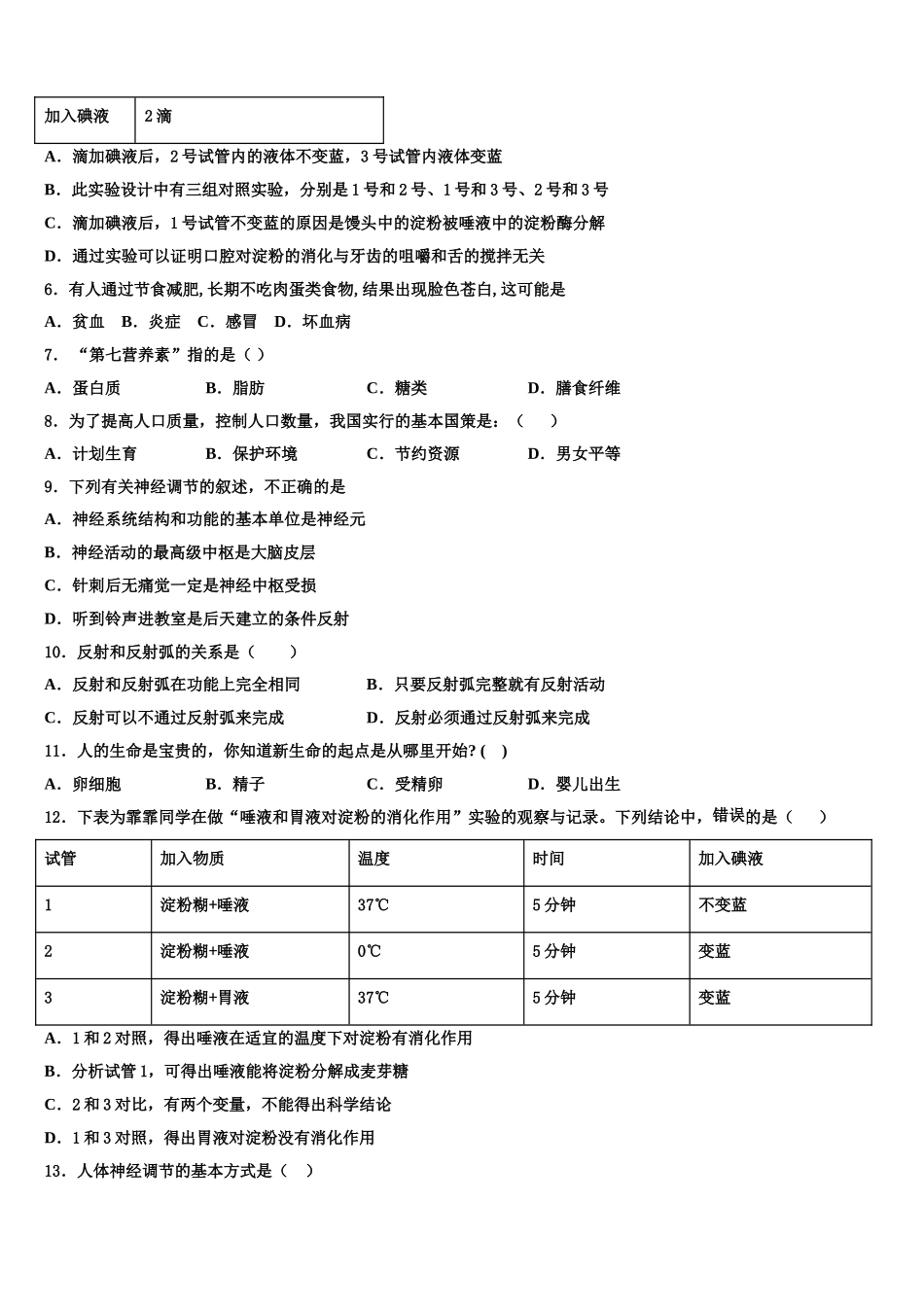
山东省齐河、夏津、临邑、禹城、武城五县 2025 届七年级生物第二学期期末预测试题考生请注意:1.答题前请将考场、试室号、座位号、考生号、姓名写在试卷密封线内,不得在试卷上作任何标记。2.第一部分选择题每小题选出答案后,需将答案写在试卷指定的括号内,第二部分非选择题答案写在试卷题目指定的位置上。3.考生必须保证答题卡的整洁。考试结束后,请将本试卷和答题卡一并交回。1.下列有关小肠的结构特点与其吸收功能相适应的是( )① 绒毛壁由一层上皮细胞组成 ② 小肠内表面有许多小肠绒毛③ 小肠绒毛内有毛细血管 ④ 肠腺是粘膜上皮凹陷而成。A.①④B.①②③C.②④D.②③④2.下列关于人体血液循环的叙述,正确的是A.心脏的左侧流动的是静脉血,右侧流动的是动脉血B.当心房舒张、心室收缩时,动脉瓣关闭,房室瓣开放,血液从心室流向动脉C.贫血病患者由于血液中的红细胞或血红蛋白过少,导致血液运输氧的能力降低D.小明左手不慎划伤,鲜红的血液从伤口喷射出来,小明立即按压远心端止血3.下列关于脑和脊髓的基本结构的叙述中,正确的是( )A.白质内主要是神经元的细胞体,灰质内主要是神经纤维B.灰质内主要是神经元的细胞体,白质内主要是神经纤维C.灰质分布在脑和脊髓的中央D.白质分布在脑和脊髓的中央4.以下活动与“望梅止渴”反射类型不相同的是A.杯弓蛇影B.谈虎色变C.眨眼发射D.老马识途5.某校生物兴趣小组的同学,在探究“口腔对淀粉的消化作用”时,进行了以下实验并作了相应的分析,其中正确的是( )试管编号1 号2 号3 号等量馒头碎屑碎屑馒头块唾液或清水2mL 唾液2mL 清水2mL 唾液是否搅拌充分搅拌充分搅拌不搅拌保温37℃水浴保温 10 分钟加入碘液2 滴A.滴加碘液后,2 号试管内的液体不变蓝,3 号试管内液体变蓝B.此实验设计中有三组对照实验,分别是 1 号和 2 号、1 号和 3 号、2 号和 3 号C.滴加碘液后,1 号试管不变蓝的原因是馒头中的淀粉被唾液中的淀粉酶分解D.通过实验可以证明口腔对淀粉的消化与牙齿的咀嚼和舌的搅拌无关6.有人通过节食减肥,长期不吃肉蛋类食物,结果出现脸色苍白,这可能是A.贫血 B.炎症 C.感冒 D.坏血病7. “第七营养素”指的是( )A.蛋白质B.脂肪C.糖类D.膳食纤维8.为了提高人口质量,控制人口数量,我国实行的基本国策是:( )A.计划生育B.保护环境C.节约资源D.男女平等9.下列有关神经调节的叙述,不正确的是A....

1、当您付费下载文档后,您只拥有了使用权限,并不意味着购买了版权,文档只能用于自身使用,不得用于其他商业用途(如 [转卖]进行直接盈利或[编辑后售卖]进行间接盈利)。
2、本站所有内容均由合作方或网友上传,本站不对文档的完整性、权威性及其观点立场正确性做任何保证或承诺!文档内容仅供研究参考,付费前请自行鉴别。
3、如文档内容存在违规,或者侵犯商业秘密、侵犯著作权等,请点击“违规举报”。

碎片内容

山东省齐河、夏津、临邑、禹城、武城五县2025届七年级生物第二学期期末预测试题含解析

您可能关注的文档

确认删除?