石家庄市第四十中学2026届化学高一上期中质量跟踪监视试题含解析

石家庄市第四十中学2026届化学高一上期中质量跟踪监视试题含解析_第1页
1/13
石家庄市第四十中学2026届化学高一上期中质量跟踪监视试题含解析_第2页
2/13
石家庄市第四十中学2026届化学高一上期中质量跟踪监视试题含解析_第3页
3/13
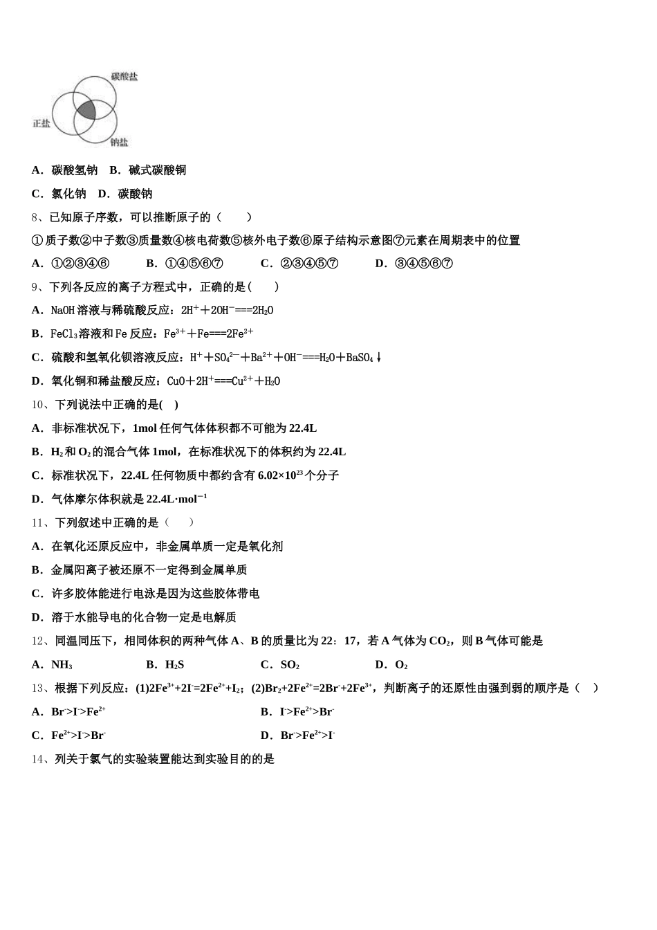
石家庄市第四十中学 2026 届化学高一上期中质量跟踪监视试题请考生注意:1.请用 2B 铅笔将选择题答案涂填在答题纸相应位置上,请用 0.5 毫米及以上黑色字迹的钢笔或签字笔将主观题的答案写在答题纸相应的答题区内。写在试题卷、草稿纸上均无效。2.答题前,认真阅读答题纸上的《注意事项》,按规定答题。一、选择题(每题只有一个选项符合题意)1、下列电离方程式书写正确的是( )A.Na2SO4=2Na++SO4-2 B.Al2(SO4)3=2Al3++3SO42-C.Ca(NO3)2=Ca2++2(NO3)2- D.H2SO4=H++SO42-2、下列有关气体体积的叙述中,正确的是A.不同的气体,若体积不同,则它们所含的分子数也不同B.一定温度和压强下,气体体积由构成气体的分子数决定C.一定温度和压强下,气体体积由构成气体的分子大小决定D.气体摩尔体积是指 1 mol 任何气体所占的体积约为 22.4 L3、设 NA代表阿伏加德罗常数的值,下列说法正确的是A.2.3 g 金属钠变为钠离子时失去的电子数目为 0.1NAB.在常温常压下、11.2 L 氢气所含的原子数目为 NAC.32 g 氧气所含的原子数目为 NAD.1 mol·L-1 CaCl2溶液中含有的氯离子数为 2NA4、在探究新制饱和氯水成分的实验中,下列根据实验现象得出的结论不正确的是A.氯水的颜色呈浅绿色,说明氯水中含有 Cl2B.向氯水中滴加硝酸酸化的 AgNO3溶液,产生白色沉淀,说明氯水中含有 Cl-C.向氯水中加入 NaHCO3粉末,有气泡产生,说明氯水中含有 H+D.向 FeCl2溶液中滴加氯水,溶液颜色变成棕黄色,说明氯水中含有 HClO5、在一定条件下可以把 Mn2+氧化成,若反应中变为,又知反应中氧化剂与还原剂的离子个数比为 5:2。则 n 为A.1B.2C.3D.46、海带中含有丰富的碘,有人设计如下步骤:①将海带灼烧成灰,在灰中加水搅拌;②加四氯化碳充分振荡静置;③通入氯气;④过滤;⑤用分液法分离液体混合物。合理操作的先后顺序是A.①②③④⑤B.①④②③⑤C.①②④③⑤D.①④③②⑤7、符合如图中阴影部分的物质是( )A.碳酸氢钠 B.碱式碳酸铜C.氯化钠 D.碳酸钠8、已知原子序数,可以推断原子的( )① 质子数②中子数③质量数④核电荷数⑤核外电子数⑥原子结构示意图⑦元素在周期表中的位置A.①②③④⑥B.①④⑤⑥⑦C.②③④⑤⑦D.③④⑤⑥⑦9、下列各反应的离子方程式中,正确的是( )A.NaOH 溶液与稀硫酸反应:2H++2OH-===2H2OB.FeCl3溶液和 Fe 反应:Fe3++Fe===2Fe2+C.硫酸和氢氧化钡溶液反...

1、当您付费下载文档后,您只拥有了使用权限,并不意味着购买了版权,文档只能用于自身使用,不得用于其他商业用途(如 [转卖]进行直接盈利或[编辑后售卖]进行间接盈利)。
2、本站所有内容均由合作方或网友上传,本站不对文档的完整性、权威性及其观点立场正确性做任何保证或承诺!文档内容仅供研究参考,付费前请自行鉴别。
3、如文档内容存在违规,或者侵犯商业秘密、侵犯著作权等,请点击“违规举报”。

碎片内容

石家庄市第四十中学2026届化学高一上期中质量跟踪监视试题含解析

您可能关注的文档

确认删除?