2024-2025学年江苏省宿迁中学物理高二下期中学业水平测试模拟试题含解析

2024-2025学年江苏省宿迁中学物理高二下期中学业水平测试模拟试题含解析_第1页
1/12
2024-2025学年江苏省宿迁中学物理高二下期中学业水平测试模拟试题含解析_第2页
2/12
2024-2025学年江苏省宿迁中学物理高二下期中学业水平测试模拟试题含解析_第3页
3/12
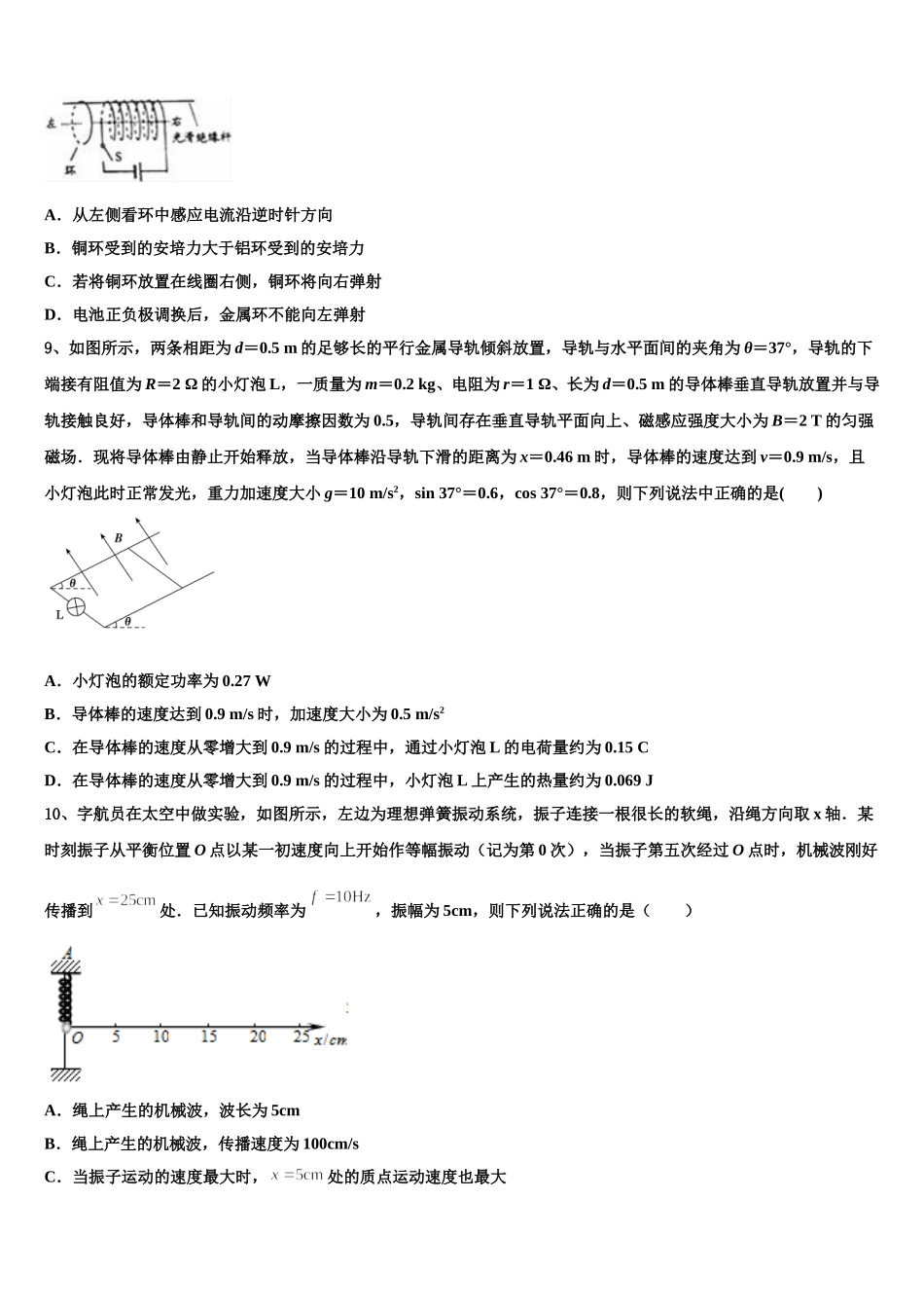
2024-2025 学年江苏省宿迁中学物理高二下期中学业水平测试模拟试题考生请注意:1.答题前请将考场、试室号、座位号、考生号、姓名写在试卷密封线内,不得在试卷上作任何标记。2.第一部分选择题每小题选出答案后,需将答案写在试卷指定的括号内,第二部分非选择题答案写在试卷题目指定的位置上。3.考生必须保证答题卡的整洁。考试结束后,请将本试卷和答题卡一并交回。一、单项选择题:本题共 6 小题,每小题 4 分,共 24 分。在每小题给出的四个选项中,只有一项是符合题目要求的。1、如图所示,当条形磁铁在闭合铝环一侧沿铝环中轴线靠向铝环运动时,铝环受磁场力而运动的情况是( )A.无法判定B.向左摆动C.静止不动D.向右摆动2、如图所示为某一质点在 0~4s 时间内的振动图象,下列叙述中正确地是( )A.该质点时向正方向振动B.该质点时加速度方向为负方向C.该质点 2s 时加速度最大,且方向为负方向D.该质点 5s 时加速度最大,且方向为负方向3、如图甲所示,闭合圆形线圈内存在方向垂直纸面向外的磁场,磁感应强度随时间变化的关系如图乙所示,则下列说法正确的是( )A.0~1s 内线圈中的感应电流逐渐增大,2~4s 内感应电流逐渐减小B.第 4s 末的感应电动势为 0C.0~1s 内与 2~4s 内的感应电流相等D.0~1s 内感应电流方向为顺时针方向4、核中有( )A.92 个电子B.238 个质子C.146 个中子D.330 个核子5、在撑杆跳高场地落地点铺有厚厚垫子的目的是减少运动员受伤,理由是A.减小冲量,起到安全作用B.减小动量变化量,起到安全作用C.垫子的反弹作用使人安全D.减小动量变化率,起到安全作用6、测温是防控新冠肺炎的重要环节。在公共场所常用如图所示的测温枪为出入人员测温,测温枪是通过传感器接收红外线,得出感应温度数据,使用时只要将测温枪靠近皮肤表面,修正皮肤与实际体温的温差便能准确显示体温,下列说法正确的是( )A.测温枪利用的红外线也可用于杀菌消毒B.红外线是波长比紫外线长的电磁波C.红外线的穿透能力很强,接受红外线照射是会伤害身体的D.红外线的频率大于 X 光的频率二、多项选择题:本题共 4 小题,每小题 5 分,共 20 分。在每小题给出的四个选项中,有多个选项是符合题目要求的。全部选对的得 5 分,选对但不全的得 3 分,有选错的得 0 分。7、图甲为交流发电机的原理图,正方形线圈在匀强磁场中绕垂直于磁感线的轴 OO′匀速转动,电流表为理想交流电...

1、当您付费下载文档后,您只拥有了使用权限,并不意味着购买了版权,文档只能用于自身使用,不得用于其他商业用途(如 [转卖]进行直接盈利或[编辑后售卖]进行间接盈利)。
2、本站所有内容均由合作方或网友上传,本站不对文档的完整性、权威性及其观点立场正确性做任何保证或承诺!文档内容仅供研究参考,付费前请自行鉴别。
3、如文档内容存在违规,或者侵犯商业秘密、侵犯著作权等,请点击“违规举报”。

碎片内容

2024-2025学年江苏省宿迁中学物理高二下期中学业水平测试模拟试题含解析

您可能关注的文档

确认删除?