陕西省汉中市留坝县2024-2025学年四年级数学第二学期期末检测试题含解析

陕西省汉中市留坝县2024-2025学年四年级数学第二学期期末检测试题含解析_第1页
1/11
陕西省汉中市留坝县2024-2025学年四年级数学第二学期期末检测试题含解析_第2页
2/11
陕西省汉中市留坝县2024-2025学年四年级数学第二学期期末检测试题含解析_第3页
3/11
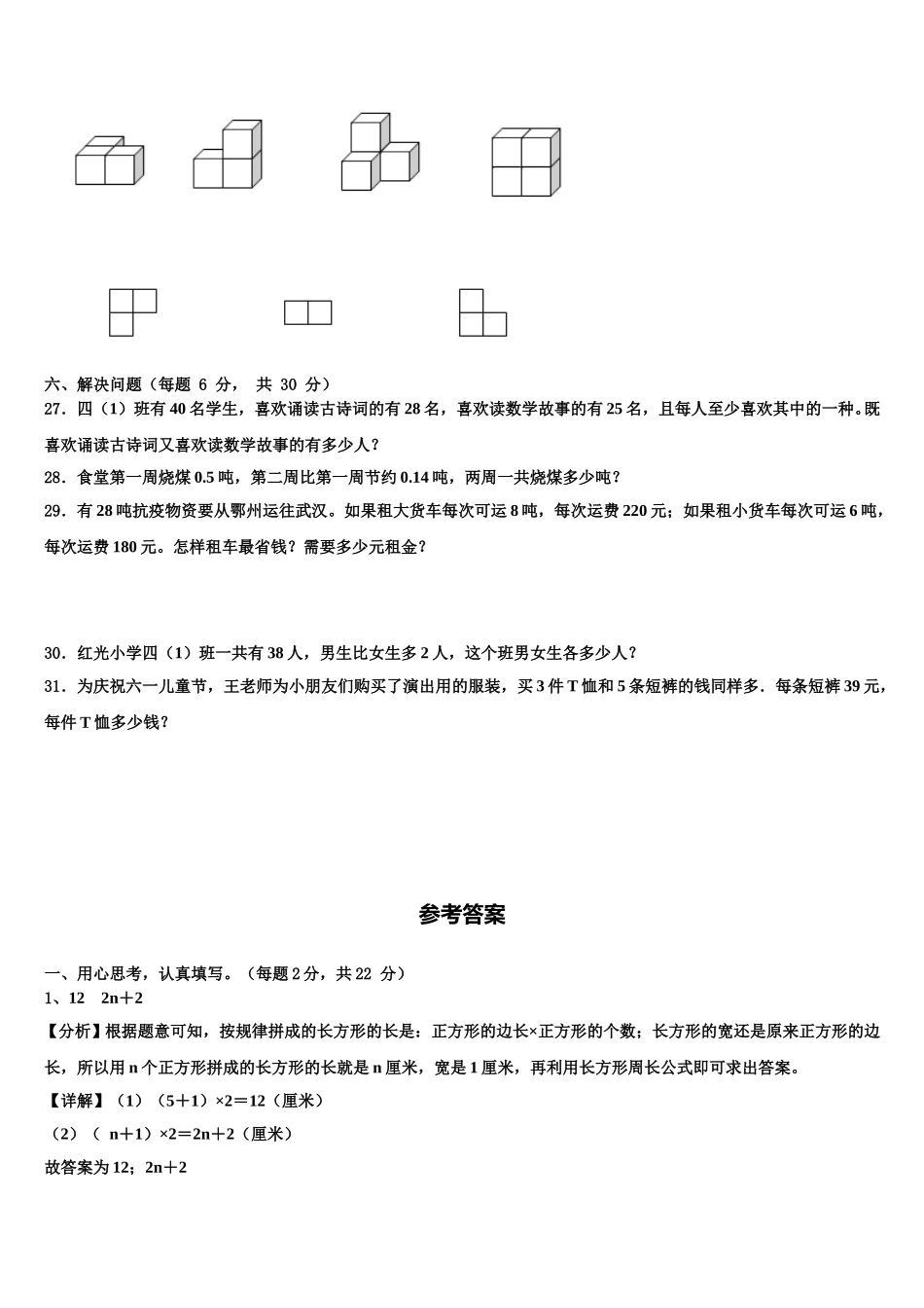
陕西省汉中市留坝县 2024-2025 学年四年级数学第二学期期末检测试题一、用心思考,认真填写。(每题 2 分,共 22 分)1.把边长为 1 厘米的正方形纸片,按下面的规律拼成长方形:用 5 个正方形拼成的长方形的周长是(________)厘米,用 n 个正方形拼成的长方形的周长是(____________)厘米。2.从 0.246 中拿出 180 个千分之一,还剩(_____)个 0.001。3.在 2016 里约热内卢奥运会男子 4×100 米接力预赛中,中国队跑出 37.82 秒的成绩。横线上的数读作(______),它是由 3 个(______)、7 个(______)、8 个(______)和 2 个(______)组成。4.把 6.04 的小数点去掉,就是把原数扩大(______)倍。5.小军有 a 枚邮票,小刚的邮票比小军的 3 倍还多 2 枚,小刚有(______)枚邮票。当 a=12 时,小刚有(_____)枚邮票。6.0.8 不改变大小,写成三位小数是________.7.图中,阴影部分占整个图形的。8.(□+8.92)+1.08=□+(8.92+1.08)这里应用了(______)律。9.找规律填数。(1)31.4,30.7,30,______,______。(2)1.3,2.6,3.9,______,______。10.甲乙丙丁四个数的和是 80,它们的平均数是(_______)11.8.7 的计数单位是(________),它有(________)个这样的计数单位,再添上(________)个这样的计数单位就是最小的两位数。二、仔细推敲,认真辨析(对的打“√ ” , 错的打“×” 。 每题 2 分, 共 10 分)。12.5.60 的计数单位是 0.1。________13.两个周长相等的梯形,它们的形状不一定完全一样. (______)14.。(____)15.九时三十分,钟面上的时针与分针互相垂直。(________)16.0.503 和 0.530 一样大。 (________)三、反复比较,慎重选择。(把正确答案序号填在括号里。 每题 2 分, 共 10 分))17.计算 42×56-12÷4 时,最后一步算( )。A.减法B.乘法C.除法18.下面每组中三个角,不可能在同一个三角形内的是( )A.17゜85゜78゜B.115゜55゜10゜C.80゜60゜40゜D.90゜26゜80゜19.两个数相除,商是 0.85,把被除数和除数同时扩大 10 倍,商是( )。A.8.5B.0.85C.85D.0.08520.下图从( )两个方向看到的形状是一样的.A.正面和右面B.正面和左面C.正面和上面D.左面和右面21.不改变 0.8 的值,把它改写成以千分之一为计数单位的小数是( )。A.0.800B.0.80C.0.08D.0.008四、细心计算,...

1、当您付费下载文档后,您只拥有了使用权限,并不意味着购买了版权,文档只能用于自身使用,不得用于其他商业用途(如 [转卖]进行直接盈利或[编辑后售卖]进行间接盈利)。
2、本站所有内容均由合作方或网友上传,本站不对文档的完整性、权威性及其观点立场正确性做任何保证或承诺!文档内容仅供研究参考,付费前请自行鉴别。
3、如文档内容存在违规,或者侵犯商业秘密、侵犯著作权等,请点击“违规举报”。

碎片内容

陕西省汉中市留坝县2024-2025学年四年级数学第二学期期末检测试题含解析

您可能关注的文档

确认删除?