重庆市巴蜀中学2025年高一下生物期末联考试题含解析

重庆市巴蜀中学2025年高一下生物期末联考试题含解析_第1页
1/9
重庆市巴蜀中学2025年高一下生物期末联考试题含解析_第2页
2/9
重庆市巴蜀中学2025年高一下生物期末联考试题含解析_第3页
3/9
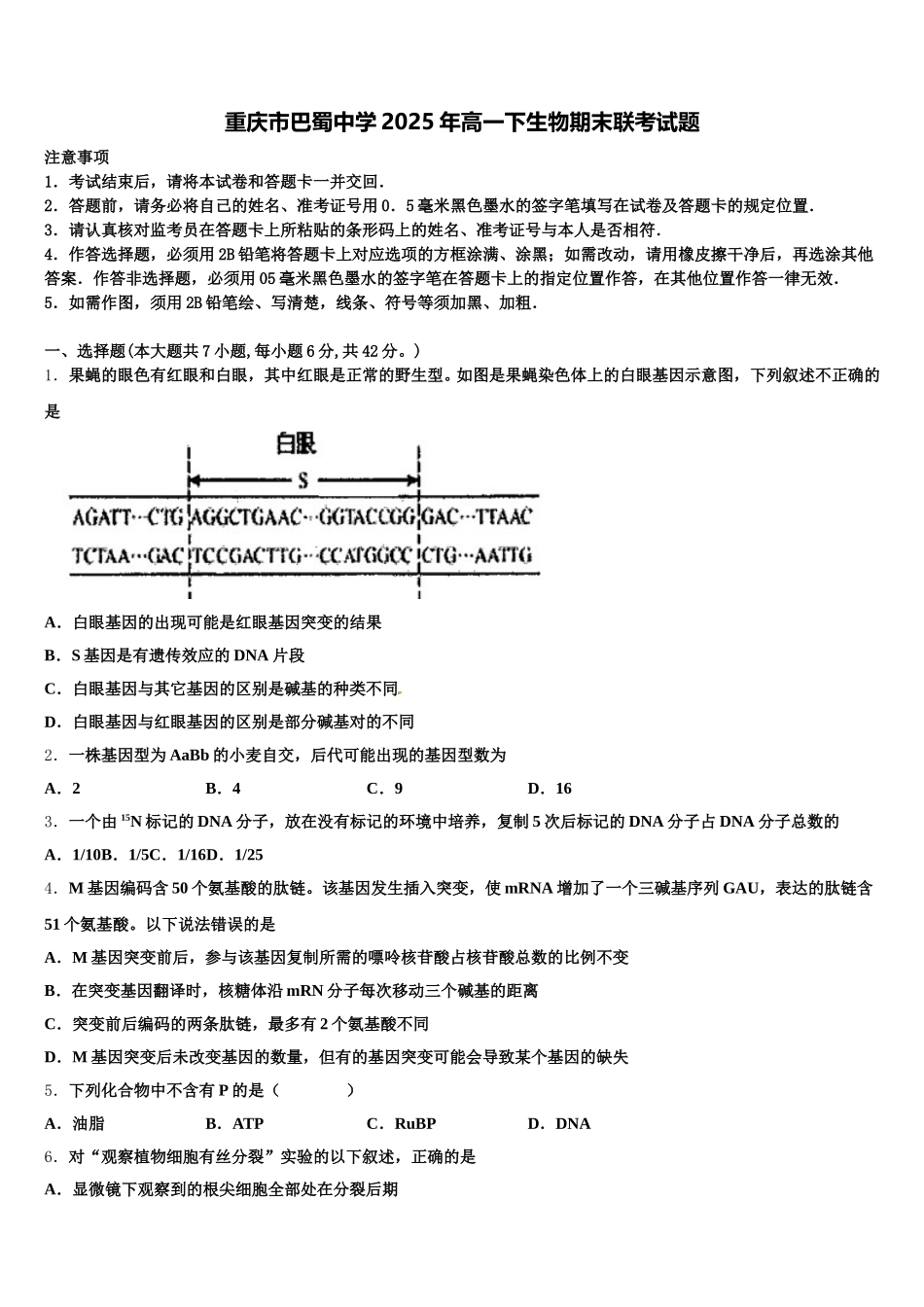
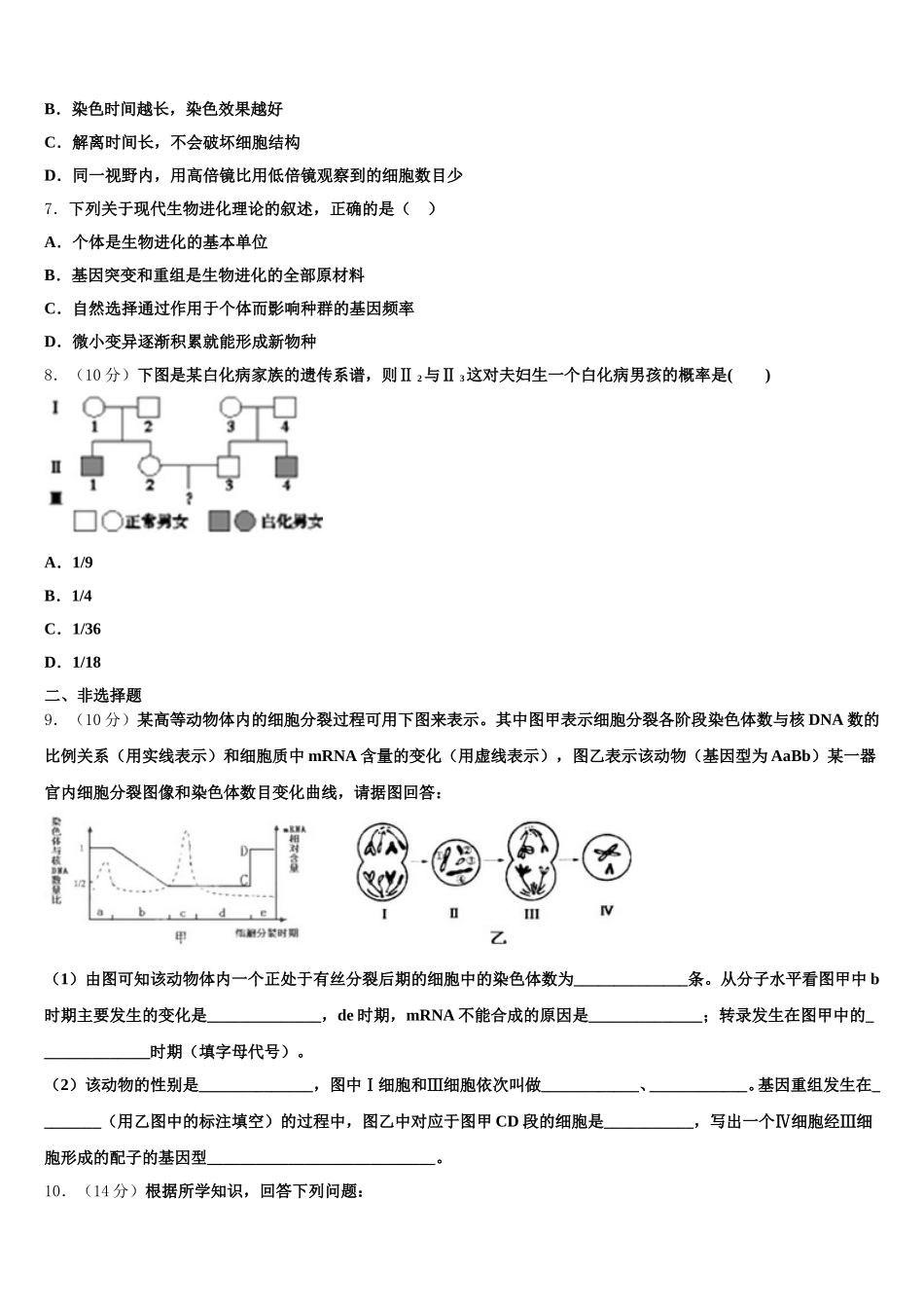
重庆市巴蜀中学 2025 年高一下生物期末联考试题注意事项1.考试结束后,请将本试卷和答题卡一并交回.2.答题前,请务必将自己的姓名、准考证号用 0.5 毫米黑色墨水的签字笔填写在试卷及答题卡的规定位置.3.请认真核对监考员在答题卡上所粘贴的条形码上的姓名、准考证号与本人是否相符.4.作答选择题,必须用 2B 铅笔将答题卡上对应选项的方框涂满、涂黑;如需改动,请用橡皮擦干净后,再选涂其他答案.作答非选择题,必须用 05 毫米黑色墨水的签字笔在答题卡上的指定位置作答,在其他位置作答一律无效.5.如需作图,须用 2B 铅笔绘、写清楚,线条、符号等须加黑、加粗.一、选择题(本大题共 7 小题,每小题 6 分,共 42 分。)1.果蝇的眼色有红眼和白眼,其中红眼是正常的野生型。如图是果蝇染色体上的白眼基因示意图,下列叙述不正确的是A.白眼基因的出现可能是红眼基因突变的结果B.S 基因是有遗传效应的 DNA 片段C.白眼基因与其它基因的区别是碱基的种类不同D.白眼基因与红眼基因的区别是部分碱基对的不同2.一株基因型为 AaBb 的小麦自交,后代可能出现的基因型数为A.2B.4C.9D.163.一个由 15N 标记的 DNA 分子,放在没有标记的环境中培养,复制 5 次后标记的 DNA 分子占 DNA 分子总数的A.1/10B.1/5C.1/16D.1/254.M 基因编码含 50 个氨基酸的肽链。该基因发生插入突变,使 mRNA 增加了一个三碱基序列 GAU,表达的肽链含51 个氨基酸。以下说法错误的是A.M 基因突变前后,参与该基因复制所需的嘌呤核苷酸占核苷酸总数的比例不变B.在突变基因翻译时,核糖体沿 mRN 分子每次移动三个碱基的距离C.突变前后编码的两条肽链,最多有 2 个氨基酸不同D.M 基因突变后未改变基因的数量,但有的基因突变可能会导致某个基因的缺失5.下列化合物中不含有 P 的是( )A.油脂B.ATPC.RuBPD.DNA6.对“观察植物细胞有丝分裂”实验的以下叙述,正确的是A.显微镜下观察到的根尖细胞全部处在分裂后期B.染色时间越长,染色效果越好C.解离时间长,不会破坏细胞结构D.同一视野内,用高倍镜比用低倍镜观察到的细胞数目少7.下列关于现代生物进化理论的叙述,正确的是( )A.个体是生物进化的基本单位B.基因突变和重组是生物进化的全部原材料C.自然选择通过作用于个体而影响种群的基因频率D.微小变异逐渐积累就能形成新物种8.(10 分)下图是某白化病家族的遗传系谱,则Ⅱ 2与Ⅱ 3这...

1、当您付费下载文档后,您只拥有了使用权限,并不意味着购买了版权,文档只能用于自身使用,不得用于其他商业用途(如 [转卖]进行直接盈利或[编辑后售卖]进行间接盈利)。
2、本站所有内容均由合作方或网友上传,本站不对文档的完整性、权威性及其观点立场正确性做任何保证或承诺!文档内容仅供研究参考,付费前请自行鉴别。
3、如文档内容存在违规,或者侵犯商业秘密、侵犯著作权等,请点击“违规举报”。

碎片内容

重庆市巴蜀中学2025年高一下生物期末联考试题含解析

您可能关注的文档

确认删除?