山西省太原市第四十八中2024-2025学年高二下物理期中联考试题含解析

山西省太原市第四十八中2024-2025学年高二下物理期中联考试题含解析_第1页
1/15
山西省太原市第四十八中2024-2025学年高二下物理期中联考试题含解析_第2页
2/15
山西省太原市第四十八中2024-2025学年高二下物理期中联考试题含解析_第3页
3/15
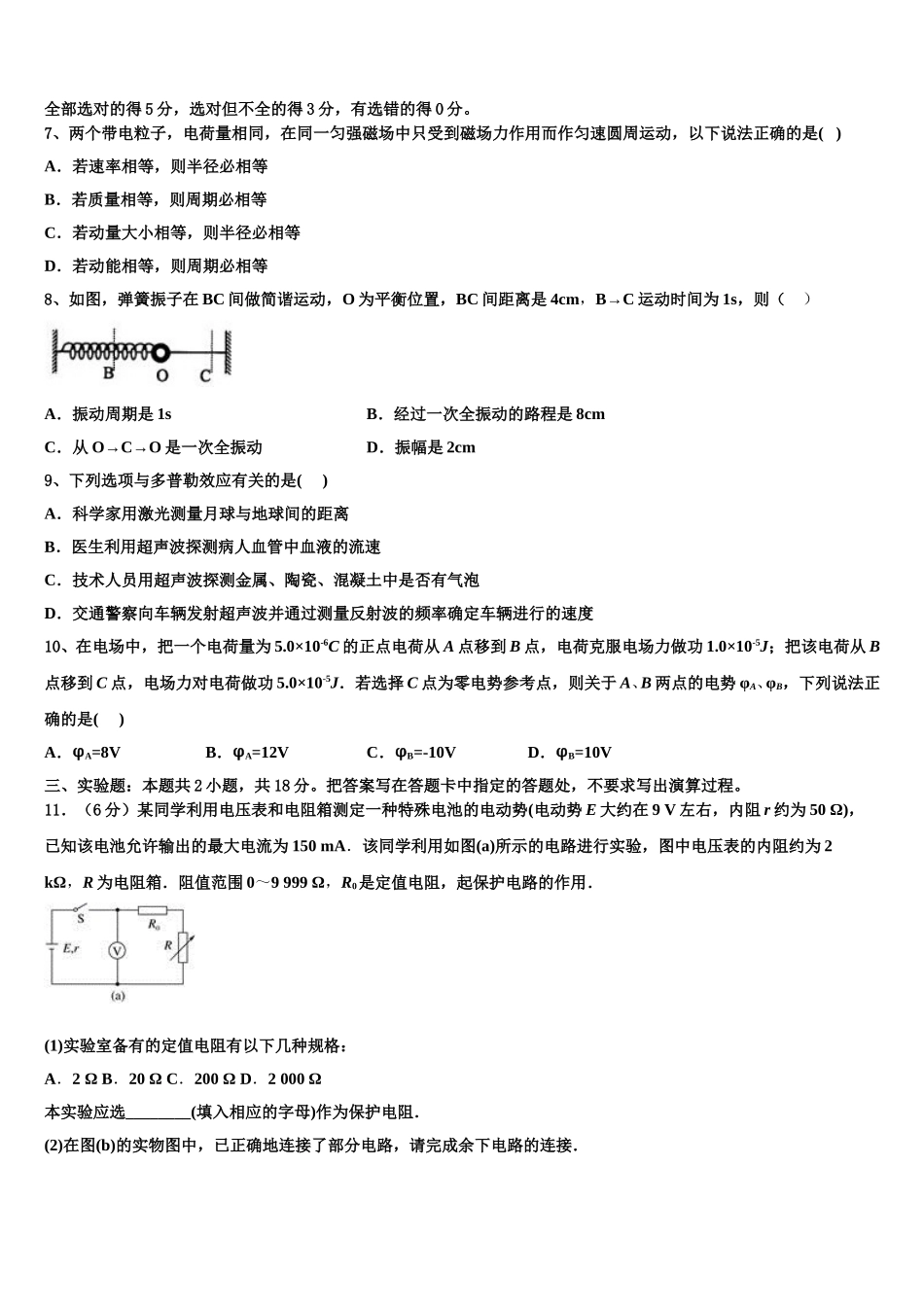
山西省太原市第四十八中 2024-2025 学年高二下物理期中联考试题注意事项1.考试结束后,请将本试卷和答题卡一并交回.2.答题前,请务必将自己的姓名、准考证号用 0.5 毫米黑色墨水的签字笔填写在试卷及答题卡的规定位置.3.请认真核对监考员在答题卡上所粘贴的条形码上的姓名、准考证号与本人是否相符.4.作答选择题,必须用 2B 铅笔将答题卡上对应选项的方框涂满、涂黑;如需改动,请用橡皮擦干净后,再选涂其他答案.作答非选择题,必须用 05 毫米黑色墨水的签字笔在答题卡上的指定位置作答,在其他位置作答一律无效.5.如需作图,须用 2B 铅笔绘、写清楚,线条、符号等须加黑、加粗.一、单项选择题:本题共 6 小题,每小题 4 分,共 24 分。在每小题给出的四个选项中,只有一项是符合题目要求的。1、如图所示是光电管的原理图,已知当有频率为的光照到阴极 K 时,电路中有光电流,则( )A.若换用频率为()的光照射阴极 K 时,电路一定没有光电流B.若换用频率为()的光照射阴极 K 时,电路中光电流一定增大C.若将变阻器触头 P 从图示位置向右滑一些,仍用波长为的光照射,则电路中光电流一定增大D.若将变阻器触头 P 从图示位置向左滑过中心 O 点时,其他条件不变,则电路中仍可能有光电流2、两个完全相同的绝缘金属小球 A、B,A 球所带电荷量为+4Q,B 球不带电.现将 B 球与 A 球接触后,移至与 A 球距离为 d 处(d 远大于小球半径).已知静电力常量为 k,则此时 A、B 两球之间的库仑力大小是( )A.B.C.D.3、下列说法中正确的是( )A.当分子间作用力表现为斥力时,分子势能随分子间距离的增大而增大B.气体压强的大小跟气体分子的平均动能有关,与分子的密集程度无关C.有规则外形的物体是晶体,没有确定的几何外形的物体是非晶体D.由于液体表面分子间距离大于液体内部分子间的距离,液面分子间表现为引力,所以液体表面具有收缩的趋势4、如图所示,弹簧振子在 A、B 之间做简谐运动,O 为平衡位置,A、B 间的距离为 20 cm,由 A 运动到 B 的最短时间为 1 s,则下述说法正确的是 ()A.从 O 到 A 再到 O 振子完成一次全振动B.振子的周期是 1 s,振幅 20 cmC.振子完成两次全振动所通过的路程是 40 cmD.从 O 点开始经过 2 s 时,振子对平衡位置的位移为零5、物理实验中,常用一种叫做“冲击电流计”的仪器测定通过电路的电荷量.如图所示,...

1、当您付费下载文档后,您只拥有了使用权限,并不意味着购买了版权,文档只能用于自身使用,不得用于其他商业用途(如 [转卖]进行直接盈利或[编辑后售卖]进行间接盈利)。
2、本站所有内容均由合作方或网友上传,本站不对文档的完整性、权威性及其观点立场正确性做任何保证或承诺!文档内容仅供研究参考,付费前请自行鉴别。
3、如文档内容存在违规,或者侵犯商业秘密、侵犯著作权等,请点击“违规举报”。

碎片内容

山西省太原市第四十八中2024-2025学年高二下物理期中联考试题含解析

您可能关注的文档

确认删除?