湖南省会同一中2026届化学高一第一学期期中经典试题含解析

湖南省会同一中2026届化学高一第一学期期中经典试题含解析_第1页
1/14
湖南省会同一中2026届化学高一第一学期期中经典试题含解析_第2页
2/14
湖南省会同一中2026届化学高一第一学期期中经典试题含解析_第3页
3/14
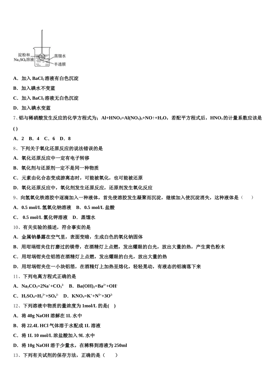
湖南省会同一中 2026 届化学高一第一学期期中经典试题注意事项:1.答卷前,考生务必将自己的姓名、准考证号填写在答题卡上。2.回答选择题时,选出每小题答案后,用铅笔把答题卡上对应题目的答案标号涂黑,如需改动,用橡皮擦干净后,再选涂其它答案标号。回答非选择题时,将答案写在答题卡上,写在本试卷上无效。3.考试结束后,将本试卷和答题卡一并交回。一、选择题(每题只有一个选项符合题意)1、在体积为 VL 的密闭容器中通入 amolNO 和 bmolO2,反应后容器内氮原子数和氧原子数之比为( )A.a:b B.a:2b C.a:(a+2b) D.a:2(a+2b)2、下列仪器及其名称不正确的是( )A.量筒B.试管C.圆底烧瓶D.分液漏斗3、将碘水中的碘萃取出来的实验中,下列说法不正确的是A.分液漏斗使用前要检漏B.注入碘水和萃取剂,倒转分液漏斗反复用力振荡后立即分液C.萃取剂要求不溶于水,且碘在萃取剂中溶解度更大D.若用 CCl4作萃取剂,则分层后下层液体呈紫红色4、下列离子方程式中正确的是 ( )A.用醋酸除去水垢:CaCO3+2H+═Ca2++H2O+CO2↑B.用小苏打治疗胃酸过多:HCO3﹣+H+═CO2↑+H2OC.锌片插入硝酸银溶液中:Zn+Ag+═Zn2++AgD.硫酸溶液与氢氧化铜反应:H++OH﹣═H2O5、按照物质的树状分类和交叉分类,H2SO4应属于( )① 酸 ②氧化物 ③含氧酸 ④二元酸 ⑤纯净物 ⑥混合物 ⑦无机化合物A.①③④⑤⑦B.①②③④⑤⑦C.①②③④⑥D.①④⑥⑦6、淀粉溶液是一种胶体,并且淀粉遇到碘单质,可以出现明显的蓝色特征。现将淀粉和稀 Na2SO4溶液混合,装在半透膜中,浸泡在盛蒸馏水的烧杯内,过一段时间后,取烧杯中液体进行实验,能证明半透膜完好无损的是( )A.加入 BaCl2溶液有白色沉淀B.加入碘水不变蓝C.加入 BaCl2溶液无白色沉淀D.加入碘水变蓝7、铝与稀硝酸发生反应的化学方程式为;Al+HNO3=Al(NO3)3+NO↑+H2O,若配平方程式后,HNO3的计量系数应该是( )A.2 B.4 C.6 D.88、下列关于氧化还原反应的说法错误的是A.氧化还原反应中一定有电子转移B.氧化剂与还原剂一定不是同一种物质C.元素由化合态变成游离态时,可能被氧化,也可能被还原D.氧化还原反应中,氧化剂发生还原反应,还原剂发生氧化反应9、向氢氧化铁溶胶中逐滴加入一种液体,首先使溶胶发生凝聚而沉淀,继续加入使沉淀消失,这种液体是 ()A.0.5 mol/L 氢氧化钠溶液 B.0.5 mol/L 盐酸C. 0.5 mol/L 氯化钾溶液 D.蒸馏水10...

1、当您付费下载文档后,您只拥有了使用权限,并不意味着购买了版权,文档只能用于自身使用,不得用于其他商业用途(如 [转卖]进行直接盈利或[编辑后售卖]进行间接盈利)。
2、本站所有内容均由合作方或网友上传,本站不对文档的完整性、权威性及其观点立场正确性做任何保证或承诺!文档内容仅供研究参考,付费前请自行鉴别。
3、如文档内容存在违规,或者侵犯商业秘密、侵犯著作权等,请点击“违规举报”。

碎片内容

湖南省会同一中2026届化学高一第一学期期中经典试题含解析

您可能关注的文档

确认删除?