2024-2025学年怀远县联考七下生物期末预测试题含解析

2024-2025学年怀远县联考七下生物期末预测试题含解析_第1页
1/11
2024-2025学年怀远县联考七下生物期末预测试题含解析_第2页
2/11
2024-2025学年怀远县联考七下生物期末预测试题含解析_第3页
3/11
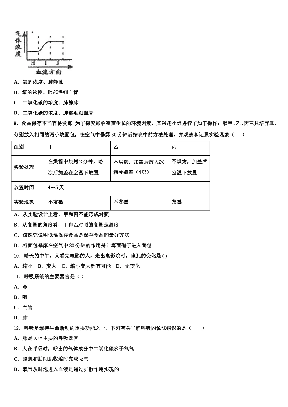
2024-2025 学年怀远县联考七下生物期末预测试题考生须知:1.全卷分选择题和非选择题两部分,全部在答题纸上作答。选择题必须用 2B 铅笔填涂;非选择题的答案必须用黑色字迹的钢笔或答字笔写在“答题纸”相应位置上。2.请用黑色字迹的钢笔或答字笔在“答题纸”上先填写姓名和准考证号。3.保持卡面清洁,不要折叠,不要弄破、弄皱,在草稿纸、试题卷上答题无效。1.每个公民应有环保意识,争做“绿色使者”,下列行为值得提倡的是( )A.就餐用一次性木筷 B.购物用塑料包装袋C.洗衣用含磷洗衣粉 D.照明用节能荧光灯2.科学家认为森林古猿是现代类人猿和人类共同祖先的主要证据是A.生存环境B.化石C.气候D.遗传物质3.某同学用显微镜观察小鱼尾鳍内血液流动时,绘出如下简图,以下判断正确的是( )A.1 是动脉 B.2 是毛细血管C.3 是静脉 D.2 处血流速度最快4.经常参加体育锻炼,可以大大增加呼吸功能,其根本原因是( )A.胸廓扩张的范围加大B.呼吸深度增加C.胸围差加大D.呼吸肌收缩力增加5.一位运动员在跳马比赛中,不幸摔倒而造成下肢截瘫,可能摔伤的部位是:( )A.大脑B.小脑C.脊髓D.下肢骨骼6.泌尿系统中,能暂时贮存尿液的器官是A.膀胱B.输尿管C.肾盂D.尿道7.在实验室条件下研究酸雨问题时,为了比较快、比较明显的获得试验结果,实验材料最好选择( )A.成熟的叶片B.幼苗C.大树的根D.树皮8.下图曲线表示人体血液流经不同血管(H、I、J)时氧或二氧化碳浓度的变化,其中 H 为肺动脉,则图中曲线和血管I 分别表示( )A.氧的浓度、肺静脉B.氧的浓度、肺部毛细血管C.二氧化碳的浓度、肺静脉D.二氧化碳的浓度、肺部毛细血管9.食品保存不当容易发霉。为了探究影响霉菌生长的环境因素,某兴趣小组进行了如下操作:取甲、乙、丙三只培养皿,分别放入相同的两小块面包,在空气中暴露 30 分钟后按表中的方法处理,并观察和记录实验现象( )组别甲乙丙实验处理在烘箱中烘烤 2 分钟,略 凉后加盖在室温下放置不烘烤,加盖后放入冰箱冷藏室(4℃)不烘烤,加盖后室温下放置放置时间4〜5 天实验现象不发霉不发霉发霉A.从实验设计上看,甲和丙不能形成对照B.从变量的角度看,甲和乙对照的变量是温度C.该探究说明低温保存食品是保存食品的最好方法D.将面包暴露在空气中 30 分钟的作用是让霉菌孢子进入面包10.晴天的中午,某看完电影的人,走出电影院时,瞳孔的变化是 ( )A.缩...

1、当您付费下载文档后,您只拥有了使用权限,并不意味着购买了版权,文档只能用于自身使用,不得用于其他商业用途(如 [转卖]进行直接盈利或[编辑后售卖]进行间接盈利)。
2、本站所有内容均由合作方或网友上传,本站不对文档的完整性、权威性及其观点立场正确性做任何保证或承诺!文档内容仅供研究参考,付费前请自行鉴别。
3、如文档内容存在违规,或者侵犯商业秘密、侵犯著作权等,请点击“违规举报”。

碎片内容

2024-2025学年怀远县联考七下生物期末预测试题含解析

您可能关注的文档

确认删除?