河南省汝州市实验中学2024-2025学年生物高一第二学期期末考试试题含解析

河南省汝州市实验中学2024-2025学年生物高一第二学期期末考试试题含解析_第1页
1/9
河南省汝州市实验中学2024-2025学年生物高一第二学期期末考试试题含解析_第2页
2/9
河南省汝州市实验中学2024-2025学年生物高一第二学期期末考试试题含解析_第3页
3/9
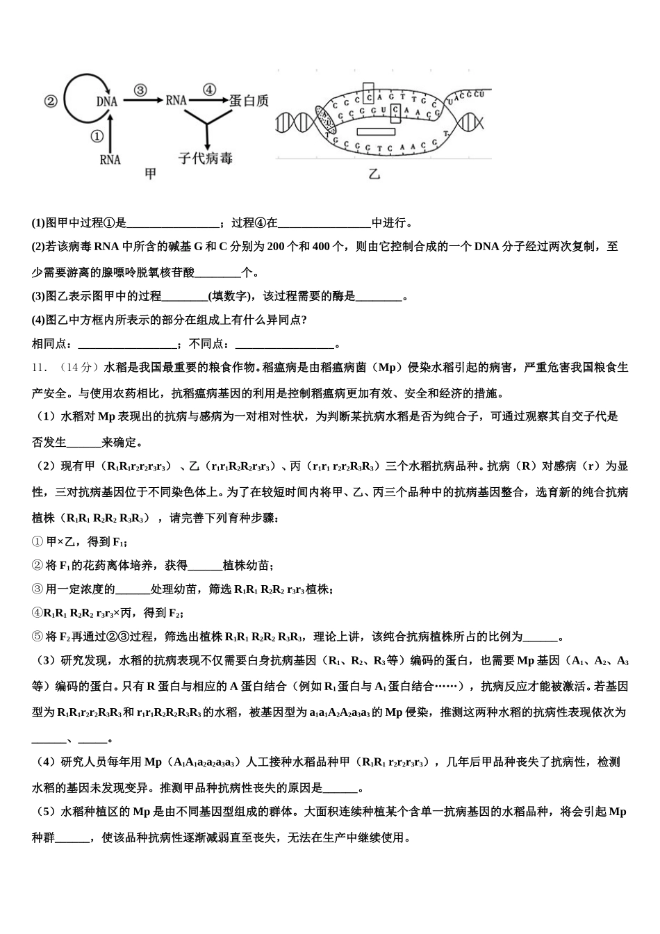
河南省汝州市实验中学 2024-2025 学年生物高一第二学期期末考试试题注意事项:1. 答题前,考生先将自己的姓名、准考证号填写清楚,将条形码准确粘贴在考生信息条形码粘贴区。2.选择题必须使用 2B 铅笔填涂;非选择题必须使用 0.5 毫米黑色字迹的签字笔书写,字体工整、笔迹清楚。3.请按照题号顺序在各题目的答题区域内作答,超出答题区域书写的答案无效;在草稿纸、试题卷上答题无效。4.保持卡面清洁,不要折叠,不要弄破、弄皱,不准使用涂改液、修正带、刮纸刀。一、选择题(本大题共 7 小题,每小题 6 分,共 42 分。)1.关于观察 DNA 和 RNA 在细胞中的分布的实验,下列说法正确的是A.用 8%的盐酸处理的口腔上皮细胞仍是活细胞B.DNA 只存在于细胞核中,RNA 存在于细胞质和细胞核中C.加入 8%的盐酸的目的增大细胞膜的通透性,加速染色剂进入细胞D.对 DNA 和 RNA 染色,需将两滴吡罗红和甲基绿先后滴在载玻片上2.在一个果蝇种群中基因型为 DD 的个体占 49%,Dd 的个体占 42%,dd 的个体占 9%。D 基因和 d 基因的基因频率分别是A.49%、42%B.70%、30%C.49%、51%D.42%、58%3.下列有关癌细胞的叙述正确的是( )A.原癌基因会引起细胞癌变,清除该基因有利于人体健康B.相对于正常细胞,癌细胞并没有发生基因的改变C.相对于正常细胞,癌细胞的形态结构发生了变化D.癌细胞表面的糖蛋白增多,导致细胞容易分散和转移4.孟德尔的一对相对性状的遗传实验中,F2高茎豌豆与矮茎豌豆的数量比接近 31∶ ,最关键的原因是( )A.B.C.D.5.下列关于人体组织液的叙述,错误的是A.血浆中的葡萄糖可以通过组织液进入骨骼肌细胞B.肝细胞呼吸代谢产生的 CO2可以进入组织液中C.组织液中的 02可以通过自由扩散进入组织细胞中D.大部分组织液被毛细淋巴管吸收,成为淋巴液6.杂交育种是改良作物品质,提高农作物单产量的常规方法。有关叙述错误的是 ( )A.杂交育种是将两个或多个品种的优良性状通过交配集中在一起,培养出新品种的方法B.杂交育种所依据的主要遗传学原理是基因自由组合C.杂交育种除杂交选育新品种之外,杂交的另一个结果是获得杂种表现的优势D.杂交育种的优点是目的性强、育种周期短7.下列关于遗传物质的叙述,正确的是A.原核生物的遗传物质主要是 DNAB.T2噬菌体的核苷酸有 4 种C.染色体是生物体的遗传物质D.DNA 是遗传物质,遗传物质是 DNA8.(10 分)下列有关神经...

1、当您付费下载文档后,您只拥有了使用权限,并不意味着购买了版权,文档只能用于自身使用,不得用于其他商业用途(如 [转卖]进行直接盈利或[编辑后售卖]进行间接盈利)。
2、本站所有内容均由合作方或网友上传,本站不对文档的完整性、权威性及其观点立场正确性做任何保证或承诺!文档内容仅供研究参考,付费前请自行鉴别。
3、如文档内容存在违规,或者侵犯商业秘密、侵犯著作权等,请点击“违规举报”。

碎片内容

河南省汝州市实验中学2024-2025学年生物高一第二学期期末考试试题含解析

您可能关注的文档

确认删除?