湖北省宜昌县域高中协同发展共同体2025年高一生物第二学期期末质量检测模拟试题含解析

湖北省宜昌县域高中协同发展共同体2025年高一生物第二学期期末质量检测模拟试题含解析_第1页
1/13
湖北省宜昌县域高中协同发展共同体2025年高一生物第二学期期末质量检测模拟试题含解析_第2页
2/13
湖北省宜昌县域高中协同发展共同体2025年高一生物第二学期期末质量检测模拟试题含解析_第3页
3/13
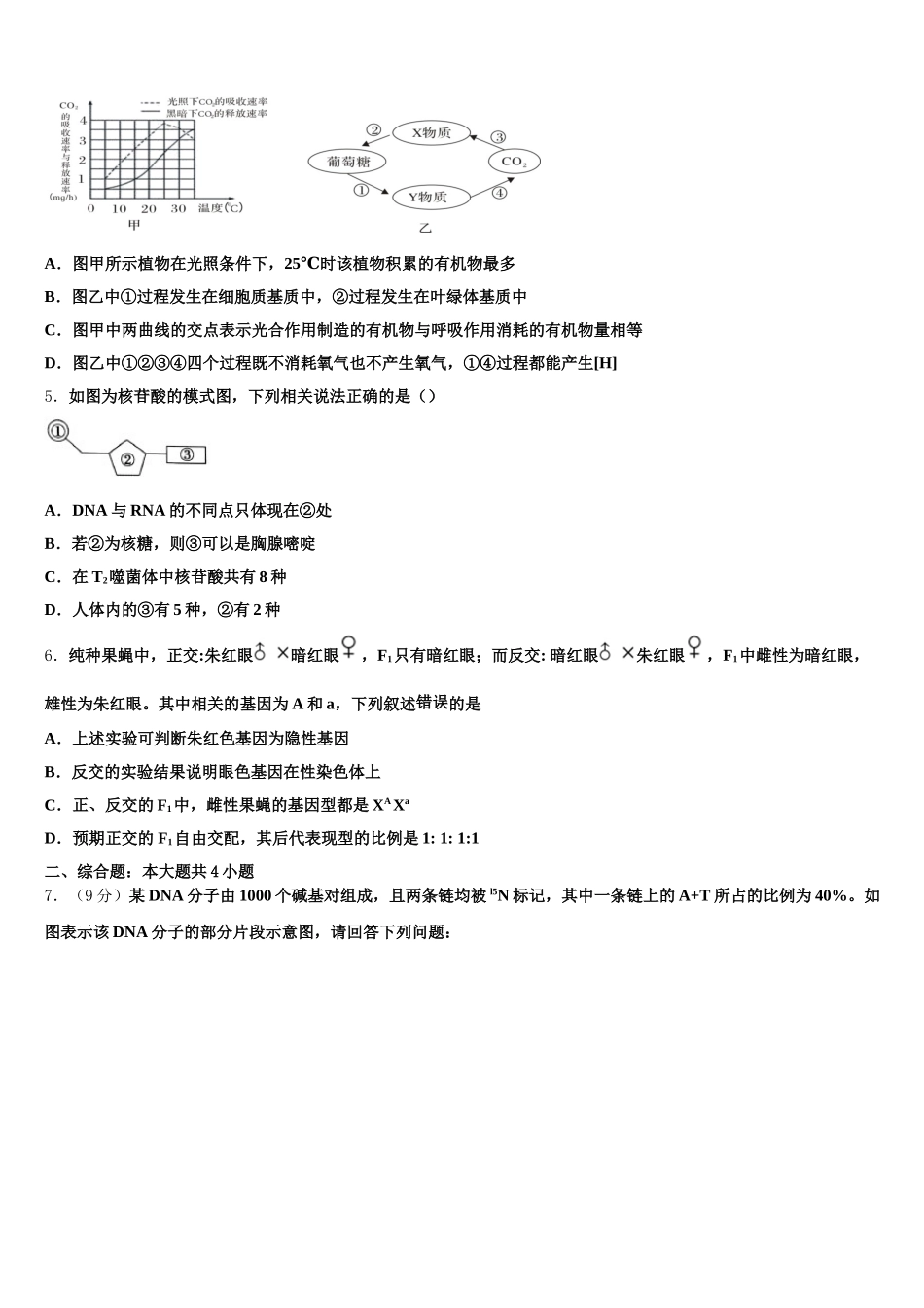
湖北省宜昌县域高中协同发展共同体 2025 年高一生物第二学期期末质量检测模拟试题考生须知:1.全卷分选择题和非选择题两部分,全部在答题纸上作答。选择题必须用 2B 铅笔填涂;非选择题的答案必须用黑色字迹的钢笔或答字笔写在“答题纸”相应位置上。2.请用黑色字迹的钢笔或答字笔在“答题纸”上先填写姓名和准考证号。3.保持卡面清洁,不要折叠,不要弄破、弄皱,在草稿纸、试题卷上答题无效。一、选择题:(共 6 小题,每小题 6 分,共 36 分。每小题只有一个选项符合题目要求)1.下列关于基因、蛋白质与性状的关系的描述中,正确的是A.皱粒豌豆种子中,编码淀粉分支酶的基因被打乱,不能合成淀粉分支酶,淀粉含量高而蔗糖含量低B.白化病体现了基因可以通过控制蛋白质的结构直接控制生物体的性状C.基因与性状的关系呈线性关系,即一种性状由一个基因控制D.很多囊性纤维病患者的 CFTR 蛋白结构异常,导致其转运氯离子的功能异常2.图是四种不同类型海洋浮游植物的光合作用速率与某种影响因素(X)的关系曲线图,下列叙述错误的是( )影响因素(X)相关结论A温度四种浮游植物中,在北冰洋里发现可能最大的是ⅣB光照强度四种浮游植物中,在海洋中的分布最深的可能是ⅠC可见光的波长四种浮游植物中,对绿光利用率最高的可能是ⅢDNaHCO3溶液浓度四种浮游植物中,二氧化碳饱和点最大的一种是ⅠA.AB.BC.CD.D3.下列关于受精作用的叙述错误的是A.受精作用进行时,通常是精子的头部进入卵细胞,尾部留在外面B.一旦卵细胞与一个精子结合后,卵细胞膜会发生变化,以阻止其他精子再进入C.受精卵中的染色体一半来自父方,一半来自母方;受精卵中的 DNA 也同样是一半来自父方,一半来自母方D.受精前的卵细胞代谢较慢,受精后的卵细胞十分活跃4.下图甲、乙表示某植物体内的光合作用与呼吸作用过程及其与温度的关系,下列有关叙述错误的是A.图甲所示植物在光照条件下,25℃时该植物积累的有机物最多B.图乙中①过程发生在细胞质基质中,②过程发生在叶绿体基质中C.图甲中两曲线的交点表示光合作用制造的有机物与呼吸作用消耗的有机物量相等D.图乙中①②③④四个过程既不消耗氧气也不产生氧气,①④过程都能产生[H]5.如图为核苷酸的模式图,下列相关说法正确的是()A.DNA 与 RNA 的不同点只体现在②处B.若②为核糖,则③可以是胸腺嘧啶C.在 T2噬菌体中核苷酸共有 8 种D.人体内的③有 5 种,②有 2 种6.纯种...

1、当您付费下载文档后,您只拥有了使用权限,并不意味着购买了版权,文档只能用于自身使用,不得用于其他商业用途(如 [转卖]进行直接盈利或[编辑后售卖]进行间接盈利)。
2、本站所有内容均由合作方或网友上传,本站不对文档的完整性、权威性及其观点立场正确性做任何保证或承诺!文档内容仅供研究参考,付费前请自行鉴别。
3、如文档内容存在违规,或者侵犯商业秘密、侵犯著作权等,请点击“违规举报”。

碎片内容

湖北省宜昌县域高中协同发展共同体2025年高一生物第二学期期末质量检测模拟试题含解析

您可能关注的文档

确认删除?