2025年浙江省嘉兴市海宁市数学五下期末预测试题含答案

2025年浙江省嘉兴市海宁市数学五下期末预测试题含答案_第1页
1/13
2025年浙江省嘉兴市海宁市数学五下期末预测试题含答案_第2页
2/13
2025年浙江省嘉兴市海宁市数学五下期末预测试题含答案_第3页
3/13
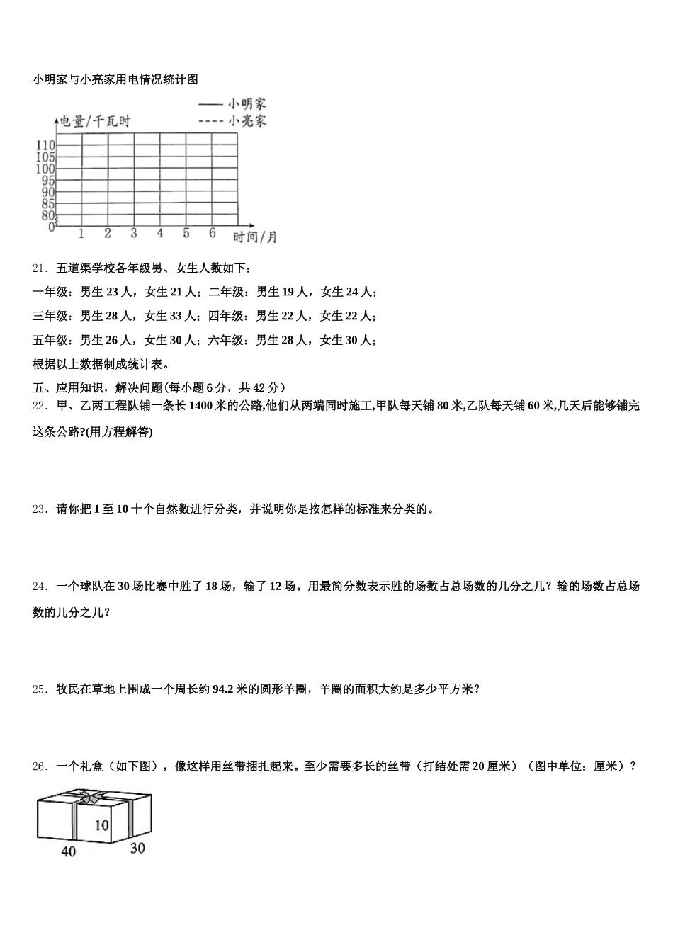
2025 年浙江省嘉兴市海宁市数学五下期末预测试题含答案(时间:90 分钟 分数:100 分)学校_______ 年级_______ 姓名_______一、认真审题,细心计算(每题 6 分,共 18 分)1.直接写出得数。 2.脱式计算。(能简的要简算)++ +++-+- 3.解方程. 二、认真读题,准确填写(每小题 2 分,共 22 分)4.。5.在长 15 厘米,宽 10 厘米的长方形中画一个最大的圆,这个圆的周长是(____)厘米。6.一个两位数,如果个位上和十位上的数都是合数,且它们只有公因数 1,则这个两位数最大是____,这个两位数最小是___.7.用长 4 厘米,宽 3 厘米的小长方形拼成正方形,拼成的正方形的边长最小是(________)厘米,一共要用到(________)个小长方形。8.a 是自然数,要使是真分数,则 a 最大是(_________),要使是假分数,则 a 最小是(________).9.15 秒=(_______)分 3.85m3= (_______) dm3 4L40mL= (______) L10.在里填上“>”“<”或“=”。 1 11.一个数乘 0.02 表示求这个数的(________)。12.因为,所以(______)。13.已知 A=2×2×3×5,B=2×3×7,这两个数的最大公因数是(_________),最小公倍数是( ________).14.1.98L=(_____)ml=(_____)cm3 56 千克=(____)吨 45 分=(____)时三、反复比较,精心选择(每小题 2 分,共 10 分)15.一个正方体木块棱长为 9dm,分割成棱长 3dm 的正方体可以分成(__________)块。16.有 25 瓶钙片,其中一瓶少了 2 片,用天平秤,至少称( )次一定能找出这瓶.A.3B.4C.517.一杯牛奶,小茜第一次喝了半杯,第二次喝了剩下的一半.小茜第二次喝了这杯牛奶的( ).A. B. C. D.18.下面式子中,是整除的式子是( )A.4÷8=0.5B.39÷3=13C.5.2÷2.6=219.分数单位是的最简真分数有( )个。A.7B.5C.4D.无数个四、动脑思考,动手操作(每题 4 分,共 8 分)20.下面是小明家和小亮家前半年用电度数统计表,请你根据表中的数据完成复式折线统计图。小明家与小亮家用电情况统计图21.五道渠学校各年级男、女生人数如下:一年级:男生 23 人,女生 21 人;二年级:男生 19 人,女生 24 人;三年级:男生 28 人,女生 33 人;四年级:男生 22 人,女生 22 人;五年级:男生 26 人,女生 30 人;六年级:男生 28 人,女生 30 人;根据以上数据制成统计表。五、应用知识...

1、当您付费下载文档后,您只拥有了使用权限,并不意味着购买了版权,文档只能用于自身使用,不得用于其他商业用途(如 [转卖]进行直接盈利或[编辑后售卖]进行间接盈利)。
2、本站所有内容均由合作方或网友上传,本站不对文档的完整性、权威性及其观点立场正确性做任何保证或承诺!文档内容仅供研究参考,付费前请自行鉴别。
3、如文档内容存在违规,或者侵犯商业秘密、侵犯著作权等,请点击“违规举报”。

碎片内容

2025年浙江省嘉兴市海宁市数学五下期末预测试题含答案

您可能关注的文档

确认删除?