福建省仙游第一中学2024-2025学年高一下物理期末联考试题含解析

福建省仙游第一中学2024-2025学年高一下物理期末联考试题含解析_第1页
1/17
福建省仙游第一中学2024-2025学年高一下物理期末联考试题含解析_第2页
2/17
福建省仙游第一中学2024-2025学年高一下物理期末联考试题含解析_第3页
3/17
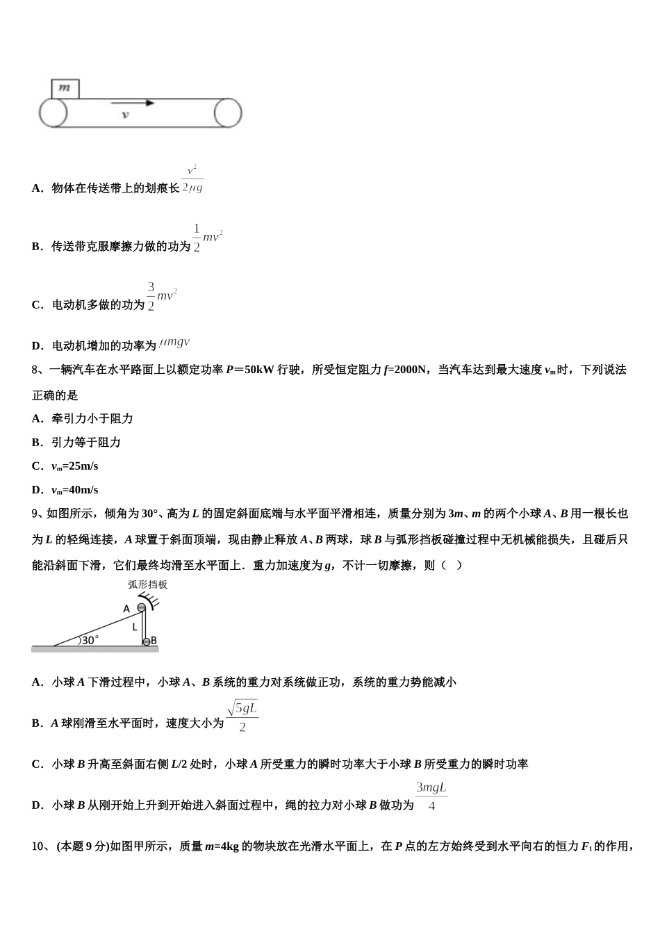
福建省仙游第一中学 2024-2025 学年高一下物理期末联考试题考生须知:1.全卷分选择题和非选择题两部分,全部在答题纸上作答。选择题必须用 2B 铅笔填涂;非选择题的答案必须用黑色字迹的钢笔或答字笔写在“答题纸”相应位置上。2.请用黑色字迹的钢笔或答字笔在“答题纸”上先填写姓名和准考证号。3.保持卡面清洁,不要折叠,不要弄破、弄皱,在草稿纸、试题卷上答题无效。一、选择题(本题共 12 小题,每小题 5 分,共 60 分,在每小题给出的四个选项中,有的小题只有一个选项正确,有的小题有多个选项正确.全部选对的得 5 分,选不全的得 3 分,有选错的或不答的得 0 分)1、 (本题 9 分)质点做曲线运动从 A 到 B 速率逐渐增加,如图所示,有四位同学用示意图表示 A 到 B 的轨迹及速度方向和加速度的方向,其中正确的是( )A.B.C.D.2、如图所示,半径分别为 R 和 2R 的两个圆盘 A、B 处于水平面内,两者边缘接触,靠静摩擦传动,均可以绕竖直方向的转轴 O1及 O2转动.一个可视为质点的小滑块位于转盘 B 上的 C 点,与转轴 O2的距离为 R.已知滑块与转盘间的动摩擦因数为 μ,重力加速度为 g,滑动摩擦力等于最大静摩擦力.现使转盘 B 的转速逐渐增大,当小滑块恰好要相对于转盘 B 发生相对运动时,转盘 A 的角速度大小为A.B.2C.D.3、如图所示,光滑绝缘的半圆形容器处在水平向右的匀强电场中,一个质量为 m,电荷量为 q 的带正电小球在容器边缘 A 点由静止释放,结果小球运动到 B 点时速度刚好为零,OB 与水平方向的夹角为 θ=60°,则下列说法定确的是A.小球重力与电场力的关系是 qE=mgB.小球在 B 点时,对圆弧的压力为mgC.小球在 A 点和 B 点的加速度大小不同D.如果小球带负电,从 A 点由静止释放后,也能沿 AB 圆弧而运动4、 (本题 9 分)已知地球质量约为月球质量的 81 倍,半径约为月球半径的 3.6 倍,根据这些数据和物理规律,可得到月球表面重力加速度约为地球表面重力加速度的( )A.0.12B.0.16C.0.20D.0.245、如图乙所示,汽车通过半径为 r 的拱形桥,在最高点处速度达到 v 时,驾驶员对座椅的压力恰好为零;若把地球看成大“拱形桥”,当另一辆“汽车”速度达到某一值时,“驾驶员”对座椅的压力也恰好为零,如图甲所示.设地球半径为 R,则图甲中的“汽车”速度为 ( )A.B.C.D.6、 (本题 9 分)如图所示的皮带传动装置中,...

1、当您付费下载文档后,您只拥有了使用权限,并不意味着购买了版权,文档只能用于自身使用,不得用于其他商业用途(如 [转卖]进行直接盈利或[编辑后售卖]进行间接盈利)。
2、本站所有内容均由合作方或网友上传,本站不对文档的完整性、权威性及其观点立场正确性做任何保证或承诺!文档内容仅供研究参考,付费前请自行鉴别。
3、如文档内容存在违规,或者侵犯商业秘密、侵犯著作权等,请点击“违规举报”。

碎片内容

福建省仙游第一中学2024-2025学年高一下物理期末联考试题含解析

您可能关注的文档

确认删除?