云南师范大学附属中学2025年高二下物理期中经典试题含解析

云南师范大学附属中学2025年高二下物理期中经典试题含解析_第1页
1/13
云南师范大学附属中学2025年高二下物理期中经典试题含解析_第2页
2/13
云南师范大学附属中学2025年高二下物理期中经典试题含解析_第3页
3/13
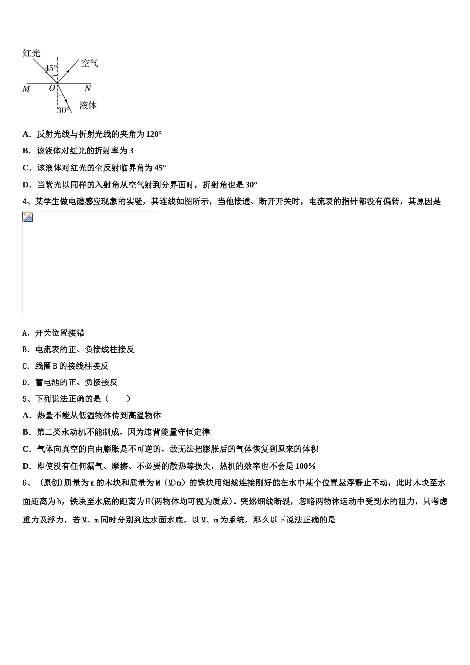
云南师范大学附属中学 2025 年高二下物理期中经典试题注意事项:1.答卷前,考生务必将自己的姓名、准考证号填写在答题卡上。2.回答选择题时,选出每小题答案后,用铅笔把答题卡上对应题目的答案标号涂黑,如需改动,用橡皮擦干净后,再选涂其它答案标号。回答非选择题时,将答案写在答题卡上,写在本试卷上无效。3.考试结束后,将本试卷和答题卡一并交回。一、单项选择题:本题共 6 小题,每小题 4 分,共 24 分。在每小题给出的四个选项中,只有一项是符合题目要求的。1、如图为探究产生电磁感应现象条件的实验装置,下列情况下不能引起电流计指针转动的是( )A.闭合电键瞬间B.断开电键瞬间C.闭合电键后拔出铁芯瞬间D.闭合电键后保持变阻器的滑动头位置不变2、某种位移式传感器的原理示意图如图所示,E 为电源,R 为电阻,平行金属板 A、B 和介质 P 构成电容器,在可移动介质 P 向右匀速移出的过程中( )A.电容器的电容变大B.电容器的电荷量保持不变C.M 点的电势比 N 点的电势低D.流过电阻 R 的电流方向从 M 到 N3、如图所示,MN 是空气与某种液体的分界面,一束红光由空气射到分界面,一部分光被反射,一部分光进入液体中.当入射角是 45°时,折射角为 30°,则以下说法正确的是A.反射光线与折射光线的夹角为 120°B.该液体对红光的折射率为 3C.该液体对红光的全反射临界角为 45°D.当紫光以同样的入射角从空气射到分界面时,折射角也是 30°4、某学生做电磁感应现象的实验,其连线如图所示,当他接通、断开开关时,电流表的指针都没有偏转,其原因是A.开关位置接错B.电流表的正、负接线柱接反C.线圈 B 的接线柱接反D.蓄电池的正、负极接反5、下列说法正确的是( )A.热量不能从低温物体传到高温物体B.第二类永动机不能制成,因为违背能量守恒定律C.气体向真空的自由膨胀是不可逆的,故无法把膨胀后的气体恢复到原来的体积D.即使没有任何漏气、摩擦、不必要的散热等损失,热机的效率也不会是 100%6、 (原创)质量为 m 的木块和质量为 M(M>m)的铁块用细线连接刚好能在水中某个位置悬浮静止不动,此时木块至水面距离为 h,铁块至水底的距离为 H(两物体均可视为质点)。突然细线断裂,忽略两物体运动中受到水的阻力,只考虑重力及浮力,若 M、m 同时分别到达水面水底,以 M、m 为系统,那么以下说法正确的是A.该过程中系统动量不守恒;B.该过程中 M、m 均作匀速直线...

1、当您付费下载文档后,您只拥有了使用权限,并不意味着购买了版权,文档只能用于自身使用,不得用于其他商业用途(如 [转卖]进行直接盈利或[编辑后售卖]进行间接盈利)。
2、本站所有内容均由合作方或网友上传,本站不对文档的完整性、权威性及其观点立场正确性做任何保证或承诺!文档内容仅供研究参考,付费前请自行鉴别。
3、如文档内容存在违规,或者侵犯商业秘密、侵犯著作权等,请点击“违规举报”。

碎片内容

云南师范大学附属中学2025年高二下物理期中经典试题含解析

您可能关注的文档

确认删除?