2025届河南省三门峡市高二下物理期中统考模拟试题含解析

2025届河南省三门峡市高二下物理期中统考模拟试题含解析_第1页
1/12
2025届河南省三门峡市高二下物理期中统考模拟试题含解析_第2页
2/12
2025届河南省三门峡市高二下物理期中统考模拟试题含解析_第3页
3/12
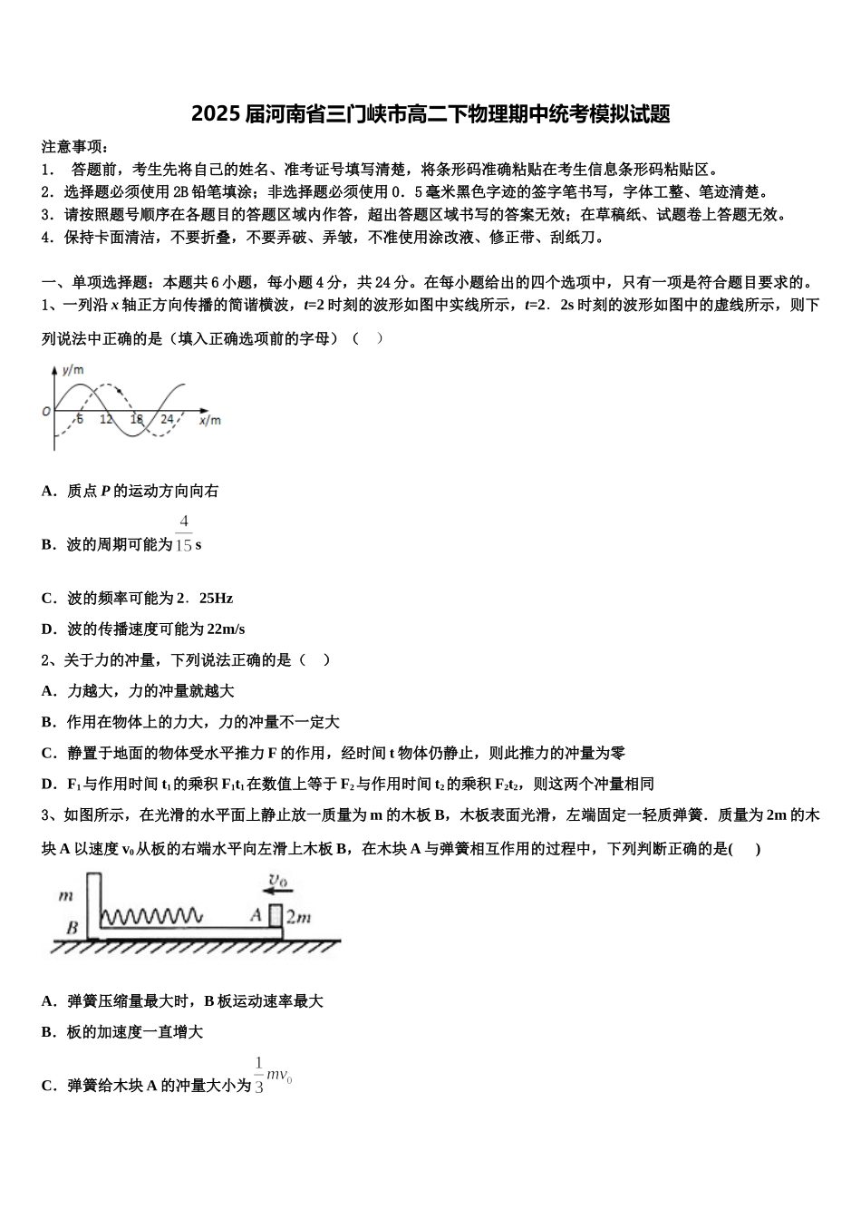
2025 届河南省三门峡市高二下物理期中统考模拟试题注意事项:1. 答题前,考生先将自己的姓名、准考证号填写清楚,将条形码准确粘贴在考生信息条形码粘贴区。2.选择题必须使用 2B 铅笔填涂;非选择题必须使用 0.5 毫米黑色字迹的签字笔书写,字体工整、笔迹清楚。3.请按照题号顺序在各题目的答题区域内作答,超出答题区域书写的答案无效;在草稿纸、试题卷上答题无效。4.保持卡面清洁,不要折叠,不要弄破、弄皱,不准使用涂改液、修正带、刮纸刀。一、单项选择题:本题共 6 小题,每小题 4 分,共 24 分。在每小题给出的四个选项中,只有一项是符合题目要求的。1、一列沿 x 轴正方向传播的简谐横波,t=2 时刻的波形如图中实线所示,t=2.2s 时刻的波形如图中的虚线所示,则下列说法中正确的是(填入正确选项前的字母)( )A.质点 P 的运动方向向右B.波的周期可能为sC.波的频率可能为 2.25HzD.波的传播速度可能为 22m/s2、关于力的冲量,下列说法正确的是( )A.力越大,力的冲量就越大B.作用在物体上的力大,力的冲量不一定大C.静置于地面的物体受水平推力 F 的作用,经时间 t 物体仍静止,则此推力的冲量为零D.F1与作用时间 t1的乘积 F1t1在数值上等于 F2与作用时间 t2的乘积 F2t2,则这两个冲量相同3、如图所示,在光滑的水平面上静止放一质量为 m 的木板 B,木板表面光滑,左端固定一轻质弹簧.质量为 2m 的木块 A 以速度 v0从板的右端水平向左滑上木板 B,在木块 A 与弹簧相互作用的过程中,下列判断正确的是( )A.弹簧压缩量最大时,B 板运动速率最大B.板的加速度一直增大C.弹簧给木块 A 的冲量大小为D.弹簧的最大弹性势能为4、下列说法正确的是( )A.用三棱镜观察太阳光谱是利用光的干涉现象B.在光导纤维束内传送图象是利用光的全反射现象C.用标准平面检查光学平面的平整程度是利用光的偏振现象D.在 LC 振荡电路中,电容器刚放电完毕时,电容器极板上电量最多,电路电流最小5、有一星球其半径为地球半径的 2 倍,平均密度与地球相同,今把一台在地球表面走时准确的摆钟移到该星球表面,摆钟的秒针走一圈的实际时间变为A.0.5minB.0.7minC.1.4minD.2min6、1909 年英国物理学家卢瑟福用粒子轰击金箔,下列关于该实验的描述错误的是( )A.粒子轰击金箔的实验需在真空条件下完成B.粒子的散射实验揭示了原子核有复杂的结构C.实验结果表明绝大多数粒子穿过金...

1、当您付费下载文档后,您只拥有了使用权限,并不意味着购买了版权,文档只能用于自身使用,不得用于其他商业用途(如 [转卖]进行直接盈利或[编辑后售卖]进行间接盈利)。
2、本站所有内容均由合作方或网友上传,本站不对文档的完整性、权威性及其观点立场正确性做任何保证或承诺!文档内容仅供研究参考,付费前请自行鉴别。
3、如文档内容存在违规,或者侵犯商业秘密、侵犯著作权等,请点击“违规举报”。

碎片内容

2025届河南省三门峡市高二下物理期中统考模拟试题含解析

您可能关注的文档

确认删除?