黑龙江省哈尔滨市第三十二中学2025年高二物理第二学期期中检测试题含解析

黑龙江省哈尔滨市第三十二中学2025年高二物理第二学期期中检测试题含解析_第1页
1/12
黑龙江省哈尔滨市第三十二中学2025年高二物理第二学期期中检测试题含解析_第2页
2/12
黑龙江省哈尔滨市第三十二中学2025年高二物理第二学期期中检测试题含解析_第3页
3/12
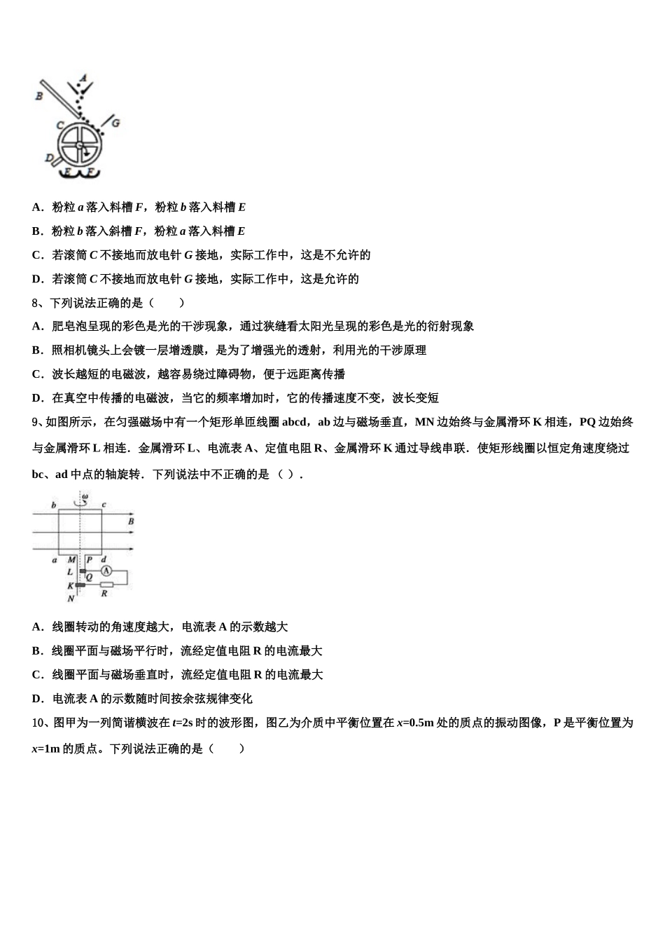
黑龙江省哈尔滨市第三十二中学 2025 年高二物理第二学期期中检测试题注意事项:1. 答题前,考生先将自己的姓名、准考证号填写清楚,将条形码准确粘贴在考生信息条形码粘贴区。2.选择题必须使用 2B 铅笔填涂;非选择题必须使用 0.5 毫米黑色字迹的签字笔书写,字体工整、笔迹清楚。3.请按照题号顺序在各题目的答题区域内作答,超出答题区域书写的答案无效;在草稿纸、试题卷上答题无效。4.保持卡面清洁,不要折叠,不要弄破、弄皱,不准使用涂改液、修正带、刮纸刀。一、单项选择题:本题共 6 小题,每小题 4 分,共 24 分。在每小题给出的四个选项中,只有一项是符合题目要求的。1、如图所示,足够长的 U 型光滑金属导轨平面与水平面成角,其中 MN 与 PQ 平行导轨间距为 L, 导轨平面与磁感应强度为 B 的匀强磁场垂直,导轨电阻不计.金属捧 a b 由静止开始沿导轨下滑,并与两导轨始终保持垂直且良好接触,ab 棒接入电路的电阻为 R,当流过棒 ab 某一横截面的电量为 q 时。此时金属棒的速度大小为 v,则金属棒 ab 在这一过程中A.ab 棒运动的平均速度大小为B.此时金属棒的加速度为 C.此过程中产生的焦耳热为D.金属棒 ab 沿轨道下滑的最大速度为2、如图所示,质量均可忽略的轻绳与轻杆承受弹力的最大值一定,杆的 A 端用铰链固定,光滑轻小滑轮在 A 点正上方,B 端吊一重物 G,现将绳的一端拴在杆的 B 端,用拉力 F 将 B 端缓缦上拉,在 AB 杆达到竖直前(均未断),关于绳子的拉力 F 和杆受的弹力 FN的变化,判断正确的是( )A.F 变大B.F 变小C.FN变大D.FN变小3、一足够长的铜管竖直放置,将一截面与铜管的内截面相同,质量为 m 的永久磁铁块由管上端放入管内,不考虑磁铁与铜管间的摩擦,磁铁的运动速度( )A.越来越大.B.逐渐增大到一定值后保持不变.C.逐渐增大到一定值时又开始减小,到一定值后保持不变.D.逐渐增大到一定值时又开始减小到一定值,之后在一定区间变动.4、分子都在做无规则的运动,但大量分子的速率分布却有一定的规律性,如图所示,下列说法正确的是( )A.在一定温度下,大多数分子的速率都接近某个数值,其余少数分子的速率都小于该数值B.高温状态下每个分子的速率大于低温状态下所有分子的速率C.高温状态下分子速率大小的分布范围相对较大D.高温状态下大多数分子对应的速率小于低温状态下大多数分子对应的速率5、气体温度升高,则该气体(...

1、当您付费下载文档后,您只拥有了使用权限,并不意味着购买了版权,文档只能用于自身使用,不得用于其他商业用途(如 [转卖]进行直接盈利或[编辑后售卖]进行间接盈利)。
2、本站所有内容均由合作方或网友上传,本站不对文档的完整性、权威性及其观点立场正确性做任何保证或承诺!文档内容仅供研究参考,付费前请自行鉴别。
3、如文档内容存在违规,或者侵犯商业秘密、侵犯著作权等,请点击“违规举报”。

碎片内容

黑龙江省哈尔滨市第三十二中学2025年高二物理第二学期期中检测试题含解析

您可能关注的文档

确认删除?