2025-2026学年云南省保山市一中化学高一上期中综合测试试题含解析

2025-2026学年云南省保山市一中化学高一上期中综合测试试题含解析_第1页
1/20
2025-2026学年云南省保山市一中化学高一上期中综合测试试题含解析_第2页
2/20
2025-2026学年云南省保山市一中化学高一上期中综合测试试题含解析_第3页
3/20
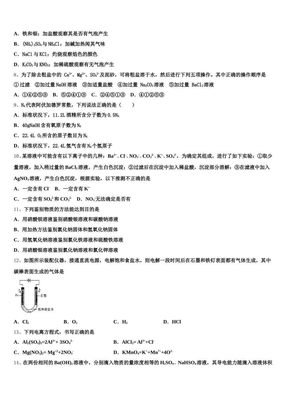
2025-2026 学年云南省保山市一中化学高一上期中综合测试试题注意事项1.考试结束后,请将本试卷和答题卡一并交回.2.答题前,请务必将自己的姓名、准考证号用 0.5 毫米黑色墨水的签字笔填写在试卷及答题卡的规定位置.3.请认真核对监考员在答题卡上所粘贴的条形码上的姓名、准考证号与本人是否相符.4.作答选择题,必须用 2B 铅笔将答题卡上对应选项的方框涂满、涂黑;如需改动,请用橡皮擦干净后,再选涂其他答案.作答非选择题,必须用 05 毫米黑色墨水的签字笔在答题卡上的指定位置作答,在其他位置作答一律无效.5.如需作图,须用 2B 铅笔绘、写清楚,线条、符号等须加黑、加粗.一、选择题(共包括 22 个小题。每小题均只有一个符合题意的选项)1、下列关于氧化还原反应的说法正确的是① 有一种元素被氧化肯定有另一种元素被还原② 阳离子只有氧化性,阴离子只有还原性③ 在 K、Fe2+、S2-、Na+中只有 1 种粒子不具有还原性④ 由 X 变为 X2+的反应是氧化反应⑤ 金属单质在反应中只作还原剂 ⑥ 非金属单质在反应中只作氧化剂⑦ 含最高价元素的化合物,一定具有强氧化性A.③④⑤B.④⑤⑦C.①③④⑤⑥D.②③④⑤⑥⑦2、某工厂排放的工业废水中可能含有 K+、H+、Mg2+、SO42-、Cl-、NO3-等离子。经检测废水呈明显的碱性,则可确定该厂废水中肯定不含有的离子组合是( )A.H+、K+、NO3- B.K+、NO3-、SO42- C.H+、Mg2+ D.K+、Mg2+、SO42-、Cl-3、等量的金属铝与足量的盐酸和氢氧化钠反应,生成的气体A.与酸反应放出的多 B.与碱反应放出的多 C.无法判断D.一样多4、2015 年诺贝尔医学奖授予中国药学家屠呦呦等三位科学家,以表彰她们在青蒿素方面做出的突出贡献,提取青蒿素通常可以用乙醚浸取,这与下列哪种方法的原理相同( )A.分液法 B.萃取法 C.结晶法 D.过滤法5、下列物质中,易溶于水的是A.KNO3 B.BaCO3 C.AgCl D.CuO6、用 NA表示阿伏加德罗常数,下列叙述正确的是A.标准状况下,22.4 L H2物质的量为 1 molB.标准状况下,NA个水分子所占的体积为 22.4 LC.通常状况下,NA个 CO2分子占有的体积为 22.4 LD.0.5 mol/L MgCl2溶液中,含有 Cl-的物质的量为 0.5 mol7、将下列各组物质区别开来的实验方案不妥的是A.铁和银:加盐酸观察其是否有气泡产生B.(NH4)2SO4与 NH4Cl:加碱加热闻其气味C.NaCl 与 KCl:灼烧观察焰色的颜色D.K2CO3与 KNO3:加稀硫酸观察...

1、当您付费下载文档后,您只拥有了使用权限,并不意味着购买了版权,文档只能用于自身使用,不得用于其他商业用途(如 [转卖]进行直接盈利或[编辑后售卖]进行间接盈利)。
2、本站所有内容均由合作方或网友上传,本站不对文档的完整性、权威性及其观点立场正确性做任何保证或承诺!文档内容仅供研究参考,付费前请自行鉴别。
3、如文档内容存在违规,或者侵犯商业秘密、侵犯著作权等,请点击“违规举报”。

碎片内容

2025-2026学年云南省保山市一中化学高一上期中综合测试试题含解析

您可能关注的文档

确认删除?