2025年西藏日喀则市南木林一中学七下生物期末质量跟踪监视模拟试题含解析

2025年西藏日喀则市南木林一中学七下生物期末质量跟踪监视模拟试题含解析_第1页
1/22
2025年西藏日喀则市南木林一中学七下生物期末质量跟踪监视模拟试题含解析_第2页
2/22
2025年西藏日喀则市南木林一中学七下生物期末质量跟踪监视模拟试题含解析_第3页
3/22
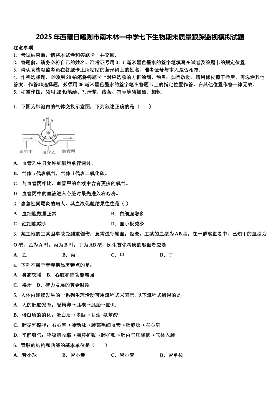
2025 年西藏日喀则市南木林一中学七下生物期末质量跟踪监视模拟试题注意事项1.考试结束后,请将本试卷和答题卡一并交回.2.答题前,请务必将自己的姓名、准考证号用 0.5 毫米黑色墨水的签字笔填写在试卷及答题卡的规定位置.3.请认真核对监考员在答题卡上所粘贴的条形码上的姓名、准考证号与本人是否相符.4.作答选择题,必须用 2B 铅笔将答题卡上对应选项的方框涂满、涂黑;如需改动,请用橡皮擦干净后,再选涂其他答案.作答非选择题,必须用 05 毫米黑色墨水的签字笔在答题卡上的指定位置作答,在其他位置作答一律无效.5.如需作图,须用 2B 铅笔绘、写清楚,线条、符号等须加黑、加粗.1.下图为肺泡内的气体交换示意图,下列叙述正确的是 ( )A.血管乙中只允许红细胞单行通过。B.气体 c 代表氧气,气体 d 代表二氧化碳。C.与血管丙相比,血管甲的血液中含有更多的氧气。D.血管丙中的血液进入心脏时最先进入右心房。2.患急性阑尾炎的病人,其血液化验结果往往是( )A.血细胞数量正常B.白细胞增多C.红细胞减少D.血小板减少3.某工地的王某因事故受到重创伤,急需进行输血,经查,王某的血型为 AB 型,在一群献血者中,已知甲的血型为O 型,乙为 A 型,丙为 B 型,丁为 AB 型,医生首先考虑的献血者应是A.乙B.丙C.甲D.丁4.下列不属于青春期显著特点的是:A.身高突增 B.心脏和肺功能增强C.换牙 D.智力发展的黄金时期5.人体内连续发生的一系列生理活动可用流程式来表示,以下流程式错误的是A.人的胚胎发育:受精卵→胚泡→胚胎→胎儿B.蛋白质的消化:蛋白质→多肽→甘油+氨基酸C.肺循环路径:右心室→肺动脉→肺部毛细血管→肺静脉→左心房D.平静吸气:呼吸肌收缩→胸腔扩张→肺扩张→肺内气压降低→气体入肺6.肾脏的结构和功能的基本单位是( )A.肾小球B.肾小囊C.肾小管D.肾单位7.人喝醉了酒,走路摇晃,站立不稳,这是由于哪一结构受到了酒精的麻痹( )A.大脑B.小脑C.脑干D.脊髓8.小肠结构与吸收功能相适应的特点是① 内表面具有皱襞和小肠绒毛 ②绒毛中有丰富的毛细血管 ③毛细血管壁仅一层细胞 ④小肠长 5—6 米A.①②③B.②③④C.①②④D.①②③④9.处于青春期的男孩和女孩,身体发育发生了明显变化,其特征不包括( )A.大脑开始发育,并且重量迅速增加B.性器官迅速发育,性激素分泌增多C.身高突增,心脏和肺等器官功能也明显增强D.心理上出现从疏远...

1、当您付费下载文档后,您只拥有了使用权限,并不意味着购买了版权,文档只能用于自身使用,不得用于其他商业用途(如 [转卖]进行直接盈利或[编辑后售卖]进行间接盈利)。
2、本站所有内容均由合作方或网友上传,本站不对文档的完整性、权威性及其观点立场正确性做任何保证或承诺!文档内容仅供研究参考,付费前请自行鉴别。
3、如文档内容存在违规,或者侵犯商业秘密、侵犯著作权等,请点击“违规举报”。

碎片内容

2025年西藏日喀则市南木林一中学七下生物期末质量跟踪监视模拟试题含解析

您可能关注的文档

确认删除?