湖南省浏阳一中、醴陵一中2026届化学高一上期中考试试题含解析

湖南省浏阳一中、醴陵一中2026届化学高一上期中考试试题含解析_第1页
1/12
湖南省浏阳一中、醴陵一中2026届化学高一上期中考试试题含解析_第2页
2/12
湖南省浏阳一中、醴陵一中2026届化学高一上期中考试试题含解析_第3页
3/12
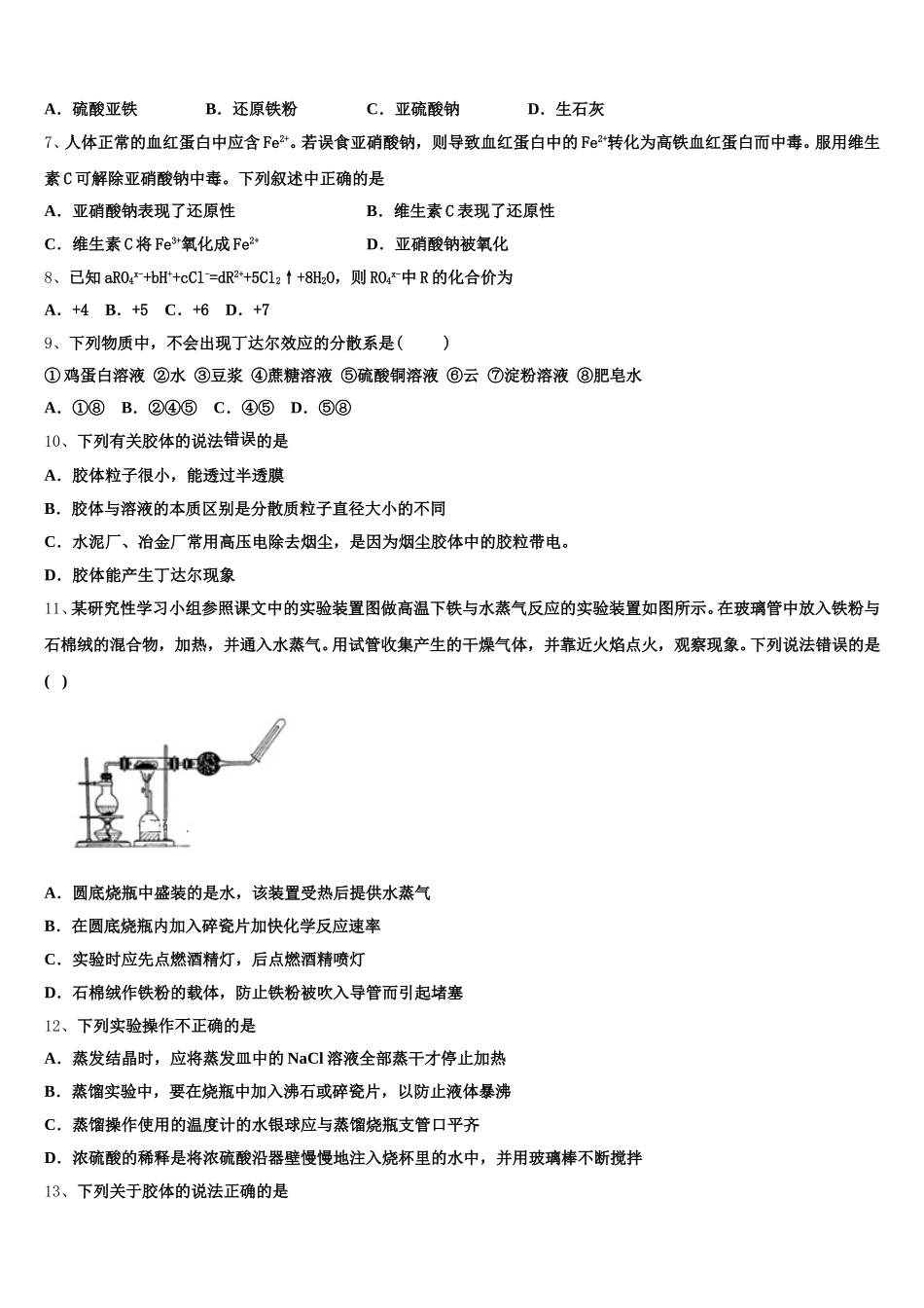
湖南省浏阳一中、醴陵一中 2026 届化学高一上期中考试试题注意事项:1.答卷前,考生务必将自己的姓名、准考证号填写在答题卡上。2.回答选择题时,选出每小题答案后,用铅笔把答题卡上对应题目的答案标号涂黑,如需改动,用橡皮擦干净后,再选涂其它答案标号。回答非选择题时,将答案写在答题卡上,写在本试卷上无效。3.考试结束后,将本试卷和答题卡一并交回。一、选择题(每题只有一个选项符合题意)1、下列离子方程式中,正确的是A.稀硫酸滴在铜片上:Cu + 2H+ == Cu2+ + H2OB.少量二氧化碳通入澄清石灰水:Ca2+ + 2OH― + CO2 == CaCO3↓ + H2OC.氯化铁溶液中加入铁粉:Fe3+ + Fe == 2Fe2+D.碳酸钡与稀盐酸混合:CO32― + 2H+== CO2↑+ H2O2、下列实验操作与观察目的一致的是( )实验操作观察目的A用小刀切开金属钠钠的熔点较低B将钠放置在煤油中钠有强还原性C将钠放在坩埚中加热钠有较小的硬度D将一小块钠放入盛水的烧杯中钠的密度比水小A.AB.BC.CD.D3、在反应中,元素 X 的原子将电子转移给元素 Y 的原子,则下列说法正确的是( )① 元素 X 被氧化②元素 Y 被氧化③元素 X 发生还原反应 ④元素 Y 发生还原反应.A.①②B.③④C.②③D.①④4、NA是阿伏加德罗常数的值,下列说法正确的是A.常温常压下,11.2 LHCl 气体中含有的分子数为 0.5NAB.常温常压下,5.6 g N2和 CO 混合物中所含有的原子数为 0.4NAC.将 0.2 mol FeCl3制成胶体,所得胶体粒子数为 0.2NAD.50 mL12 mol/L 盐酸与足量 Fe 反应,转移电子数为 0.3NA5、对危险化学品要在包装上印上警示性标志,下列化学品的名称与警示性标志名称对应正确的是A.烧碱——爆炸品B.浓硫酸——剧毒品C.汽油——腐蚀品D.酒精——易燃品6、随着人们生活节奏的加快,方便的小包装食品已被广泛接受。为了防止中秋月饼等富脂食品氧化变质,延长食品的保质期,在包装袋中常加入抗氧化物质,下列不属于抗氧化物质的是( )A.硫酸亚铁B.还原铁粉C.亚硫酸钠D.生石灰7、人体正常的血红蛋白中应含 Fe2+。若误食亚硝酸钠,则导致血红蛋白中的 Fe2+转化为高铁血红蛋白而中毒。服用维生素 C 可解除亚硝酸钠中毒。下列叙述中正确的是A.亚硝酸钠表现了还原性B.维生素 C 表现了还原性C.维生素 C 将 Fe3+氧化成 Fe2+D.亚硝酸钠被氧化8、已知 aRO4x-+bH++cCl-=dR2++5Cl2↑+8H2O,则 RO4x-中 R 的化合价为A.+4 B...

1、当您付费下载文档后,您只拥有了使用权限,并不意味着购买了版权,文档只能用于自身使用,不得用于其他商业用途(如 [转卖]进行直接盈利或[编辑后售卖]进行间接盈利)。
2、本站所有内容均由合作方或网友上传,本站不对文档的完整性、权威性及其观点立场正确性做任何保证或承诺!文档内容仅供研究参考,付费前请自行鉴别。
3、如文档内容存在违规,或者侵犯商业秘密、侵犯著作权等,请点击“违规举报”。

碎片内容

湖南省浏阳一中、醴陵一中2026届化学高一上期中考试试题含解析

您可能关注的文档

确认删除?