2025届福建省平和县第一中学高一物理第二学期期末质量检测试题含解析

2025届福建省平和县第一中学高一物理第二学期期末质量检测试题含解析_第1页
1/14
2025届福建省平和县第一中学高一物理第二学期期末质量检测试题含解析_第2页
2/14
2025届福建省平和县第一中学高一物理第二学期期末质量检测试题含解析_第3页
3/14
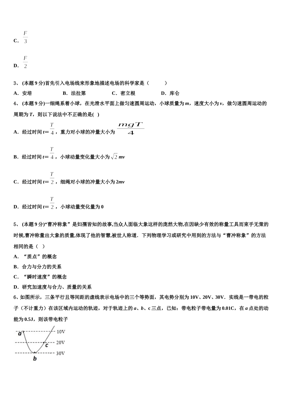
2025 届福建省平和县第一中学高一物理第二学期期末质量检测试题注意事项:1. 答题前,考生先将自己的姓名、准考证号填写清楚,将条形码准确粘贴在考生信息条形码粘贴区。2.选择题必须使用 2B 铅笔填涂;非选择题必须使用 0.5 毫米黑色字迹的签字笔书写,字体工整、笔迹清楚。3.请按照题号顺序在各题目的答题区域内作答,超出答题区域书写的答案无效;在草稿纸、试题卷上答题无效。4.保持卡面清洁,不要折叠,不要弄破、弄皱,不准使用涂改液、修正带、刮纸刀。一、选择题:本大题共 10 小题,每小题 5 分,共 50 分。在每小题给出的四个选项中,有的只有一项符合题目要求,有的有多项符合题目要求。全部选对的得 5 分,选对但不全的得 3 分,有选错的得 0 分。1、 (本题 9 分)如图所示,两个不带电的导体和,用一对绝缘柱支持使它们彼此接触.把一带正电荷的物体置于附近,贴在下部的金属箔都张开.则下列说法正确的是( )A.此时电势相等B.金属箔张开说明用感应的方法可以产生电荷C.用接触后再移去.贴在下部的金属箔都闭合D.移去,贴在下部的金属箔保持张开状态2、 (本题 9 分)有两个完全相同的绝缘金属小球 AB,A 带的电量为 Q,B 带的电量为,它们间的距离 r 远大于小球的半径,相互作用力为现将两个小球接触一下后放回原处,则相互作用力变为A.B.C.D.3、 (本题 9 分)首先引入电场线来形象地描述电场的科学家是( )A.安培B.法拉第C.密立根D.库仑4、 (本题 9 分)一细绳系着小球,在光滑水平面上做匀速圆周运动,小球质量为 m,速度大小为 v,做匀速圆周运动的周期为 T,则以下说法中不正确的是( )A.经过时间 t=,重力对小球的冲量大小为B.经过时间 t=,小球动量变化量大小为mvC.经过时间 t=,细绳对小球的冲量大小为 2mvD.经过时间 t=,小球动量变化量为 05、 (本题 9 分)“曹冲称象”是妇孺皆知的故事,当众人面临大象这样的庞然大物,在因缺少有效的称量工具而束手无策的时候,曹冲称量出大象的质量,体现了他的智慧,被世人称道.下列物理学习或研究中用到的方法与“曹冲称象”的方法相同的是( )A.“质点”的概念B.合力与分力的关系C.“瞬时速度”的概念D.研究加速度与合力、质量的关系6、如图所示,三条平行且等间距的虚线表示电场中的三个等势面,其电势分别为 10V、20V、30V.实线是一带电的粒子(不计重力)在该区域内运动的轨迹,对于轨迹上的 a、b...

1、当您付费下载文档后,您只拥有了使用权限,并不意味着购买了版权,文档只能用于自身使用,不得用于其他商业用途(如 [转卖]进行直接盈利或[编辑后售卖]进行间接盈利)。
2、本站所有内容均由合作方或网友上传,本站不对文档的完整性、权威性及其观点立场正确性做任何保证或承诺!文档内容仅供研究参考,付费前请自行鉴别。
3、如文档内容存在违规,或者侵犯商业秘密、侵犯著作权等,请点击“违规举报”。

碎片内容

2025届福建省平和县第一中学高一物理第二学期期末质量检测试题含解析

您可能关注的文档

确认删除?