2024-2025学年忻州一中生物高一第二学期期末经典模拟试题含解析

2024-2025学年忻州一中生物高一第二学期期末经典模拟试题含解析_第1页
1/9
2024-2025学年忻州一中生物高一第二学期期末经典模拟试题含解析_第2页
2/9
2024-2025学年忻州一中生物高一第二学期期末经典模拟试题含解析_第3页
3/9
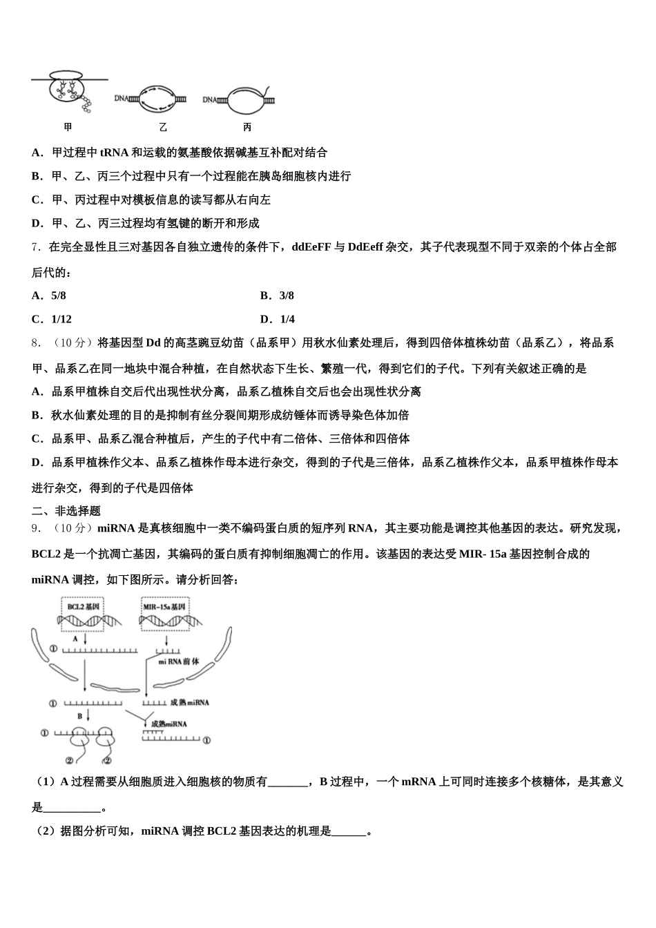
2024-2025 学年忻州一中生物高一第二学期期末经典模拟试题注意事项:1.答题前,考生先将自己的姓名、准考证号码填写清楚,将条形码准确粘贴在条形码区域内。2.答题时请按要求用笔。3.请按照题号顺序在答题卡各题目的答题区域内作答,超出答题区域书写的答案无效;在草稿纸、试卷上答题无效。4.作图可先使用铅笔画出,确定后必须用黑色字迹的签字笔描黑。5.保持卡面清洁,不要折暴、不要弄破、弄皱,不准使用涂改液、修正带、刮纸刀。一、选择题(本大题共 7 小题,每小题 6 分,共 42 分。)1.如图所示为某绿色植物细胞内部分物质的代谢过程,下列相关叙述中正确的是A.图解过程中大部分能量以热能形式散失B.图解中(一)、(二)两阶段产生[H]的场所都是线粒体C.图解中(三)阶段产生的 H2O 中的氢最终都来自葡萄糖D.1 分子丙酮酸在(二)、(三)阶段产生的能量一样多2.下列叙述中,正确的是 ( )A.两个纯合子的后代必是纯合子B.两个杂合子的后代必是杂合子C.纯合子自交后代都是纯合子D.杂合子自交后代都是杂合子3.玉米为雌雄异花植物,给你一株黄色(显性)玉米,请你从下列方案中选取一个既可判断其基因型又可保持其遗传特性的可能方案A.观察该黄粒玉米,化验分析其化学成分B.让其与白色玉米杂交,观察果穗上玉米粒色C.进行同株异花传粉,观察果穗上玉米粒色D.让其进行自花传粉,观察果穗上玉米粒色4.基因分离定律发生在A.原核生物细胞中B.有丝分裂过程中C.一对等位基因之间D.次级精(卵)母细胞内5.对某校学生进行色盲遗传病调查研究后发现:780 名女生中有患者 23 人,携带者 52 人,820 名男生中有患者 65 人,那么该群体中色盲基因的频率是 ( )A.4.4%B.5.1%C.6.8%D.10.2%6.图中甲、乙、丙分别表示人体细胞中遗传信息的传递和表达过程。有关叙述错误的是( )A.甲过程中 tRNA 和运载的氨基酸依据碱基互补配对结合B.甲、乙、丙三个过程中只有一个过程能在胰岛细胞核内进行C.甲、丙过程中对模板信息的读写都从右向左D.甲、乙、丙三过程均有氢键的断开和形成7.在完全显性且三对基因各自独立遗传的条件下,ddEeFF 与 DdEeff 杂交,其子代表现型不同于双亲的个体占全部后代的:A.5/8B.3/8C.1/12D.1/48.(10 分)将基因型 Dd 的高茎豌豆幼苗(品系甲)用秋水仙素处理后,得到四倍体植株幼苗(品系乙),将品系甲、品系乙在同一地块中混合种植,在自然状态下生长、繁殖一代,得到它们的...

1、当您付费下载文档后,您只拥有了使用权限,并不意味着购买了版权,文档只能用于自身使用,不得用于其他商业用途(如 [转卖]进行直接盈利或[编辑后售卖]进行间接盈利)。
2、本站所有内容均由合作方或网友上传,本站不对文档的完整性、权威性及其观点立场正确性做任何保证或承诺!文档内容仅供研究参考,付费前请自行鉴别。
3、如文档内容存在违规,或者侵犯商业秘密、侵犯著作权等,请点击“违规举报”。

碎片内容

2024-2025学年忻州一中生物高一第二学期期末经典模拟试题含解析

您可能关注的文档

确认删除?