2025年宁夏回族自治区银川一中物理高二第二学期期中考试试题含解析

2025年宁夏回族自治区银川一中物理高二第二学期期中考试试题含解析_第1页
1/13
2025年宁夏回族自治区银川一中物理高二第二学期期中考试试题含解析_第2页
2/13
2025年宁夏回族自治区银川一中物理高二第二学期期中考试试题含解析_第3页
3/13
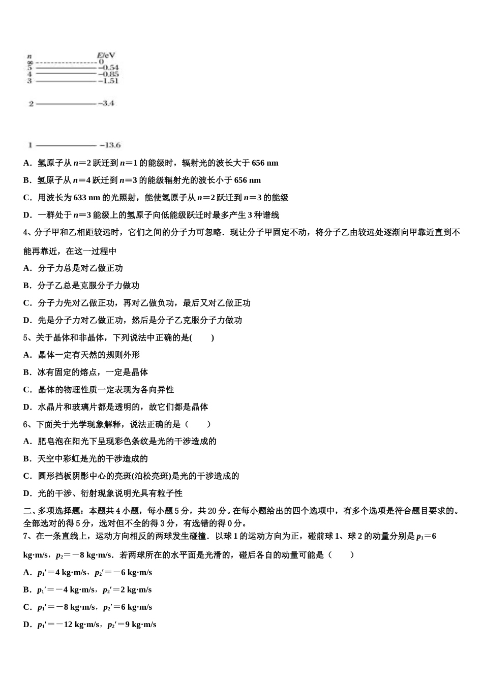
2025 年宁夏回族自治区银川一中物理高二第二学期期中考试试题注意事项1.考生要认真填写考场号和座位序号。2.试题所有答案必须填涂或书写在答题卡上,在试卷上作答无效。第一部分必须用 2B 铅笔作答;第二部分必须用黑色字迹的签字笔作答。3.考试结束后,考生须将试卷和答题卡放在桌面上,待监考员收回。一、单项选择题:本题共 6 小题,每小题 4 分,共 24 分。在每小题给出的四个选项中,只有一项是符合题目要求的。1、如图,间距为 L 的平行金属导轨上有一电阻为 r 的金属棒 ab 与导轨接触良好,导轨一端连接电阻 R,其它电阻不计,磁感应强度为 B,金属棒 ab 以速度 v 向右作匀速运动,则( )A.回路中电流为逆时针方向B.电阻 R 两端的电压为 BLvC.ab 棒受到的安培力的方向向右D.ab 棒中电流大小为2、2020 年新标准高度重视对进口物品放射性污染控制,放射性元素钋发生衰变时,会产生 He 和一种未知粒子X,并放出 γ 射线,其核反应方程为,则( )A.为防止放射线泄漏,可将放射性元素钋冰冻处理B.是核裂变反应C.γ 射线的电离作用很强,可用来消除有害静电D.原子核 X 的核子数为 2063、氢原子能级图如图所示,当氢原子从 n=3 跃迁到 n=2 的能级时,辐射光的波长为 656 nm.以下判断正确的是( ) A.氢原子从 n=2 跃迁到 n=1 的能级时,辐射光的波长大于 656 nmB.氢原子从 n=4 跃迁到 n=3 的能级辐射光的波长小于 656 nmC.用波长为 633 nm 的光照射,能使氢原子从 n=2 跃迁到 n=3 的能级D.一群处于 n=3 能级上的氢原子向低能级跃迁时最多产生 3 种谱线4、分子甲和乙相距较远时,它们之间的分子力可忽略.现让分子甲固定不动,将分子乙由较远处逐渐向甲靠近直到不能再靠近,在这一过程中A.分子力总是对乙做正功B.分子乙总是克服分子力做功C.分子力先对乙做正功,再对乙做负功,最后又对乙做正功D.先是分子力对乙做正功,然后是分子乙克服分子力做功5、关于晶体和非晶体,下列说法中正确的是( )A.晶体一定有天然的规则外形B.冰有固定的熔点,一定是晶体C.晶体的物理性质一定表现为各向异性D.水晶片和玻璃片都是透明的,故它们都是晶体6、下面关于光学现象解释,说法正确的是( )A.肥皂泡在阳光下呈现彩色条纹是光的干涉造成的B.天空中彩虹是光的干涉造成的C.圆形挡板阴影中心的亮斑(泊松亮斑)是光的干涉造成的D.光的干涉、衍射现象说明...

1、当您付费下载文档后,您只拥有了使用权限,并不意味着购买了版权,文档只能用于自身使用,不得用于其他商业用途(如 [转卖]进行直接盈利或[编辑后售卖]进行间接盈利)。
2、本站所有内容均由合作方或网友上传,本站不对文档的完整性、权威性及其观点立场正确性做任何保证或承诺!文档内容仅供研究参考,付费前请自行鉴别。
3、如文档内容存在违规,或者侵犯商业秘密、侵犯著作权等,请点击“违规举报”。

碎片内容

2025年宁夏回族自治区银川一中物理高二第二学期期中考试试题含解析

您可能关注的文档

确认删除?