2025届山西省运城市河津中学高二物理第二学期期中质量跟踪监视试题含解析

2025届山西省运城市河津中学高二物理第二学期期中质量跟踪监视试题含解析_第1页
1/14
2025届山西省运城市河津中学高二物理第二学期期中质量跟踪监视试题含解析_第2页
2/14
2025届山西省运城市河津中学高二物理第二学期期中质量跟踪监视试题含解析_第3页
3/14
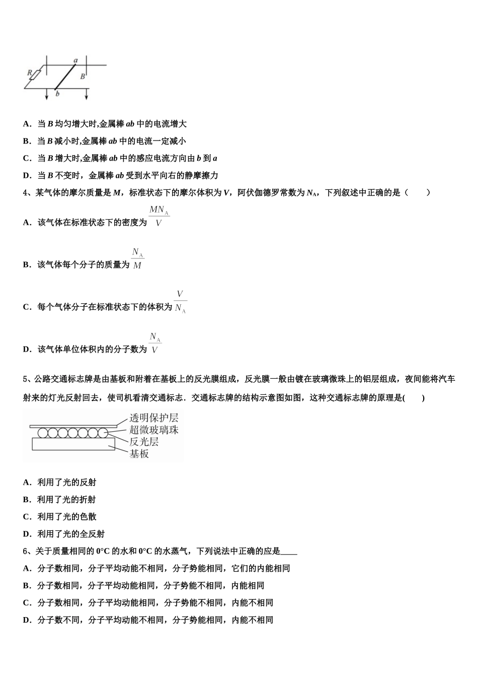
2025 届山西省运城市河津中学高二物理第二学期期中质量跟踪监视试题注意事项:1. 答题前,考生先将自己的姓名、准考证号填写清楚,将条形码准确粘贴在考生信息条形码粘贴区。2.选择题必须使用 2B 铅笔填涂;非选择题必须使用 0.5 毫米黑色字迹的签字笔书写,字体工整、笔迹清楚。3.请按照题号顺序在各题目的答题区域内作答,超出答题区域书写的答案无效;在草稿纸、试题卷上答题无效。4.保持卡面清洁,不要折叠,不要弄破、弄皱,不准使用涂改液、修正带、刮纸刀。一、单项选择题:本题共 6 小题,每小题 4 分,共 24 分。在每小题给出的四个选项中,只有一项是符合题目要求的。1、如图所示,在水平方向的匀强磁场中,有一单匝矩形导线框可绕垂直于磁场方向的水平轴转动.在线框由水平位置以角速度 ω 匀速转过 90°的过程中,穿过线框面的最大磁通量为 Φ,已知导线框的电阻为 R,则下列说法中正确的是( )A.导线框转到如图所示的位置时电流的方向将发生改变B.导线框转到如图所示的位置时电流的方向为 badcC.以图中位置作为计时起点,该导线框产生的交流电瞬时值表达式为 e=ΦωsinωtD.以图中位置作为计时起点,该导线框产生的交流电瞬时值表达式为 e=Φωcosωt2、如图所示,三个灯泡是相同的,而且耐压足够,电源内阻忽略.当单刀双掷开关 S 接 A 时,三个灯亮度相同,那么S 接 B 时( )A.三个灯亮度相同B.只有丙灯不亮,乙灯最亮C.甲灯和乙灯亮度相同,丙灯不亮D.甲灯最亮,丙灯不亮3、如图所示,两根平行金属导轨置于水平面内,导轨之间接有电阻 R.金属棒 ab 与两导轨垂直并保持良好接触,整个装置放在匀强磁场中磁场方向垂直于导轨平面向下,金属棒 ab 始终保持静止.下列说法正确的是( )A.当 B 均匀增大时,金属棒 ab 中的电流增大B.当 B 减小时,金属棒 ab 中的电流一定减小C.当 B 增大时,金属棒 ab 中的感应电流方向由 b 到 aD.当 B 不变时,金属棒 ab 受到水平向右的静摩擦力4、某气体的摩尔质量是 M,标准状态下的摩尔体积为 V,阿伏伽德罗常数为 NA,下列叙述中正确的是( )A.该气体在标准状态下的密度为B.该气体每个分子的质量为C.每个气体分子在标准状态下的体积为D.该气体单位体积内的分子数为5、公路交通标志牌是由基板和附着在基板上的反光膜组成,反光膜一般由镀在玻璃微珠上的铝层组成,夜间能将汽车射来的灯光反射回去,使司机看清交通标志.交通...

1、当您付费下载文档后,您只拥有了使用权限,并不意味着购买了版权,文档只能用于自身使用,不得用于其他商业用途(如 [转卖]进行直接盈利或[编辑后售卖]进行间接盈利)。
2、本站所有内容均由合作方或网友上传,本站不对文档的完整性、权威性及其观点立场正确性做任何保证或承诺!文档内容仅供研究参考,付费前请自行鉴别。
3、如文档内容存在违规,或者侵犯商业秘密、侵犯著作权等,请点击“违规举报”。

碎片内容

2025届山西省运城市河津中学高二物理第二学期期中质量跟踪监视试题含解析

您可能关注的文档

确认删除?