安徽省合肥庐阳高级中学2025年高一物理第二学期期末联考试题含解析

安徽省合肥庐阳高级中学2025年高一物理第二学期期末联考试题含解析_第1页
1/12
安徽省合肥庐阳高级中学2025年高一物理第二学期期末联考试题含解析_第2页
2/12
安徽省合肥庐阳高级中学2025年高一物理第二学期期末联考试题含解析_第3页
3/12
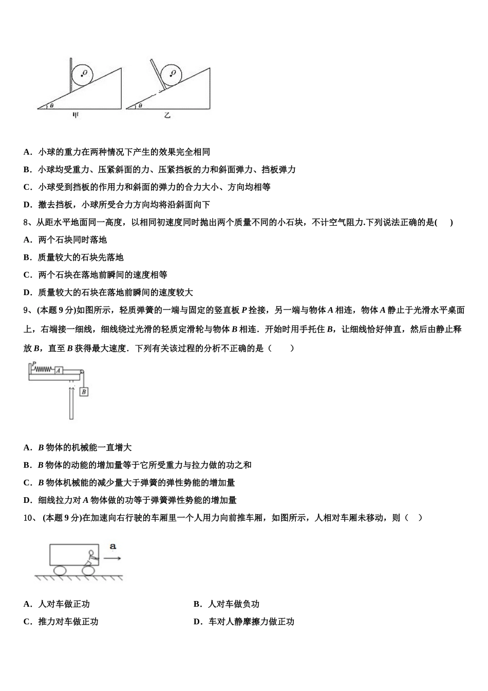
安徽省合肥庐阳高级中学 2025 年高一物理第二学期期末联考试题考生须知:1.全卷分选择题和非选择题两部分,全部在答题纸上作答。选择题必须用 2B 铅笔填涂;非选择题的答案必须用黑色字迹的钢笔或答字笔写在“答题纸”相应位置上。2.请用黑色字迹的钢笔或答字笔在“答题纸”上先填写姓名和准考证号。3.保持卡面清洁,不要折叠,不要弄破、弄皱,在草稿纸、试题卷上答题无效。一、选择题:本大题共 10 小题,每小题 5 分,共 50 分。在每小题给出的四个选项中,有的只有一项符合题目要求,有的有多项符合题目要求。全部选对的得 5 分,选对但不全的得 3 分,有选错的得 0 分。1、A、B 两物体质量分别为 m1、m2,叠放在光滑水平地面上,如图所示,现用水平力 F 拉 A 时,A、B 间无相对滑动,其间摩擦力为 f1,若改用同样的力拉 B 时,A、B 间仍无相对滑动,其间摩擦力为 f2,则 f1:f2为( ) A.m1:m2B.m2:m1C.1:1D.m12:m222、 (本题 9 分)汽车在平直公路上以速度匀速行驶,发动机功率为;快进入闹市区时,司机减小了油门,使汽车的功率立即减小一半并保持该功率继续行驶.图中正确表示了从司机减小油门开始,汽车的速度与时间的关系是( )A.B.C.D.3、 (本题 9 分)2019 年 4 月 20 日 22 时 41 分,我国在西昌卫星发射中心用长征三号乙运载火箭,成功发射第四十四颗北斗导航卫星。该导航卫星在 P 点(轨道 1 与轨道 2 的切点)点火变轨,由近地圆轨道 1 变为椭圆轨道 2,然后在 Q 点(轨道 2 与轨道 3 的切点)点火变轨,由椭圆轨道 2 变为椭圆轨道 3,如图所示。则该导航卫星A.沿圆轨道 1 通过 P 点的加速度小于沿椭圆轨道 2 通过 P 点的加速度B.沿圆轨道 1 通过 P 点的速度小于沿椭圆轨道 2 通过 P 点的速度C.沿椭圆轨道 2 通过 Q 点的速度大于沿椭圆轨道 3 通过 Q 点的速度D.沿椭圆轨道 2 通过 Q 点的加速度大于沿椭圆轨道 3 通过 Q 点的加速度4、在电场中的某点放一个检验电荷,其电荷量为 q,受到的电场力为 F,则该点的电场强度为,下列说法正确的是( )A.若移去检验电荷,则该点的电场强度为 0B.若检验电荷的电荷量变为 4q,则该点的场强变为 4EC.若放置到该点的检验电荷变为-2q,则场中该点的场强大小不变,但方向相反D.若放置到该点的检验电荷变为-2q,则场中该点的场强大小、方向均不变5、 (本题 9 分)一质...

1、当您付费下载文档后,您只拥有了使用权限,并不意味着购买了版权,文档只能用于自身使用,不得用于其他商业用途(如 [转卖]进行直接盈利或[编辑后售卖]进行间接盈利)。
2、本站所有内容均由合作方或网友上传,本站不对文档的完整性、权威性及其观点立场正确性做任何保证或承诺!文档内容仅供研究参考,付费前请自行鉴别。
3、如文档内容存在违规,或者侵犯商业秘密、侵犯著作权等,请点击“违规举报”。

碎片内容

安徽省合肥庐阳高级中学2025年高一物理第二学期期末联考试题含解析

您可能关注的文档

确认删除?