广西壮族自治区南宁市第三中学2025届物理高二下期中经典试题含解析

广西壮族自治区南宁市第三中学2025届物理高二下期中经典试题含解析_第1页
1/13
广西壮族自治区南宁市第三中学2025届物理高二下期中经典试题含解析_第2页
2/13
广西壮族自治区南宁市第三中学2025届物理高二下期中经典试题含解析_第3页
3/13
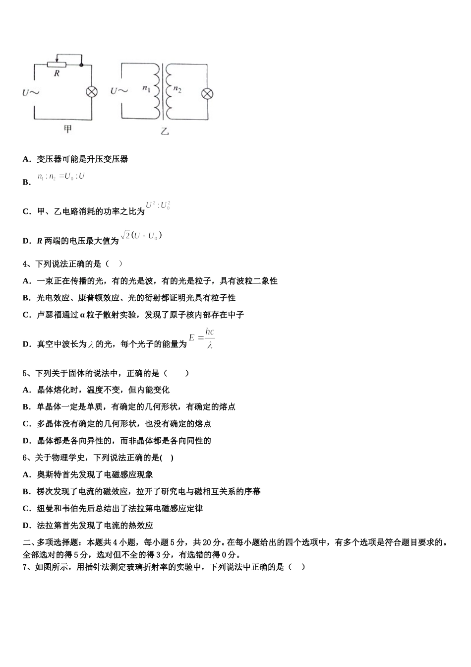
广西壮族自治区南宁市第三中学 2025 届物理高二下期中经典试题注意事项1.考生要认真填写考场号和座位序号。2.试题所有答案必须填涂或书写在答题卡上,在试卷上作答无效。第一部分必须用 2B 铅笔作答;第二部分必须用黑色字迹的签字笔作答。3.考试结束后,考生须将试卷和答题卡放在桌面上,待监考员收回。一、单项选择题:本题共 6 小题,每小题 4 分,共 24 分。在每小题给出的四个选项中,只有一项是符合题目要求的。1、下列关于动量的说法中,正确的是A.物体的运动状态改变,其动量一定改变B.物体运动速度的大小不变,其动量一定不变C.物体的动量改变,其速度方向一定改变D.物体的动量改变,其速度大小一定改变2、一摆长为 l 的单摆做简谐运动,从某时刻开始计时,经过 t=,摆球具有负向最大加速度,下面四个图象分别记录了该单摆从计时时刻开始到的振动图象,其中正确的是( )A.B.C.D.3、用电压为 U 的正弦交流电源通过甲、乙两种电路给额定电压为的同一小灯泡供电,图甲中 R 为滑动变阻器,图乙中理想变压器的原、副线圈匝数分别为,若小灯泡均能正常工作,则下列说法正确的是A.变压器可能是升压变压器B.C.甲、乙电路消耗的功率之比为D.R 两端的电压最大值为4、下列说法正确的是( )A.一束正在传播的光,有的光是波,有的光是粒子,具有波粒二象性B.光电效应、康普顿效应、光的衍射都证明光具有粒子性C.卢瑟福通过 α 粒子散射实验,发现了原子核内部存在中子D.真空中波长为的光,每个光子的能量为5、下列关于固体的说法中,正确的是( )A.晶体熔化时,温度不变,但内能变化B.单晶体一定是单质,有确定的几何形状,有确定的熔点C.多晶体没有确定的几何形状,也没有确定的熔点D.晶体都是各向异性的,而非晶体都是各向同性的6、关于物理学史,下列说法正确的是( )A.奥斯特首先发现了电磁感应现象B.楞次发现了电流的磁效应,拉开了研究电与磁相互关系的序幕C.纽曼和韦伯先后总结出了法拉第电磁感应定律D.法拉第首先发现了电流的热效应二、多项选择题:本题共 4 小题,每小题 5 分,共 20 分。在每小题给出的四个选项中,有多个选项是符合题目要求的。全部选对的得 5 分,选对但不全的得 3 分,有选错的得 0 分。7、如图所示,用插针法测定玻璃折射率的实验中,下列说法中正确的是( )A.玻璃砖的、面必须平行B.为了减小作图误差,和的距离应适当取大些C.若、的距离较大,...

1、当您付费下载文档后,您只拥有了使用权限,并不意味着购买了版权,文档只能用于自身使用,不得用于其他商业用途(如 [转卖]进行直接盈利或[编辑后售卖]进行间接盈利)。
2、本站所有内容均由合作方或网友上传,本站不对文档的完整性、权威性及其观点立场正确性做任何保证或承诺!文档内容仅供研究参考,付费前请自行鉴别。
3、如文档内容存在违规,或者侵犯商业秘密、侵犯著作权等,请点击“违规举报”。

碎片内容

广西壮族自治区南宁市第三中学2025届物理高二下期中经典试题含解析

您可能关注的文档

确认删除?