福建省龙岩市龙岩北附2025届高一下物理期末复习检测模拟试题含解析

福建省龙岩市龙岩北附2025届高一下物理期末复习检测模拟试题含解析_第1页
1/12
福建省龙岩市龙岩北附2025届高一下物理期末复习检测模拟试题含解析_第2页
2/12
福建省龙岩市龙岩北附2025届高一下物理期末复习检测模拟试题含解析_第3页
3/12
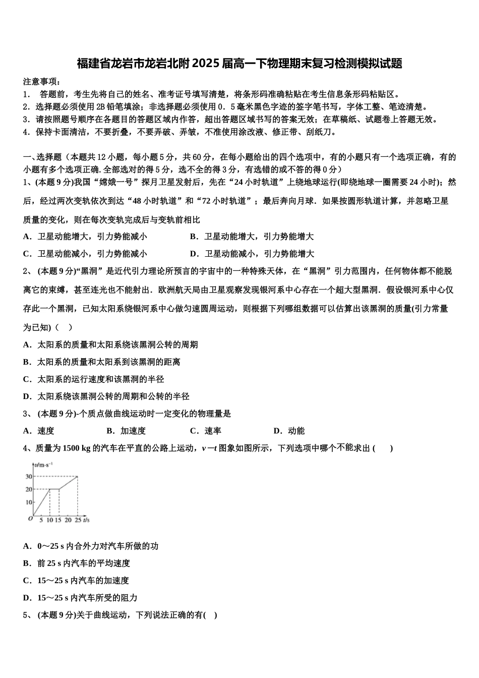
福建省龙岩市龙岩北附 2025 届高一下物理期末复习检测模拟试题注意事项:1. 答题前,考生先将自己的姓名、准考证号填写清楚,将条形码准确粘贴在考生信息条形码粘贴区。2.选择题必须使用 2B 铅笔填涂;非选择题必须使用 0.5 毫米黑色字迹的签字笔书写,字体工整、笔迹清楚。3.请按照题号顺序在各题目的答题区域内作答,超出答题区域书写的答案无效;在草稿纸、试题卷上答题无效。4.保持卡面清洁,不要折叠,不要弄破、弄皱,不准使用涂改液、修正带、刮纸刀。一、选择题(本题共 12 小题,每小题 5 分,共 60 分,在每小题给出的四个选项中,有的小题只有一个选项正确,有的小题有多个选项正确.全部选对的得 5 分,选不全的得 3 分,有选错的或不答的得 0 分)1、 (本题 9 分)我国“嫦娥一号”探月卫星发射后,先在“24 小时轨道”上绕地球运行(即绕地球一圈需要 24 小时);然后,经过两次变轨依次到达“48 小时轨道”和“72 小时轨道”;最后奔向月球.如果按圆形轨道计算,并忽略卫星质量的变化,则在每次变轨完成后与变轨前相比A.卫星动能增大,引力势能减小B.卫星动能增大,引力势能增大C.卫星动能减小,引力势能减小D.卫星动能减小,引力势能增大2、 (本题 9 分)“黑洞”是近代引力理论所预言的宇宙中的一种特殊天体,在“黑洞”引力范围内,任何物体都不能脱离它的束缚,甚至连光也不能射出.欧洲航天局由卫星观察发现银河系中心存在一个超大型黑洞.假设银河系中心仅存此一个黑洞,已知太阳系绕银河系中心做匀速圆周运动,则根据下列哪组数据可以估算出该黑洞的质量(引力常量为已知)( )A.太阳系的质量和太阳系绕该黑洞公转的周期B.太阳系的质量和太阳系到该黑洞的距离C.太阳系的运行速度和该黑洞的半径D.太阳系绕该黑洞公转的周期和公转的半径3、 (本题 9 分)-个质点做曲线运动时一定变化的物理量是A.速度B.加速度C.速率D.动能4、质量为 1500 kg 的汽车在平直的公路上运动,v-t 图象如图所示,下列选项中哪个不能求出 ( )A.0~25 s 内合外力对汽车所做的功B.前 25 s 内汽车的平均速度C.15~25 s 内汽车的加速度D.15~25 s 内汽车所受的阻力5、 (本题 9 分)关于曲线运动,下列说法正确的有( )A.做曲线运动的物体,速度一定在不断改变B.做曲线运动的物体,速度的变化率一定在不断改变C.做曲线运动的物体,合外力一定在不断改变D.做圆周运动的物体,某时刻...

1、当您付费下载文档后,您只拥有了使用权限,并不意味着购买了版权,文档只能用于自身使用,不得用于其他商业用途(如 [转卖]进行直接盈利或[编辑后售卖]进行间接盈利)。
2、本站所有内容均由合作方或网友上传,本站不对文档的完整性、权威性及其观点立场正确性做任何保证或承诺!文档内容仅供研究参考,付费前请自行鉴别。
3、如文档内容存在违规,或者侵犯商业秘密、侵犯著作权等,请点击“违规举报”。

碎片内容

福建省龙岩市龙岩北附2025届高一下物理期末复习检测模拟试题含解析

您可能关注的文档

确认删除?