2026届辽宁省北票市桃园中学高一上化学期中统考试题含解析

2026届辽宁省北票市桃园中学高一上化学期中统考试题含解析_第1页
1/16
2026届辽宁省北票市桃园中学高一上化学期中统考试题含解析_第2页
2/16
2026届辽宁省北票市桃园中学高一上化学期中统考试题含解析_第3页
3/16
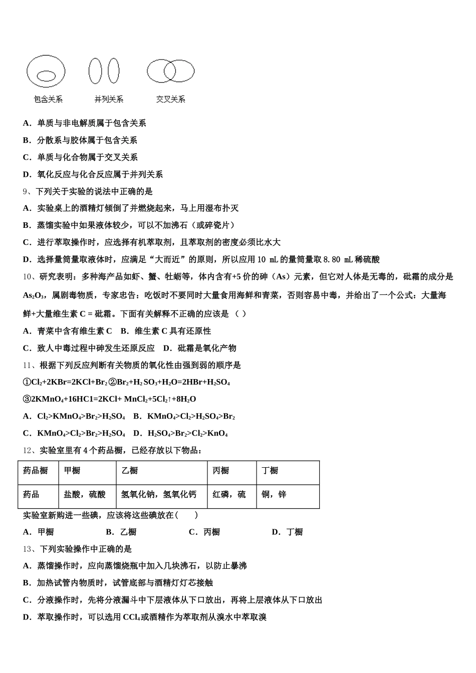
2026 届辽宁省北票市桃园中学高一上化学期中统考试题考生请注意:1.答题前请将考场、试室号、座位号、考生号、姓名写在试卷密封线内,不得在试卷上作任何标记。2.第一部分选择题每小题选出答案后,需将答案写在试卷指定的括号内,第二部分非选择题答案写在试卷题目指定的位置上。3.考生必须保证答题卡的整洁。考试结束后,请将本试卷和答题卡一并交回。一、选择题(共包括 22 个小题。每小题均只有一个符合题意的选项)1、下列离子组在酸性溶液中能大量共存的离子是( )A.Cu2+、Ba2+、Cl-、SOB.Na+、K+、SO、OH-C.Cu2+、Na+、SO、NOD.Ag+ 、Na+、Cl-、NO2、下列转化过程中必须加入氧化剂的是A.FeS→H2SB.KClO3→O2C.I—→I2D.Fe3+→Fe2+3、下列说法正确的是A.金属氧化物都是碱性氧化物B.溶于水电离出 H+的物质都是酸C.在氧化还原反应中,金属单质作反应物时一定是还原剂D.阳离子只有氧化性,阴离子只有还原性4、下列属于电解质的是( )A.Cu B.熔融的 K2SO4 C.乙醇 D.NaOH 溶液5、关于氧化物 Na2O2和 Na2O,它们说法正确的是A.阴阳离子个数比均为 1:2B.都是金属钠与氧气加热反应制得C.与水反应产物相同D.Na2O2和 Na2O 长期置于空气中,最终产物不同6、1 mol·L-1硫酸溶液的含义是( )A.1 L 水中含有 1 mol 硫酸B.1 L 溶液中含有 1 mol 氢离子C.将 98 g 硫酸溶于 1 L 水中配成溶液D.1 L 硫酸溶液中含 98 g 硫酸7、饱和氯水久置后,溶液中的各种粒子:① Cl2 ② H2O ③Cl- ④HClO ⑤ H+ 减少的是A.①②④B.①②③C.①④D.②④8、化学概念在逻辑上存在如图所示关系,对下列概念间的关系说法正确的是A.单质与非电解质属于包含关系B.分散系与胶体属于包含关系C.单质与化合物属于交叉关系D.氧化反应与化合反应属于并列关系9、下列关于实验的说法中正确的是A.实验桌上的酒精灯倾倒了并燃烧起来,马上用湿布扑灭B.蒸馏实验中如果液体较少,可以不加沸石(或碎瓷片)C.进行萃取操作时,应选择有机萃取剂,且萃取剂的密度必须比水大D.选择量筒量取液体时,应满足“大而近”的原则,所以应用 10 mL 的量筒量取 8.80 mL 稀硫酸10、研究表明:多种海产品如虾、蟹、牡蛎等,体内含有+5 价的砷(As)元素,但它对人体是无毒的,砒霜的成分是As2O3,属剧毒物质,专家忠告:吃饭时不要同时大量食用海鲜和青菜,否则容易中毒,并给出了一个公式:大量海鲜+大量维...

1、当您付费下载文档后,您只拥有了使用权限,并不意味着购买了版权,文档只能用于自身使用,不得用于其他商业用途(如 [转卖]进行直接盈利或[编辑后售卖]进行间接盈利)。
2、本站所有内容均由合作方或网友上传,本站不对文档的完整性、权威性及其观点立场正确性做任何保证或承诺!文档内容仅供研究参考,付费前请自行鉴别。
3、如文档内容存在违规,或者侵犯商业秘密、侵犯著作权等,请点击“违规举报”。

碎片内容

2026届辽宁省北票市桃园中学高一上化学期中统考试题含解析

您可能关注的文档

确认删除?