安徽省枞阳县达标名校2026届初三下语文试题第四次月考试卷解答含解析

安徽省枞阳县达标名校2026届初三下语文试题第四次月考试卷解答含解析_第1页
1/17
安徽省枞阳县达标名校2026届初三下语文试题第四次月考试卷解答含解析_第2页
2/17
安徽省枞阳县达标名校2026届初三下语文试题第四次月考试卷解答含解析_第3页
3/17
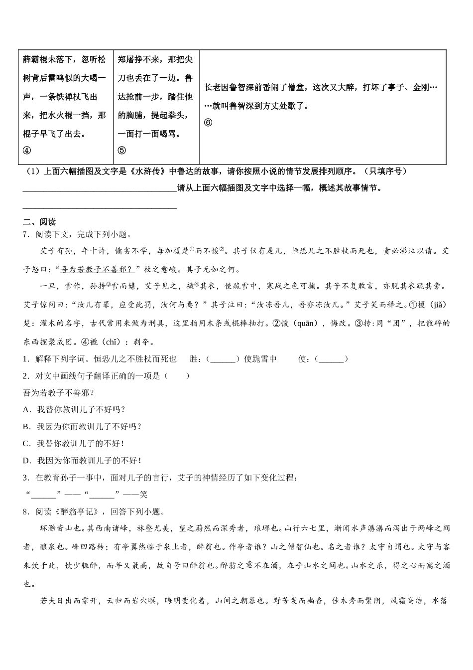
安徽省枞阳县达标名校 2026 届初三下语文试题第四次月考试卷解答注意事项:1.答卷前,考生务必将自己的姓名、准考证号填写在答题卡上。2.回答选择题时,选出每小题答案后,用铅笔把答题卡上对应题目的答案标号涂黑,如需改动,用橡皮擦干净后,再选涂其它答案标号。回答非选择题时,将答案写在答题卡上,写在本试卷上无效。3.考试结束后,将本试卷和答题卡一并交回。一、积累1.下列各句中没有语病的一项是( )A.在国人的期待中,国产大型客机 C919 圆满完成了第一趟蓝天首飞之旅。B.最近,来自“一带一路”沿线 20 个国家的在华留学生,评选出中国“新四大发明”:高铁、网购、支付宝和共享单车。C.据统计,我国现有的戏曲剧种约有三百六十多种左右,传统剧目数以万计。D.学校开展与策划的“经典诵读”活动,有助于更多同学了解中华优秀传统文化。2.下列句子中,加点的成语使用恰当的一项是( )A.针对班上同学良莠不齐的现象,周老师讲课时注意分层指导,同学们都很满意。B.先生在讲座中旁征博引,还不时夹带数种语言,这使得基础知识贫乏的学生,简直不知所云。C.这个季节,正是花红柳绿,春意阑珊,诗人不禁发出“万紫千红总是春”的赞叹。D.烟花三月,江都南水北调公园内,市民纷至沓来,品味满园的春色,乐享悠闲的幸福生活。3.下列句子填写在横线上最恰当的一项是( )少男少女们从我的身边走过,飘动的黑发, ,仿佛整个世界都洋溢着他们的歌声和笑语。A.清澈的眼神,鹿一般轻盈的脚步,腮边的红晕像两朵花B.鹿一般轻盈的脚步,眼神的清澈,花一般清新的红晕C.清澈的眼神,花一般清新的红晕,鹿一般轻盈的脚步D.花一般清新的红晕,鹿一般轻盈的脚步,清澈的眼神4.下列句子中没有语病的一项是( )A.央视《朗读者》受到观众的广泛好评,是因为其节目形式新颖、文化内涵丰富的缘故。B.据统计,2017 年一季度,国内汽车行业销售量与去年同期相比,增加大约 12.7%左右。C.为了推动儿童文学的发展和繁荣,首届“曹文轩儿童文学奖”征稿活动日前全面启动。D.市卫生监督部门加大了对市场上猪肉的抽样检测,防止不合格肉制品重现百姓餐桌。5.诗文填空。(请规范书写)念天地之悠悠,__________!__________,坐断东南战未休。散入珠帘湿罗幕,__________。可怜身上衣正单,__________。__________,皆出酒食。6.阅读《水浒传》连环画中的插图及文字,完成后面小题鲁智深揪住大王头巾,一下按在床边,那大王刚要挣...

1、当您付费下载文档后,您只拥有了使用权限,并不意味着购买了版权,文档只能用于自身使用,不得用于其他商业用途(如 [转卖]进行直接盈利或[编辑后售卖]进行间接盈利)。
2、本站所有内容均由合作方或网友上传,本站不对文档的完整性、权威性及其观点立场正确性做任何保证或承诺!文档内容仅供研究参考,付费前请自行鉴别。
3、如文档内容存在违规,或者侵犯商业秘密、侵犯著作权等,请点击“违规举报”。

碎片内容

安徽省枞阳县达标名校2026届初三下语文试题第四次月考试卷解答含解析

您可能关注的文档

确认删除?