浙江省钱清中学2024-2025学年物理高一第二学期期末监测试题含解析

浙江省钱清中学2024-2025学年物理高一第二学期期末监测试题含解析_第1页
1/13
浙江省钱清中学2024-2025学年物理高一第二学期期末监测试题含解析_第2页
2/13
浙江省钱清中学2024-2025学年物理高一第二学期期末监测试题含解析_第3页
3/13
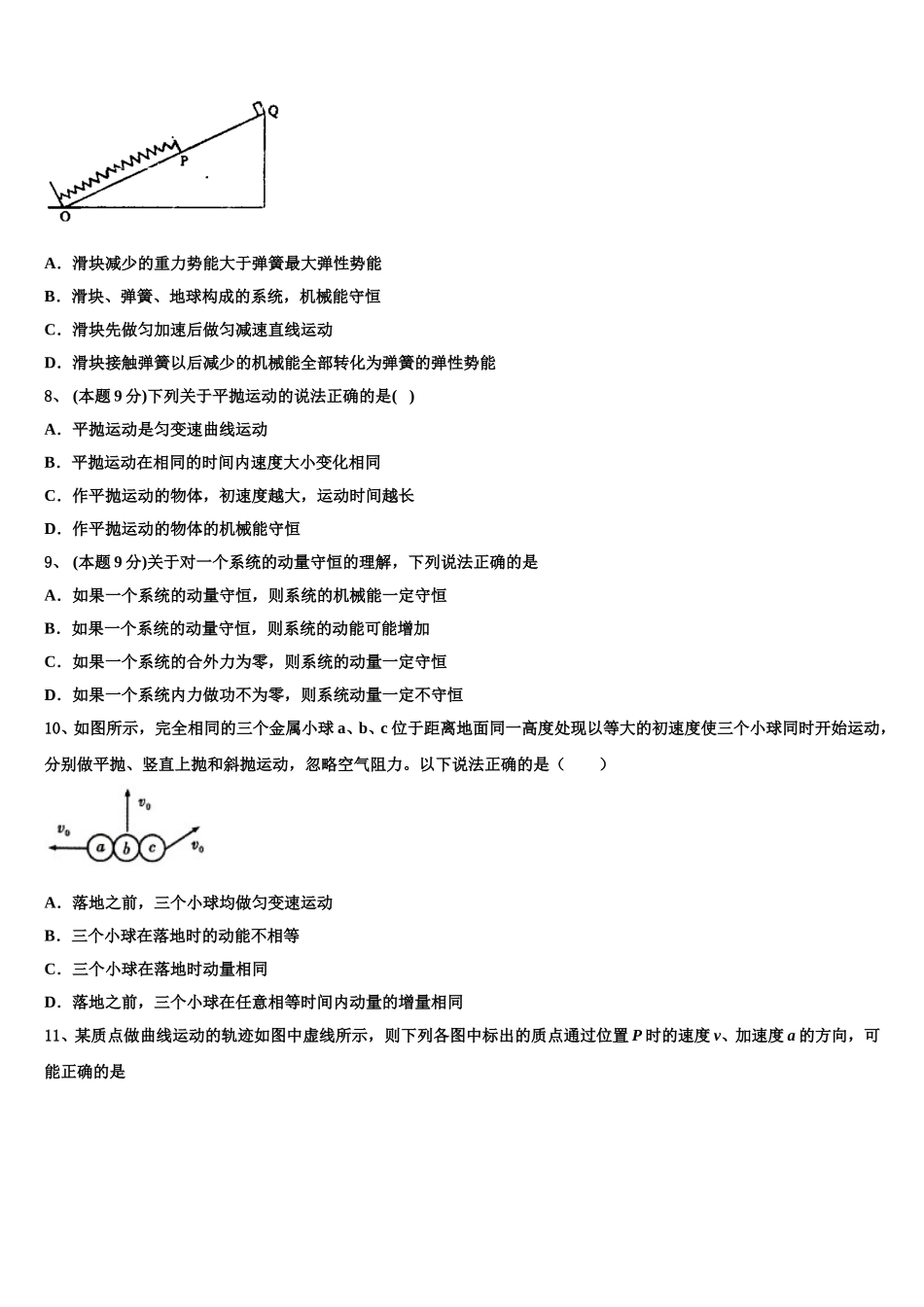
浙江省钱清中学 2024-2025 学年物理高一第二学期期末监测试题注意事项:1. 答题前,考生先将自己的姓名、准考证号填写清楚,将条形码准确粘贴在考生信息条形码粘贴区。2.选择题必须使用 2B 铅笔填涂;非选择题必须使用 0.5 毫米黑色字迹的签字笔书写,字体工整、笔迹清楚。3.请按照题号顺序在各题目的答题区域内作答,超出答题区域书写的答案无效;在草稿纸、试题卷上答题无效。4.保持卡面清洁,不要折叠,不要弄破、弄皱,不准使用涂改液、修正带、刮纸刀。一、选择题:(1-6 题为单选题 7-12 为多选,每题 4 分,漏选得 2 分,错选和不选得零分)1、 (本题 9 分)物体做下列几种运动,其中物体的机械能守恒的是( )A.平抛运动B.竖直方向上做匀速直线运动C.水平方向上做匀变速直线运动D.竖直平面内做匀速圆周运动2、 (本题 9 分)如图所示,用细绳拴着质量为 m 的小球,在竖直平面内做圆周运动,圆周半径为 R,则下列说法正确的是( )A.小球过最高点时,绳子一定有张力B.小球刚好过最高点时的速度为C.小球过最高点时的最小速度为零D.小球过最高点时,绳子对小球的作用力可以与球所受的重力方向相反3、 (本题 9 分)如图所示某一时刻简谐横波的图象,波的传播方向沿+x 方向,下列说法中正确的是( )A.此时刻 B、E 两点速度为零B.此时刻 D 质点正沿﹣y 方向运动C.此时刻质点 C、F 的加速度、速度都为零D.此时刻质点 B、E 的速度相同4、质量为 m 的小球,从离桌面 H 高处由静止下落,桌面离地面高度为 h,如图所示,若以桌面为参考平面,那么小球落地时的重力势能及整个下落过程中重力势能的变化分别是A.mgh,减少 mg(H-h)B.-mgh,增加 mg(H+h)C.-mgh,增加 mg(H-h)D.-mgh,减少 mg(H+h)5、如图所示,是中国古代玩具饮水鸟,它的神奇之处是,在鸟的面前放上一杯水,鸟就会俯下身去,把嘴浸到水里,“喝”了一口水后,鸟将绕着 O 点不停摆动,一会儿它又会俯下身去,再“喝”一口水.A、B 是鸟上两点,则在摆动过程中( )A.A、B 两点的线速度大小相同B.A、B 两点的向心加速度大小相同C.A、B 两点的角速度大小相同D.A、B 两点的向心加速度方向相同6、 (本题 9 分)真空中带电荷量分别为和的两个相同的金属小球,相距一定距离时,相互作用力大小为 F,若把它们接触一下放回原处,它们的相互作用力大小变为( )A.B.C.D.7、如图,轻质弹簧一端固定在斜面(固...

1、当您付费下载文档后,您只拥有了使用权限,并不意味着购买了版权,文档只能用于自身使用,不得用于其他商业用途(如 [转卖]进行直接盈利或[编辑后售卖]进行间接盈利)。
2、本站所有内容均由合作方或网友上传,本站不对文档的完整性、权威性及其观点立场正确性做任何保证或承诺!文档内容仅供研究参考,付费前请自行鉴别。
3、如文档内容存在违规,或者侵犯商业秘密、侵犯著作权等,请点击“违规举报”。

碎片内容

浙江省钱清中学2024-2025学年物理高一第二学期期末监测试题含解析

您可能关注的文档

确认删除?