云南省德宏州芒市第一中学2024-2025学年物理高一下期末质量跟踪监视模拟试题含解析

云南省德宏州芒市第一中学2024-2025学年物理高一下期末质量跟踪监视模拟试题含解析_第1页
1/13
云南省德宏州芒市第一中学2024-2025学年物理高一下期末质量跟踪监视模拟试题含解析_第2页
2/13
云南省德宏州芒市第一中学2024-2025学年物理高一下期末质量跟踪监视模拟试题含解析_第3页
3/13
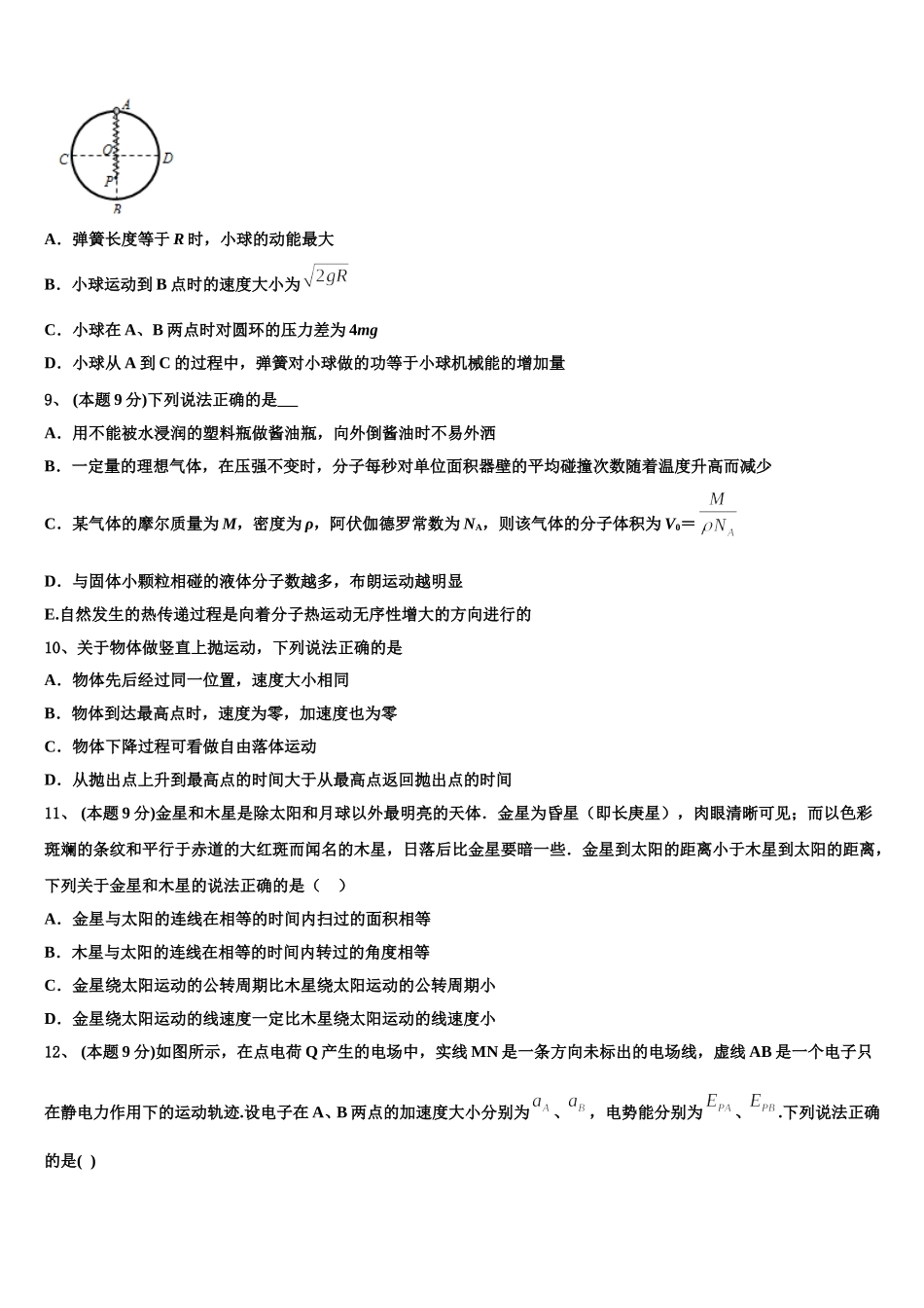
云南省德宏州芒市第一中学 2024-2025 学年物理高一下期末质量跟踪监视模拟试题注意事项:1.答题前,考生先将自己的姓名、准考证号码填写清楚,将条形码准确粘贴在条形码区域内。2.答题时请按要求用笔。3.请按照题号顺序在答题卡各题目的答题区域内作答,超出答题区域书写的答案无效;在草稿纸、试卷上答题无效。4.作图可先使用铅笔画出,确定后必须用黑色字迹的签字笔描黑。5.保持卡面清洁,不要折暴、不要弄破、弄皱,不准使用涂改液、修正带、刮纸刀。一、选择题:(1-6 题为单选题 7-12 为多选,每题 4 分,漏选得 2 分,错选和不选得零分)1、 (本题 9 分)真空中两个点电荷 Q1、Q2,距离为 R,当 Q1增大到原来的 3 倍,Q2增大到原来的 3 倍,距离 R 增大到原来的 3 倍时,电荷间的库仑力变为原来的A.1 倍B.3 倍C.6 倍D.9 倍2、下列说法中符合物理学发展史实的是( )A.开普勒在牛顿定律的基础上,推导出了行星运动的定律B.开普勒在天文观测数据的基础上,总结出了行星运动的定律C.开普勒总结出了行星运动的规律,并且找出了行星按照这些规律运动的原因D.牛顿总结出了行星运动的规律,发现了万有引力定律,并测出了万有引力常量3、从 O 点抛出 A、B、C 三个物体,它们做平抛运动的轨迹分别如图所示,则三个物体做平抛运动的初速度 vA、vB、vC的关系和三个物体在空中运动的时间 tA.、tB、tC的关系分别是( )A.vA.>vB>vC,tA.>tB>tCB.vA.tB>tCD.vA.>vB>vC,tA.

1、当您付费下载文档后,您只拥有了使用权限,并不意味着购买了版权,文档只能用于自身使用,不得用于其他商业用途(如 [转卖]进行直接盈利或[编辑后售卖]进行间接盈利)。
2、本站所有内容均由合作方或网友上传,本站不对文档的完整性、权威性及其观点立场正确性做任何保证或承诺!文档内容仅供研究参考,付费前请自行鉴别。
3、如文档内容存在违规,或者侵犯商业秘密、侵犯著作权等,请点击“违规举报”。

碎片内容

云南省德宏州芒市第一中学2024-2025学年物理高一下期末质量跟踪监视模拟试题含解析

您可能关注的文档

确认删除?