2024-2025学年陕西省汉中市西乡二中高二下物理期中学业质量监测模拟试题含解析

2024-2025学年陕西省汉中市西乡二中高二下物理期中学业质量监测模拟试题含解析_第1页
1/13
2024-2025学年陕西省汉中市西乡二中高二下物理期中学业质量监测模拟试题含解析_第2页
2/13
2024-2025学年陕西省汉中市西乡二中高二下物理期中学业质量监测模拟试题含解析_第3页
3/13
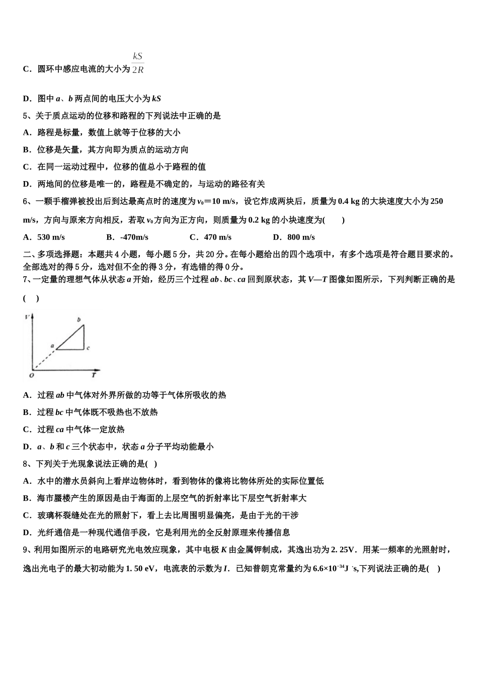
2024-2025 学年陕西省汉中市西乡二中高二下物理期中学业质量监测模拟试题请考生注意:1.请用 2B 铅笔将选择题答案涂填在答题纸相应位置上,请用 0.5 毫米及以上黑色字迹的钢笔或签字笔将主观题的答案写在答题纸相应的答题区内。写在试题卷、草稿纸上均无效。2.答题前,认真阅读答题纸上的《注意事项》,按规定答题。一、单项选择题:本题共 6 小题,每小题 4 分,共 24 分。在每小题给出的四个选项中,只有一项是符合题目要求的。1、分子间同时存在吸引力和排斥力,下列说法中正确的是( )A.固体分子间的吸引力总是大于排斥力B.气体能充满任何容器是因为分子间的排斥力大于吸引力C.分子间的吸引力和排斥力都随分子间距离的增大而减小D.分子间吸引力随分子间距离的增大而增大,而排斥力随距离的增大而减小2、有关电磁波和声波,下列说法错误的是( )A.电磁波的传播不需要介质,声波的传播需要介质B.由空气进入水中传播时,电磁波的传播速度变小,声波的传播速度变大C.电磁波是横波,声波也是横波D.由空气进入水中传播时,电磁波的波长变短,声波的波长变长3、下列说法正确的是( )A.液面表面张力的方向与液面垂直并指向液体内部B.单晶体有固定的熔点,多晶体没有固定的熔点C.当人们感到空气很潮湿时,是因为空气的绝对湿度较大D.由同种元素构成的固体,可能会由于原子的排列方式不同而成为不同的晶体4、如图所示,用粗细均匀的阻值为 R 的金属丝做成面积为 S 的圆环,它有一半处于匀强磁场中,磁场方向垂直纸面向里、磁场均匀变化、磁感应强度大小随时间的变化率=k(k>0).ab 为圆环的一条直径,则下列说法正确的是( )A.圆环中产生顺时针方向的感应电流B.圆环具有扩张的趋势C.圆环中感应电流的大小为D.图中 a、b 两点间的电压大小为 kS5、关于质点运动的位移和路程的下列说法中正确的是A.路程是标量,数值上就等于位移的大小B.位移是矢量,其方向即为质点的运动方向C.在同一运动过程中,位移的值总小于路程的值D.两地间的位移是唯一的,路程是不确定的,与运动的路径有关6、一颗手榴弹被投出后到达最高点时的速度为 v0=10 m/s,设它炸成两块后,质量为 0.4 kg 的大块速度大小为 250 m/s,方向与原来方向相反,若取 v0方向为正方向,则质量为 0.2 kg 的小块速度为( )A.530 m/sB.-470m/sC.470 m/sD.800 m/s二、多项选择题:本题共 4 小题,每小题 5 分,共 20 分。在每小...

1、当您付费下载文档后,您只拥有了使用权限,并不意味着购买了版权,文档只能用于自身使用,不得用于其他商业用途(如 [转卖]进行直接盈利或[编辑后售卖]进行间接盈利)。
2、本站所有内容均由合作方或网友上传,本站不对文档的完整性、权威性及其观点立场正确性做任何保证或承诺!文档内容仅供研究参考,付费前请自行鉴别。
3、如文档内容存在违规,或者侵犯商业秘密、侵犯著作权等,请点击“违规举报”。

碎片内容

2024-2025学年陕西省汉中市西乡二中高二下物理期中学业质量监测模拟试题含解析

您可能关注的文档

确认删除?