山西省阳高县第一中学2026届高一化学第一学期期中质量检测试题含解析

山西省阳高县第一中学2026届高一化学第一学期期中质量检测试题含解析_第1页
1/18
山西省阳高县第一中学2026届高一化学第一学期期中质量检测试题含解析_第2页
2/18
山西省阳高县第一中学2026届高一化学第一学期期中质量检测试题含解析_第3页
3/18
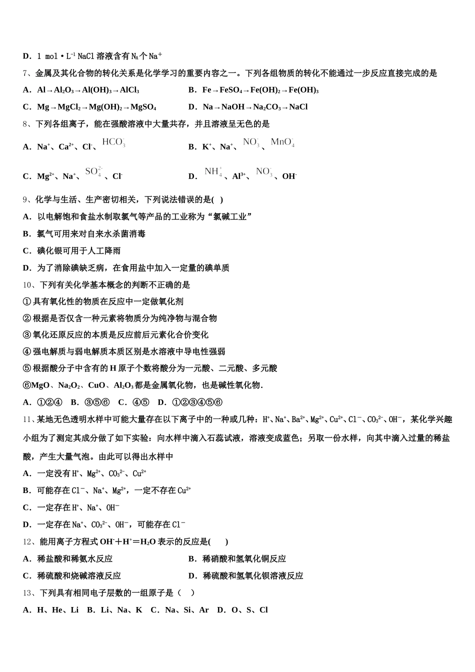
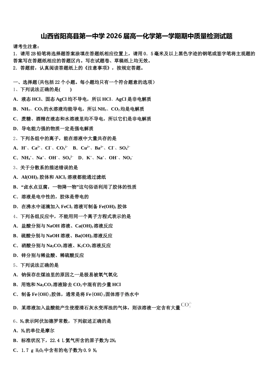
山西省阳高县第一中学 2026 届高一化学第一学期期中质量检测试题请考生注意:1.请用 2B 铅笔将选择题答案涂填在答题纸相应位置上,请用 0.5 毫米及以上黑色字迹的钢笔或签字笔将主观题的答案写在答题纸相应的答题区内。写在试题卷、草稿纸上均无效。2.答题前,认真阅读答题纸上的《注意事项》,按规定答题。一、选择题(共包括 22 个小题。每小题均只有一个符合题意的选项)1、下列说法正确的是( )A.液态 HCl、固态 AgCl 均不导电,所以 HCl、AgCl 是非电解质B.NH3、CO2的水溶液均能导电,所以 NH3、CO2均是电解质C.蔗糖、酒精在液态和水溶液里均不导电,所以它们是非电解质D.导电能力强的物质一定是强电解质2、下列各组中的离子,能在溶液中大量共存的是A.H+、Ca2+、Cl−、CO32− B.Cu2+、Ba2+、Cl−、SO42−C.NH4+、Na+、OH−、SO42− D.K+、Na+、OH−、NO3−3、关于分散系的描述错误的是A.Al(OH)3 胶体和 AlCl3 溶液都能通过滤纸B.“卤水点豆腐,一物降一物”这句俗语利用了胶体的性质C.溶液是电中性的,胶体是带电的D.在沸水中逐滴加入 FeCl3 溶液可制备 Fe(OH)3 胶体4、下列各组反应中,不能用同一个离子方程式表示的是A.盐酸分别与 NaOH 溶液、Ca(OH)2溶液反应B.硫酸分别与 NaOH 溶液、Ba(OH)2溶液反应C.硝酸分别与 Na2CO3溶液、K2CO3溶液反应D.锌分别与稀盐酸、稀硫酸反应5、下列说法正确的是A.钠保存在煤油里的原因之一是极易被氧气氧化B.用饱和 Na2CO3溶液除去 CO2中混有的少量 HClC.制备 Fe(OH)3胶体,通常是将 Fe(OH)3固体溶于热水中D.某溶液加入盐酸能产生使澄清石灰水变浑浊的气体,则该溶液一定含有大量6、NA表示阿伏加德罗常数,下列叙述正确的是A.NA的单位是摩尔B.标准状况下,22.4 L 氦气所含的原子数为 2NAC.1.7 g H2O2中含有的电子数为 0.9 NAD.1 mol·L-1 NaCl 溶液含有 NA个 Na+7、金属及其化合物的转化关系是化学学习的重要内容之一。下列各组物质的转化不能通过一步反应直接完成的是A.Al→Al2O3→Al(OH)3→AlCl3B.Fe→FeSO4→Fe(OH)2→Fe(OH)3C.Mg→MgCl2→Mg(OH)2→MgSO4D.Na→NaOH→Na2CO3→NaCl8、下列各组离子,能在强酸溶液中大量共存,并且溶液呈无色的是A.Na+、Ca2+、Cl-、B.K+、Na+、、C.Mg2+、Na+、、Cl-D.、Al3+、、OH-9、化学与生活、生产密切相关,下列说法错误的是( )A.以电解饱和食盐水制取氯气等产品的工业称为“氯碱...

1、当您付费下载文档后,您只拥有了使用权限,并不意味着购买了版权,文档只能用于自身使用,不得用于其他商业用途(如 [转卖]进行直接盈利或[编辑后售卖]进行间接盈利)。
2、本站所有内容均由合作方或网友上传,本站不对文档的完整性、权威性及其观点立场正确性做任何保证或承诺!文档内容仅供研究参考,付费前请自行鉴别。
3、如文档内容存在违规,或者侵犯商业秘密、侵犯著作权等,请点击“违规举报”。

碎片内容

山西省阳高县第一中学2026届高一化学第一学期期中质量检测试题含解析

您可能关注的文档

确认删除?