甘肃省天水市第一中学等八校联考2025年化学高一第一学期期中质量跟踪监视试题含解析

甘肃省天水市第一中学等八校联考2025年化学高一第一学期期中质量跟踪监视试题含解析_第1页
1/20
甘肃省天水市第一中学等八校联考2025年化学高一第一学期期中质量跟踪监视试题含解析_第2页
2/20
甘肃省天水市第一中学等八校联考2025年化学高一第一学期期中质量跟踪监视试题含解析_第3页
3/20
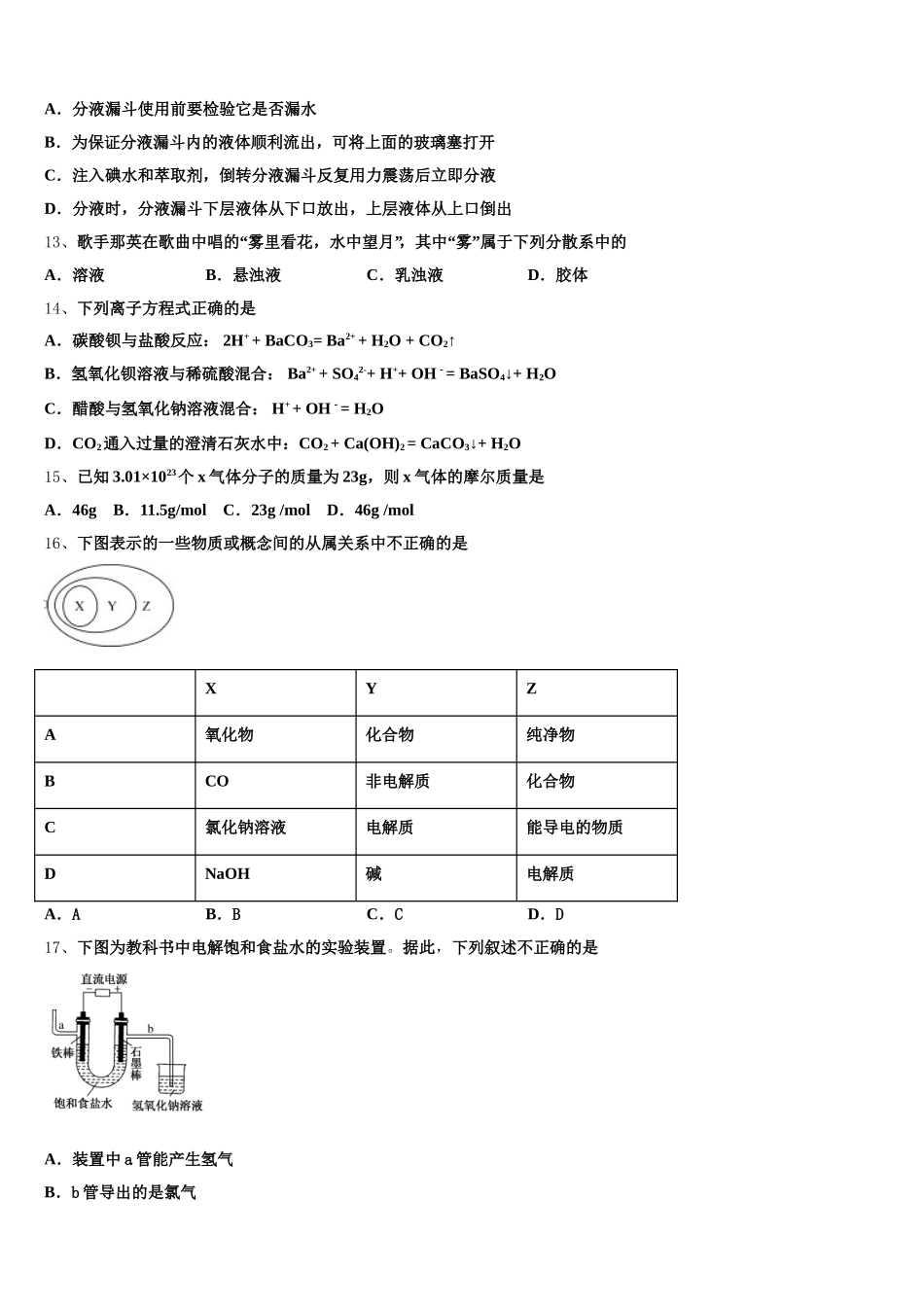
甘肃省天水市第一中学等八校联考 2025 年化学高一第一学期期中质量跟踪监视试题注意事项1.考试结束后,请将本试卷和答题卡一并交回.2.答题前,请务必将自己的姓名、准考证号用 0.5 毫米黑色墨水的签字笔填写在试卷及答题卡的规定位置.3.请认真核对监考员在答题卡上所粘贴的条形码上的姓名、准考证号与本人是否相符.4.作答选择题,必须用 2B 铅笔将答题卡上对应选项的方框涂满、涂黑;如需改动,请用橡皮擦干净后,再选涂其他答案.作答非选择题,必须用 05 毫米黑色墨水的签字笔在答题卡上的指定位置作答,在其他位置作答一律无效.5.如需作图,须用 2B 铅笔绘、写清楚,线条、符号等须加黑、加粗.一、选择题(共包括 22 个小题。每小题均只有一个符合题意的选项)1、为提纯下列物质(括号内物质为杂质),所选用的试剂和分离方法正确的是选项物质除杂试剂分离方法A铜粉(铁粉)稀盐酸过滤BNaCl 溶液(CuCl2)NaOH 溶液萃取C乙醇(水)________分液DCO(HCl)饱和 NaHCO3溶液洗气A.AB.BC.CD.D2、下列说法正确的是( )A.阴离子只有还原性B.含有最高价元素的化合物,只有氧化性,不具有还原性C.Zn 和稀硫酸反应既属于离子反应,也属于氧化还原反应D.没有单质参加也没有单质生成的反应一定不是氧化还原反应3、下列叙述中正确的是A.H3O+和 OH-中具有相同的质子数和电子数B.35Cl2 与 37Cl2属于同一种物质C.235 U 和 238 U 互为同位素,物理性质几乎相同,化学性质不同D.质子数相同的微粒一定属于同一元素4、下列物质中既有氧化性又有还原性的是( )A.NaClB.Al2O3C.N2O3D.SiO25、某地无色透明水样中可能大量存在以下离子中的一种或几种:H+、Na+、Ba2+、Mg2+、Cu2+、Cl-、CO32-、OH-,某化学兴趣小组为了测定其成分做了如下实验:向水样中滴入石蕊试液,溶液变成蓝色;另取一份水样,向其中滴入过量的稀盐酸,产生大量气泡。由此可以得出水样中A.一定没有 H+、Mg2+、CO32-、Cu2+B.可能存在 Cl-、Na+、Mg2+,一定不存在 Cu2+C.一定存在 H+、Na+、OH-D.一定存在 Na+、CO32-、OH-,可能存在 Cl-6、化学与人类生产、生活密切相关,下列有关说法不正确的是A.“水乳交融,火上浇油”前者包含物理变化,而后者包含化学变化B.雾霾属于胶体,它区别于溶液等其它分散系的本质原因是能发生丁达尔现象C.用石膏或盐卤点制豆腐与胶体性质有关。D.水泥冶金厂常用高压电除去工厂烟尘,利用了胶体的性...

1、当您付费下载文档后,您只拥有了使用权限,并不意味着购买了版权,文档只能用于自身使用,不得用于其他商业用途(如 [转卖]进行直接盈利或[编辑后售卖]进行间接盈利)。
2、本站所有内容均由合作方或网友上传,本站不对文档的完整性、权威性及其观点立场正确性做任何保证或承诺!文档内容仅供研究参考,付费前请自行鉴别。
3、如文档内容存在违规,或者侵犯商业秘密、侵犯著作权等,请点击“违规举报”。

碎片内容

甘肃省天水市第一中学等八校联考2025年化学高一第一学期期中质量跟踪监视试题含解析

您可能关注的文档

确认删除?