甘肃省会宁县第四中学2024-2025学年物理高一下期末预测试题含解析

甘肃省会宁县第四中学2024-2025学年物理高一下期末预测试题含解析_第1页
1/14
甘肃省会宁县第四中学2024-2025学年物理高一下期末预测试题含解析_第2页
2/14
甘肃省会宁县第四中学2024-2025学年物理高一下期末预测试题含解析_第3页
3/14
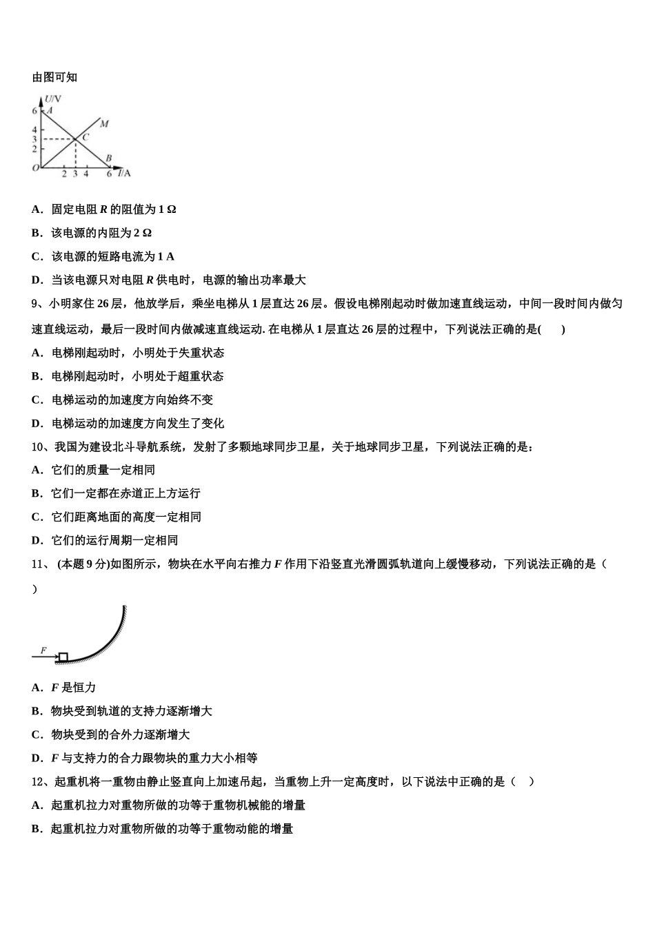
甘肃省会宁县第四中学 2024-2025 学年物理高一下期末预测试题注意事项:1.答卷前,考生务必将自己的姓名、准考证号填写在答题卡上。2.回答选择题时,选出每小题答案后,用铅笔把答题卡上对应题目的答案标号涂黑,如需改动,用橡皮擦干净后,再选涂其它答案标号。回答非选择题时,将答案写在答题卡上,写在本试卷上无效。3.考试结束后,将本试卷和答题卡一并交回。一、选择题:(1-6 题为单选题 7-12 为多选,每题 4 分,漏选得 2 分,错选和不选得零分)1、2015 年 9 月 20 日“长征六号”火箭搭载 20 颗小卫星成功发射。在多星分离时,小卫星分别在高度不同的三层轨道被依次释放。假设释放后的小卫星均绕地球做匀速圆周运动,则下列说法正确的是A.这 20 颗小卫星中,离地面最近的小卫星线速度最大B.这 20 颗小卫星中,离地面最远的小卫星角速度最大C.这 20 颗小卫星中,离地面最近的小卫星周期最大D.这 20 颗小卫星中,质量最大的小卫星向心加速度最小2、 (本题 9 分)如图,一个质量为 m 的刚性圆环套在粗糙的竖直固定细杆上,圆环的直径略大于细杆的直径,圆环的两边与两个完全相同的轻质弹簧的一端相连,轻质弹簧的另一端相连在和圆环同一高度的墙壁上的 P、Q 两点处,弹簧的劲度系数为 k,开始时圆环处于 O 点,弹簧处于原长状态且原长为 l,细杆上的 A、B 两点到 O 点的距离都为 l,将圆环拉至 A 点由静止释放,重力加速度为 g,对于圆环从 A 点运动到 B 点的过程中,下列说法正确的是A.圆环通过 O 点的加速度小于 gB.圆环与两弹簧组成的系统机械能不守恒C.圆环在 O 点的速度为D.圆环在 B 点的速度为 23、 (本题 9 分)以 v0=15m/s 的初速从地面竖直向上抛出一物体,设空气阻力大小不变,则在抛出后的第 2s 内平均速度和平均速率分别为A.0,0B.0,2.5m/sC.2.5m/s,2.5m/sD.2.5m/s,04、在国际单位制中,功率的单位“瓦”是导出单位。用基本单位表示,正确的是A.J/sB.N·m/sC.kg·m²/s²D. kg·m3/s35、一辆卡车匀速通过如图所示的地段,爆胎可能性最大的位置是A.a 处 B.b 处C.c 处 D.d 处6、 (本题 9 分)如图所示,某人在对面的山坡上水平抛出两个质量不等的小石块,分别落在 A、B 两处.不计空气阻力,则落到 A 处的石块( )A.初速度大,运动时间短B.初速度大,运动时间长C.初速度小,运动时间短D.初速度小,运动时间长7、在光滑的...

1、当您付费下载文档后,您只拥有了使用权限,并不意味着购买了版权,文档只能用于自身使用,不得用于其他商业用途(如 [转卖]进行直接盈利或[编辑后售卖]进行间接盈利)。
2、本站所有内容均由合作方或网友上传,本站不对文档的完整性、权威性及其观点立场正确性做任何保证或承诺!文档内容仅供研究参考,付费前请自行鉴别。
3、如文档内容存在违规,或者侵犯商业秘密、侵犯著作权等,请点击“违规举报”。

碎片内容

甘肃省会宁县第四中学2024-2025学年物理高一下期末预测试题含解析

您可能关注的文档

确认删除?