2026届广东省广州市番禺区禺山中学化学高一第一学期期中学业水平测试试题含解析

2026届广东省广州市番禺区禺山中学化学高一第一学期期中学业水平测试试题含解析_第1页
1/20
2026届广东省广州市番禺区禺山中学化学高一第一学期期中学业水平测试试题含解析_第2页
2/20
2026届广东省广州市番禺区禺山中学化学高一第一学期期中学业水平测试试题含解析_第3页
3/20
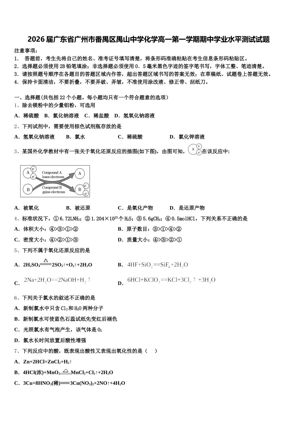
2026 届广东省广州市番禺区禺山中学化学高一第一学期期中学业水平测试试题注意事项:1. 答题前,考生先将自己的姓名、准考证号填写清楚,将条形码准确粘贴在考生信息条形码粘贴区。2.选择题必须使用 2B 铅笔填涂;非选择题必须使用 0.5 毫米黑色字迹的签字笔书写,字体工整、笔迹清楚。3.请按照题号顺序在各题目的答题区域内作答,超出答题区域书写的答案无效;在草稿纸、试题卷上答题无效。4.保持卡面清洁,不要折叠,不要弄破、弄皱,不准使用涂改液、修正带、刮纸刀。一、选择题(共包括 22 个小题。每小题均只有一个符合题意的选项)1、除去镁粉中的少量铝粉,可选用A.稀硫酸 B.氯化钠溶液 C.稀盐酸 D.氢氧化钠溶液2、下列试剂中,需要使用棕色试剂瓶存放的是A.氢氧化钠溶液B.氯水C.稀硫酸D.氯化钾溶液3、某国外化学教材中有一张关于氧化还原反应的插图(如下图),由图可知,在该反应中:A.被氧化B.被还原C.是氧化产物D.是还原产物4、标准状况下,① 6.72LNH3;② 1.204×1023个 H2S;③ 5.6gCH4;④ 0.5molHCl,下列关系不正确的是A.体积大小:④>③>①>②B.原子数目:③>①>④>②C.密度大小:④>②>①>③D.质量大小:④>③>②>①5、下列不属于氧化还原反应的是A.2H2SO42SO2↑+O2↑+2H2OB.C.D.6、下列关于氯水的叙述不正确的是A.新制氯水中只含 Cl2和 H2O 两种分子B.新制氯水可使蓝色石蕊试纸先变红后褪色C.光照氯水有气泡产生,该气体是 O2D.氯水长时间放置后酸性增强7、下列反应中的酸,既表现出酸性又表现出氧化性的是( )A.Zn+2HCl=ZnCl2+H2↑B.4HCl(浓)+MnO2MnCl2+Cl2↑+2H2OC.3Cu+8HNO3(稀)3Cu(NO3)2+2NO↑+4H2OD.NaOH +HCl=NaCl+H2O8、下列各组物质,按化合物、单质、混合物的顺序排列的是( )A.干冰、铁、氯化氢B.生石灰、白磷、纯碱C.烧碱、液态氧、碘酒D.空气、氮气、胆矾(CuSO4•5H2O)9、下列说法不正确的是( )A.利用丁达尔效应可以区分溶液和胶体,但这不是它们的本质区别B.胶体的分散质粒子大小在 1nm 到 l00nm 之间,能通过滤纸不能透过半透膜C.氢氧化铁胶体在电场作用下“红褐色”向阴极移动,是因为氢氧化铁胶粒带正电D.将氢氧化钠浓溶液滴入饱和氯化铁溶液,制得氢氧化铁胶体10、已知硫代硫酸钠可作为脱氯剂,溶液恰好可以把 (标准状况下)转化为,则将转化为( )A.B.C.D.11、在某溶液中仅存在 Na+、Mg2+、SO42-三种离子,已知 Na+和 SO4...

1、当您付费下载文档后,您只拥有了使用权限,并不意味着购买了版权,文档只能用于自身使用,不得用于其他商业用途(如 [转卖]进行直接盈利或[编辑后售卖]进行间接盈利)。
2、本站所有内容均由合作方或网友上传,本站不对文档的完整性、权威性及其观点立场正确性做任何保证或承诺!文档内容仅供研究参考,付费前请自行鉴别。
3、如文档内容存在违规,或者侵犯商业秘密、侵犯著作权等,请点击“违规举报”。

碎片内容

2026届广东省广州市番禺区禺山中学化学高一第一学期期中学业水平测试试题含解析

您可能关注的文档

确认删除?