2024-2025学年湖南省邵东县两市镇第二中学物理高一第二学期期末联考试题含解析

2024-2025学年湖南省邵东县两市镇第二中学物理高一第二学期期末联考试题含解析_第1页
1/13
2024-2025学年湖南省邵东县两市镇第二中学物理高一第二学期期末联考试题含解析_第2页
2/13
2024-2025学年湖南省邵东县两市镇第二中学物理高一第二学期期末联考试题含解析_第3页
3/13
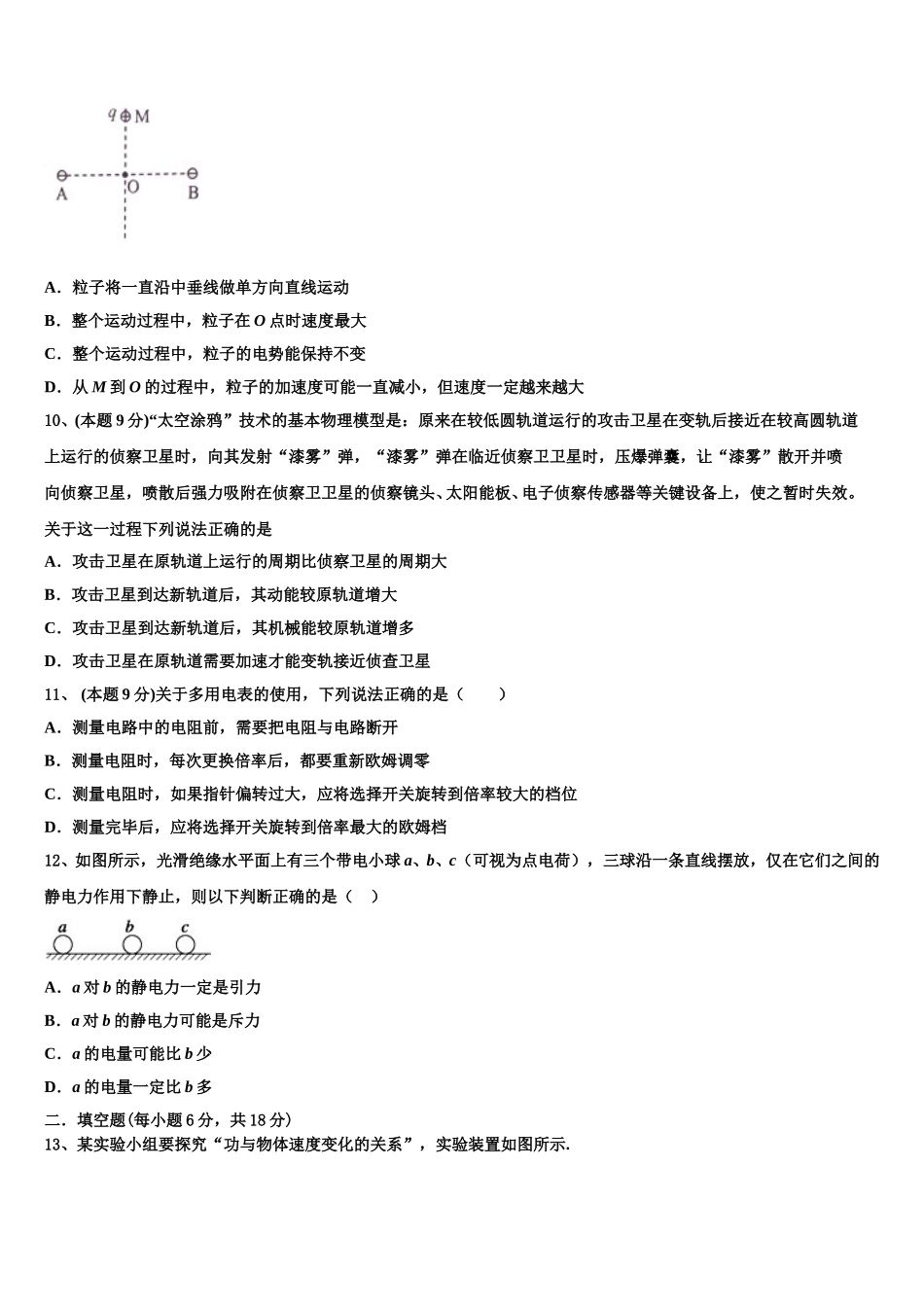
2024-2025 学年湖南省邵东县两市镇第二中学物理高一第二学期期末联考试题考生请注意:1.答题前请将考场、试室号、座位号、考生号、姓名写在试卷密封线内,不得在试卷上作任何标记。2.第一部分选择题每小题选出答案后,需将答案写在试卷指定的括号内,第二部分非选择题答案写在试卷题目指定的位置上。3.考生必须保证答题卡的整洁。考试结束后,请将本试卷和答题卡一并交回。一、选择题(本题共 12 小题,每小题 5 分,共 60 分,在每小题给出的四个选项中,有的小题只有一个选项正确,有的小题有多个选项正确.全部选对的得 5 分,选不全的得 3 分,有选错的或不答的得 0 分)1、 (本题 9 分)下列说法错误的是A.哥白尼认为地球是宇宙的中心B.卡文迪许最早较准确地测出了万有引力常量C.开普勒关于行星运动的描述为万有引力定律的发现奠定了基础D.牛顿通过月-地检验”发现地面物体、月球所受地球引力都遵从同样的规律2、 (本题 9 分)2017 年 9 月 12 日,“天舟一号”货运飞船顺利完成了与“天宫二号”空间实验室的自主快速交会对接试验,对接后形成的组合体仍沿“天宫二号”空间实验室原来的轨道(可视为圆轨道)运动.下列说法正确的是( )A.与“天宫二号”空间实验室单独运行时相比,组合体运行的速率变小B.与“天宫二号”空间实验室单独运行时相比,组合体运行的周期变大C.“天舟一号”货运飞船与“天宫二号”空间实验室对接前在同一轨道上运行,货运飞船加速追上空间实验室实现对接D.“天舟一号”货运飞船先在比“天宫二号”空间实验室低的轨道上加速,逐渐靠近空间实验室,两者速度接近时实现对接3、 (本题 9 分)下列家用电器在正常工作时,消耗的电能主要转化为机械能的是A.洗衣机 B.电饭锅 C.电视机 D.电脑4、 (本题 9 分)如图所示,有两个穿着溜冰鞋的人站在水平冰面上,当其中某人 A 从背后轻轻推另一个人 B 时,两个人会向相反的方向运动。不计摩擦力,则下列判断正确的是( ) A.A、B 的质量一定相等B.推后两人的动能一定相等C.推后两人的总动量一定为零D.推后两人的速度大小一定相等5、光滑水平地面上有一静止的木块,子弹水平射入木块后未穿出,子弹和木块的 v-t 图象如图所示.已知木块质量大于子弹质量,从子弹射入木块到达到稳定状态,木块动能增加了 50J,则此过程产生的内能可能是A.10JB.50JC.70JD.120J6、 (本题 9 分)“嫦娥一号”探月卫星沿地月转移轨道到达月球,...

1、当您付费下载文档后,您只拥有了使用权限,并不意味着购买了版权,文档只能用于自身使用,不得用于其他商业用途(如 [转卖]进行直接盈利或[编辑后售卖]进行间接盈利)。
2、本站所有内容均由合作方或网友上传,本站不对文档的完整性、权威性及其观点立场正确性做任何保证或承诺!文档内容仅供研究参考,付费前请自行鉴别。
3、如文档内容存在违规,或者侵犯商业秘密、侵犯著作权等,请点击“违规举报”。

碎片内容

2024-2025学年湖南省邵东县两市镇第二中学物理高一第二学期期末联考试题含解析

您可能关注的文档

确认删除?