2025-2026学年四川省雅安市化学高一上期中检测模拟试题含解析

2025-2026学年四川省雅安市化学高一上期中检测模拟试题含解析_第1页
1/15
2025-2026学年四川省雅安市化学高一上期中检测模拟试题含解析_第2页
2/15
2025-2026学年四川省雅安市化学高一上期中检测模拟试题含解析_第3页
3/15
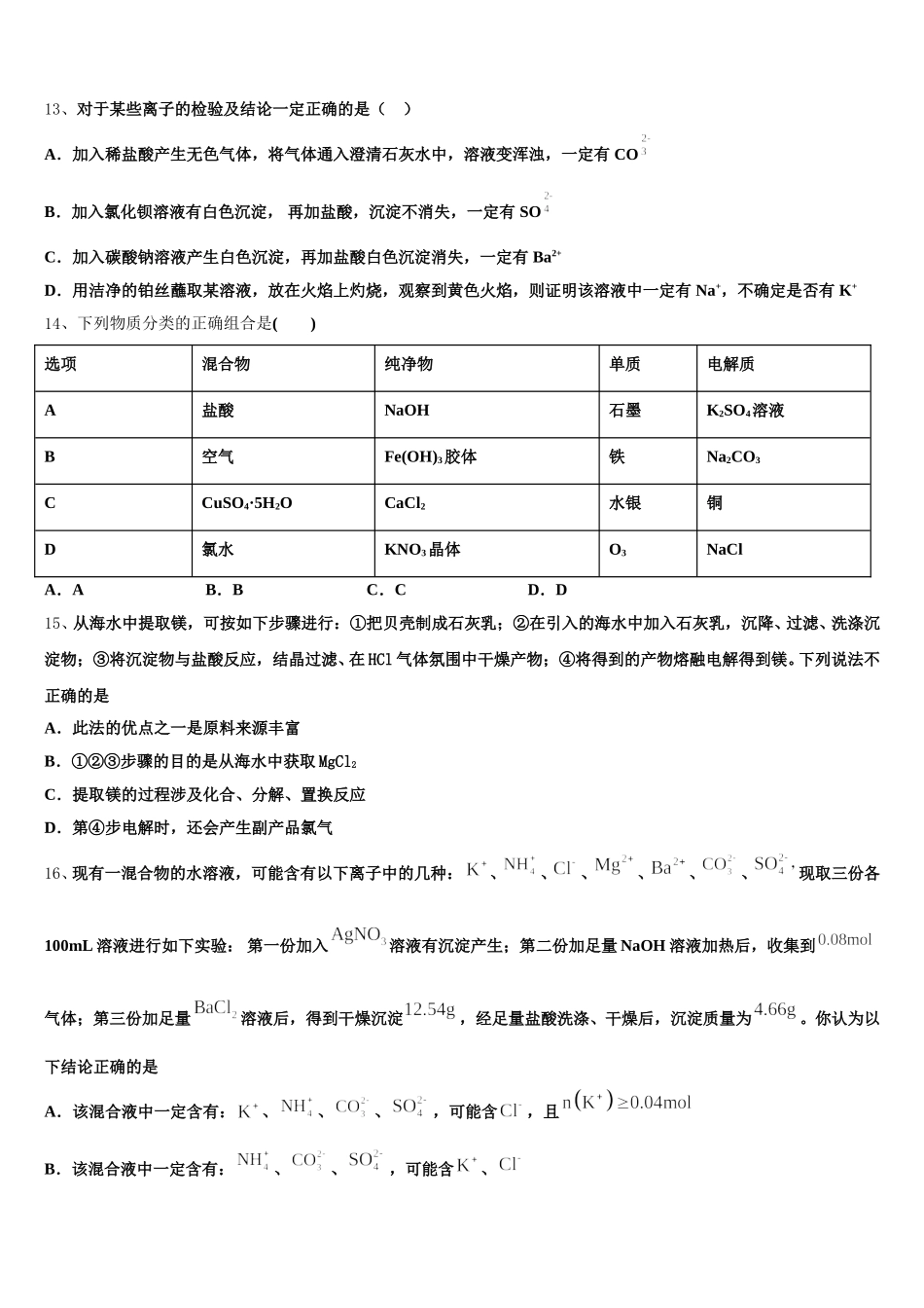
2025-2026 学年四川省雅安市化学高一上期中检测模拟试题请考生注意:1.请用 2B 铅笔将选择题答案涂填在答题纸相应位置上,请用 0.5 毫米及以上黑色字迹的钢笔或签字笔将主观题的答案写在答题纸相应的答题区内。写在试题卷、草稿纸上均无效。2.答题前,认真阅读答题纸上的《注意事项》,按规定答题。一、选择题(每题只有一个选项符合题意)1、现有三组分散系:①汽油和氯化钠溶液的混合物 ② 39%的乙醇溶液 ③氯化钠和单质溴的混合溶液,分离以上各分散系的正确方法依次是:A.分液、萃取、蒸馏B.萃取、蒸馏、分液C.分液、蒸馏、萃取D.蒸馏、萃取、分液2、检验下列物质的试剂、现象都正确的是( )选项被检验的物质使用的试剂或方法实验现象AFe3+KSCN 溶液溶液出现血红色沉淀BSO2品红溶液品红溶液褪色,加热不能复原CNa+用铂丝蘸取少量溶液在火焰上灼烧透过蓝色钴玻璃看到紫色火焰DNH4+NaOH 溶液、红色石蕊试纸加入 NaOH 溶液后加热,产生的气体使湿润的红色石蕊试纸变蓝A.A B.B C.C D.D3、如图为 A、B 元素的原子结构示意图。下列说法错误的是( )A.B 的原子结构示意图中 x 为 12B.A 和 B 分别属于非金属元素和金属元素C.A 的原子和 B 的原子分别形成简单离子的过程相同D.A 与 B 可组成化学式为 BA2 的化合物4、已知 K2Cr2O7在酸性溶液中易被还原成 Cr3+,PbO2、K2Cr2O7、Cl2、FeCl3、Cu2+的氧化性依次减弱。下列反应在水溶液中不可能发生的是A.Cu+2Fe3+=Cu2++2Fe2+B.3Pb2++Cr2O72-+2H+=3PbO2+2Cr3++H2OC.2Fe2++Cl2=2Fe3++2Cl-D.6Cl-+Cr2O72-+14H+=2Cr3++3Cl2↑+7H2O5、符合如图中阴影部分的物质是( )A.碳酸氢钠 B.碱式碳酸铜C.氯化钠 D.碳酸钠6、天然碳元素的相对原子质量为 12.01,若在自然界碳元素有 12C、13C 两种同位素,则 12C 与 13C 的质量比为:A.等于 1:99B.大于 99:1C.等于 99:1D.小于 99:17、将 2 mol·L-1NaCl 溶液和 3 mol·L-1CaCl2溶液等体积混合后,溶液中 Na+、Ca2+、Cl-的物质的量之比为A.2:3:8 B.2:3:6 C.3:2:6 D.2:3:38、下列溶液中 Cl-浓度与 50mL1mol·L-1AlCl3溶液中 Cl-的物质的量浓度相等的是( )A.150mL1mol·L-1的 NaCl 溶液B.75mL2mol·L-1NH4Cl 溶液C.150mL1mol·L-1的 KCl 溶液D.75mL1mol·L-1的 FeCl3溶液9、等物质的量的 SO2和 SO3下列关系错误的是( )A.所含硫原子的物质的量之比为...

1、当您付费下载文档后,您只拥有了使用权限,并不意味着购买了版权,文档只能用于自身使用,不得用于其他商业用途(如 [转卖]进行直接盈利或[编辑后售卖]进行间接盈利)。
2、本站所有内容均由合作方或网友上传,本站不对文档的完整性、权威性及其观点立场正确性做任何保证或承诺!文档内容仅供研究参考,付费前请自行鉴别。
3、如文档内容存在违规,或者侵犯商业秘密、侵犯著作权等,请点击“违规举报”。

碎片内容

2025-2026学年四川省雅安市化学高一上期中检测模拟试题含解析

您可能关注的文档

确认删除?