北京市第四中学2025届七年级生物第二学期期末检测模拟试题含解析

北京市第四中学2025届七年级生物第二学期期末检测模拟试题含解析_第1页
1/18
北京市第四中学2025届七年级生物第二学期期末检测模拟试题含解析_第2页
2/18
北京市第四中学2025届七年级生物第二学期期末检测模拟试题含解析_第3页
3/18
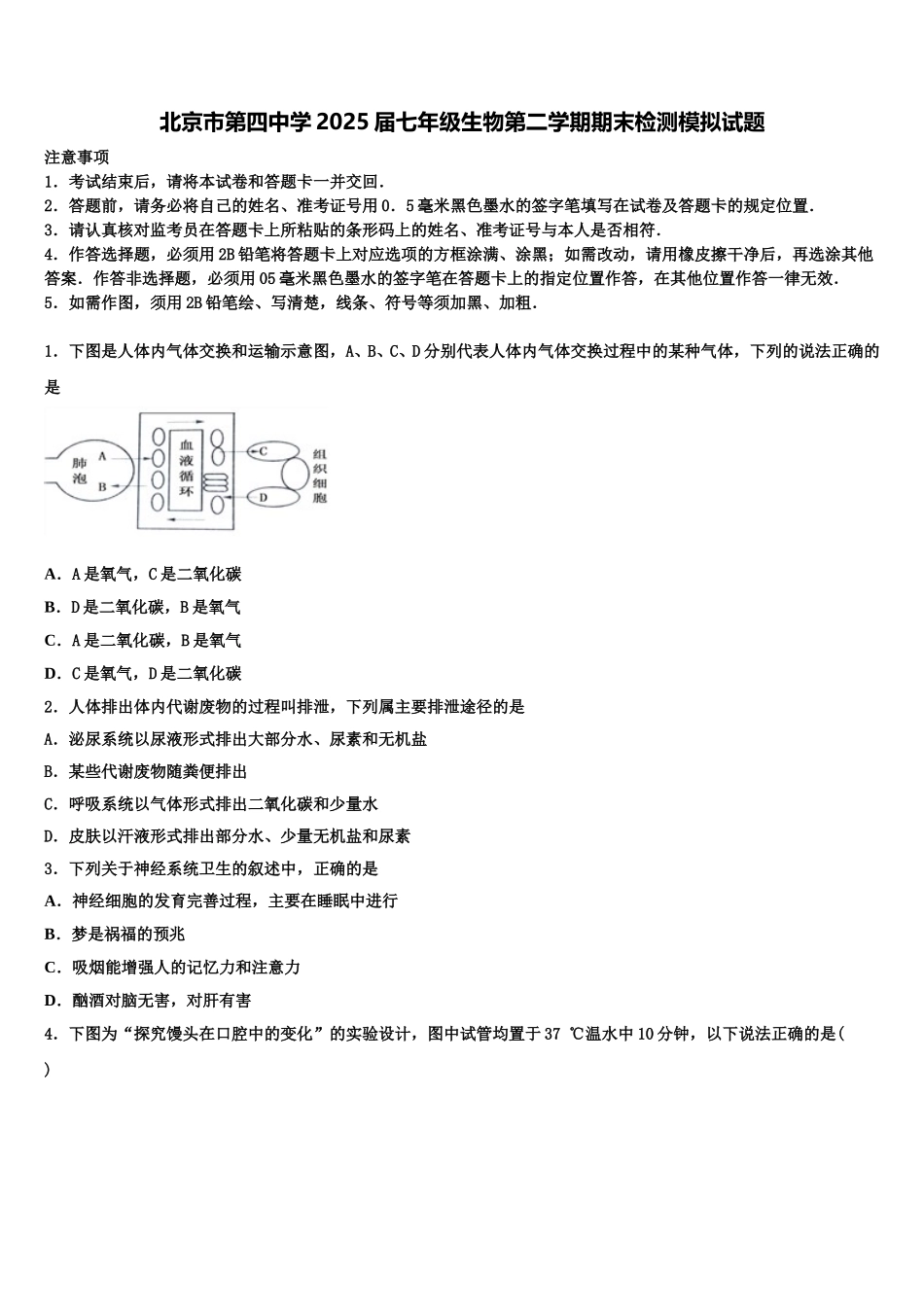
北京市第四中学 2025 届七年级生物第二学期期末检测模拟试题注意事项1.考试结束后,请将本试卷和答题卡一并交回.2.答题前,请务必将自己的姓名、准考证号用 0.5 毫米黑色墨水的签字笔填写在试卷及答题卡的规定位置.3.请认真核对监考员在答题卡上所粘贴的条形码上的姓名、准考证号与本人是否相符.4.作答选择题,必须用 2B 铅笔将答题卡上对应选项的方框涂满、涂黑;如需改动,请用橡皮擦干净后,再选涂其他答案.作答非选择题,必须用 05 毫米黑色墨水的签字笔在答题卡上的指定位置作答,在其他位置作答一律无效.5.如需作图,须用 2B 铅笔绘、写清楚,线条、符号等须加黑、加粗.1.下图是人体内气体交换和运输示意图,A、B、C、D 分别代表人体内气体交换过程中的某种气体,下列的说法正确的是A.A 是氧气,C 是二氧化碳B.D 是二氧化碳,B 是氧气C.A 是二氧化碳,B 是氧气D.C 是氧气,D 是二氧化碳2.人体排出体内代谢废物的过程叫排泄,下列属主要排泄途径的是A.泌尿系统以尿液形式排出大部分水、尿素和无机盐B.某些代谢废物随粪便排出C.呼吸系统以气体形式排出二氧化碳和少量水D.皮肤以汗液形式排出部分水、少量无机盐和尿素3.下列关于神经系统卫生的叙述中,正确的是A.神经细胞的发育完善过程,主要在睡眠中进行B.梦是祸福的预兆C.吸烟能增强人的记忆力和注意力D.酗酒对脑无害,对肝有害4.下图为“探究馒头在口腔中的变化”的实验设计,图中试管均置于 37 ℃温水中 10 分钟,以下说法正确的是( )A.滴加碘液后,①号试管变蓝色、②③不变蓝色B.①与②对照,可探究唾液对馒头的消化作用C.本探究实验的变量不唯一,无法得出任何结论D.②③对照,②号为对照组,可探究牙齿的咀嚼和舌的搅拌对馒头消化的作用5.外来物种入侵会威胁到本地物种的生存,这是因为( )A.外来物种没有天敌B.气候适宜外来物种生长C.外来物种的繁殖力都很强D.外来物种与本地物种争夺空间和食物6.人体视觉形成的部位是( )A.视网膜B.大脑C.视神经D.眼球7.青春期是人生的重要发育时期,为健康度过青春期。下列做法不正确的是( )A.集中精力,努力学习B.异性同学间不说话,保持距离C.同学间互相帮助,跟师长密切交流D.积极参加各种文体活动和社会活动8.下列有关保护生物圈的叙述中,正确的是( )A.生态环境质量检测等是保护生物圈的前提B.大量捕食青蛙、野鸡、蛇等野生动物C.把森林、草原、荒山等都...

1、当您付费下载文档后,您只拥有了使用权限,并不意味着购买了版权,文档只能用于自身使用,不得用于其他商业用途(如 [转卖]进行直接盈利或[编辑后售卖]进行间接盈利)。
2、本站所有内容均由合作方或网友上传,本站不对文档的完整性、权威性及其观点立场正确性做任何保证或承诺!文档内容仅供研究参考,付费前请自行鉴别。
3、如文档内容存在违规,或者侵犯商业秘密、侵犯著作权等,请点击“违规举报”。

碎片内容

北京市第四中学2025届七年级生物第二学期期末检测模拟试题含解析

您可能关注的文档

确认删除?