山东省栖霞市2026届化学高一第一学期期中教学质量检测试题含解析

山东省栖霞市2026届化学高一第一学期期中教学质量检测试题含解析_第1页
1/13
山东省栖霞市2026届化学高一第一学期期中教学质量检测试题含解析_第2页
2/13
山东省栖霞市2026届化学高一第一学期期中教学质量检测试题含解析_第3页
3/13
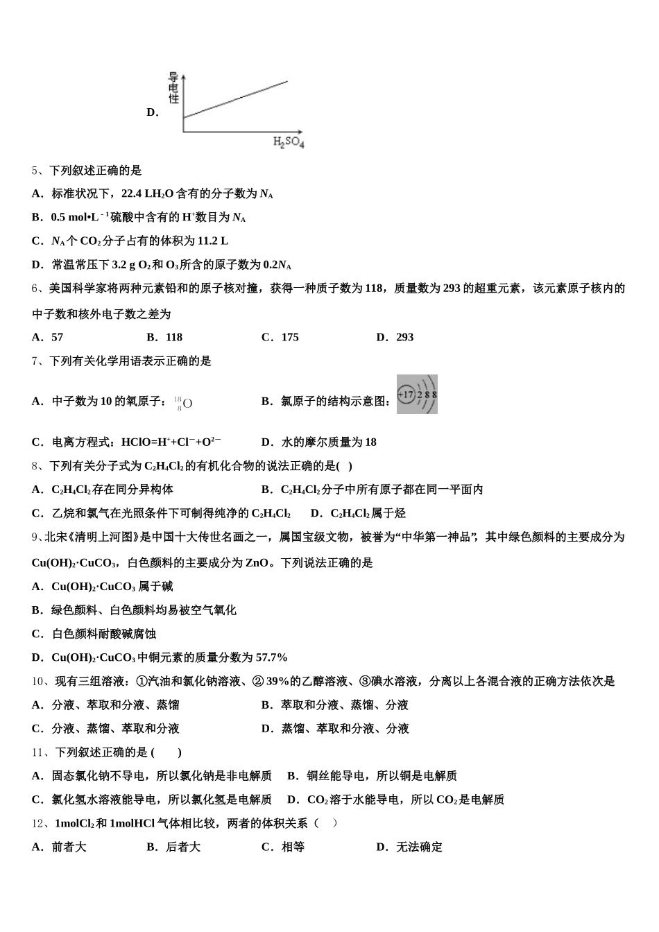
山东省栖霞市 2026 届化学高一第一学期期中教学质量检测试题注意事项1.考生要认真填写考场号和座位序号。2.试题所有答案必须填涂或书写在答题卡上,在试卷上作答无效。第一部分必须用 2B 铅笔作答;第二部分必须用黑色字迹的签字笔作答。3.考试结束后,考生须将试卷和答题卡放在桌面上,待监考员收回。一、选择题(每题只有一个选项符合题意)1、如图所示,将氯气通入如下装置,若打开活塞 b,则小试管里的干燥红纸条 c 不褪色;若关闭活塞 b,则 c 褪色。则a 溶液是A.碘化钾溶液B.浓硫酸C.饱和食盐水D.NaOH 溶液2、NaCl、MgCl2、AlCl3三种溶液中 Cl-的物质的量浓度之比为 321∶ ∶ ,那么等体积的溶液中,NaCl、MgCl2、AlCl3的物质的量之比是A.321∶ ∶ B.123∶ ∶ C.632∶ ∶ D.931∶ ∶3、下列有关化学实验安全问题的叙述中不正确的是A.少量的浓硫酸沾到皮肤上时,可以直接用大量的水冲洗B.凡是给玻璃仪器加热时,都要加垫石棉网,以防仪器炸裂C.取用化学药品时,应特别注意观察药品包装容器的安全警示标记D.闻任何化学药品的气味都不能使鼻子凑近药品4、在氢氧化钡溶液中滴入硫酸溶液并测定溶液导电性,下面各图表示的是随着硫酸滴入量的增加溶液导电能力变化的图像,其图像表示正确的是A.B.C.D.5、下列叙述正确的是A.标准状况下,22.4 LH2O 含有的分子数为 NAB.0.5 mol•L﹣1硫酸中含有的 H+数目为 NAC.NA个 CO2分子占有的体积为 11.2 LD.常温常压下 3.2 g O2和 O3所含的原子数为 0.2NA6、美国科学家将两种元素铅和的原子核对撞,获得一种质子数为 118,质量数为 293 的超重元素,该元素原子核内的中子数和核外电子数之差为A.57B.118C.175D.2937、下列有关化学用语表示正确的是A.中子数为 10 的氧原子:B.氯原子的结构示意图:C.电离方程式:HClO=H++Cl-+O2-D.水的摩尔质量为 188、下列有关分子式为 C2H4Cl2的有机化合物的说法正确的是( )A.C2H4Cl2存在同分异构体B.C2H4Cl2分子中所有原子都在同一平面内C.乙烷和氯气在光照条件下可制得纯净的 C2H4Cl2D.C2H4Cl2属于烃9、北宋《清明上河图》是中国十大传世名画之一,属国宝级文物,被誉为“中华第一神品”,其中绿色颜料的主要成分为 Cu(OH)2·CuCO3,白色颜料的主要成分为 ZnO。下列说法正确的是A.Cu(OH)2·CuCO3 属于碱B.绿色颜料、白色颜料均易被空气氧化C.白色颜料耐酸碱腐蚀D.Cu(OH)2·CuCO3...

1、当您付费下载文档后,您只拥有了使用权限,并不意味着购买了版权,文档只能用于自身使用,不得用于其他商业用途(如 [转卖]进行直接盈利或[编辑后售卖]进行间接盈利)。
2、本站所有内容均由合作方或网友上传,本站不对文档的完整性、权威性及其观点立场正确性做任何保证或承诺!文档内容仅供研究参考,付费前请自行鉴别。
3、如文档内容存在违规,或者侵犯商业秘密、侵犯著作权等,请点击“违规举报”。

碎片内容

山东省栖霞市2026届化学高一第一学期期中教学质量检测试题含解析

您可能关注的文档

确认删除?