2025-2026学年河南省三门峡市灵宝市实验高级中学化学高一第一学期期中学业质量监测试题含解析

2025-2026学年河南省三门峡市灵宝市实验高级中学化学高一第一学期期中学业质量监测试题含解析_第1页
1/15
2025-2026学年河南省三门峡市灵宝市实验高级中学化学高一第一学期期中学业质量监测试题含解析_第2页
2/15
2025-2026学年河南省三门峡市灵宝市实验高级中学化学高一第一学期期中学业质量监测试题含解析_第3页
3/15
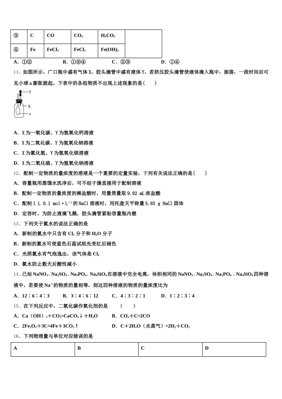
2025-2026 学年河南省三门峡市灵宝市实验高级中学化学高一第一学期期中学业质量监测试题注意事项1.考生要认真填写考场号和座位序号。2.试题所有答案必须填涂或书写在答题卡上,在试卷上作答无效。第一部分必须用 2B 铅笔作答;第二部分必须用黑色字迹的签字笔作答。3.考试结束后,考生须将试卷和答题卡放在桌面上,待监考员收回。一、选择题(每题只有一个选项符合题意)1、下列说法正确的是( )A.1mol中含有的氢原子子数约为B. NaCl 溶液中含的物质的量为 0.5molC.8g S 在足量中完全燃烧转移的电子数约为D.标准状况下,22.4 L 和的混合气体中所含原子数约为2、下列反应属于氧化还原反应的是A.CaCO3+2HCl===CaCl2+H2O+CO2↑B.2NaHCO3Na2CO3+H2O+CO2↑C.Cl2+2NaOH===NaCl+NaClO+H2OD.NaBr+AgNO3===AgBr↓+NaNO33、下列物质中不存在氯离子的是A.KClB.Ca(ClO)2C.盐酸D.氯水4、要除去 NaCl 溶液中混有的 MgCl2应选用的试剂和操作方法是( )A.加入适量 Na2SO4溶液后过滤B.加入适量 NaOH 溶液后过滤C.加入过量 NaOH 溶液后蒸发D.加入过量 Na2CO3溶液后过滤5、同种物质中同一价态的元素部分被氧化,部分被还原的氧化还原反应是A.3Cl2+6KOH5KCl+KClO3+3H2OB.2H2S+SO2=2H2O+3S↓C.2KNO32KNO2+O2↑D.NH4NO3N2O↑+2H2O6、下列实验装置能达到实验目的的是① 分离乙醇和水② 用自来水制取蒸馏水③ 从食盐水中获取氯化钠④ 用排空气法收集氯气(Cl2)A.①②B.①④C.③④D.②③7、需要配制 500 mL 0.5 mol·L-1氢氧化钠溶液,经测定实际所配氢氧化钠溶液的浓度为 0.45 mol·L-1。可能的原因是( )A.转移时溶液没有冷却至室温 B.容量瓶没有烘干C.称量氢氧化钠固体时砝码放反了 D.定容时仰视读数8、能正确表示下列反应的离子方程式的是( )① 碳酸钙与醋酸反应:CaCO3+2H+ = Ca2++CO2↑+H2O② 铁与稀盐酸反应:Fe+2H+=Fe2++H2↑③ 稀硫酸中加入氢氧化钡溶液: H++ SO42-+Ba2++OH-=H2O+BaSO4↓④ 铁与硫酸铜溶液反应:Cu2++Fe=Fe2++Cu ⑤ 碳酸氢钙溶液跟足量烧碱溶液反应:Ca2++HCO3-+OH-=CaCO3↓+H2OA.①② B.②⑤ C.③④ D.②④9、科学家指出:多种海产品如虾、蟹、牡蛎等体内含有+5 价的砷(As)元素,它对人体是无毒的,吃饭时不要同时大量食用海鲜和青菜,否则容易中毒,并给出了一个公式:“大量海鲜+大量维生素 C=砒霜(...

1、当您付费下载文档后,您只拥有了使用权限,并不意味着购买了版权,文档只能用于自身使用,不得用于其他商业用途(如 [转卖]进行直接盈利或[编辑后售卖]进行间接盈利)。
2、本站所有内容均由合作方或网友上传,本站不对文档的完整性、权威性及其观点立场正确性做任何保证或承诺!文档内容仅供研究参考,付费前请自行鉴别。
3、如文档内容存在违规,或者侵犯商业秘密、侵犯著作权等,请点击“违规举报”。

碎片内容

2025-2026学年河南省三门峡市灵宝市实验高级中学化学高一第一学期期中学业质量监测试题含解析

您可能关注的文档

确认删除?