湖南省湘东六校2025-2026学年高一上化学期中质量跟踪监视模拟试题含解析

湖南省湘东六校2025-2026学年高一上化学期中质量跟踪监视模拟试题含解析_第1页
1/19
湖南省湘东六校2025-2026学年高一上化学期中质量跟踪监视模拟试题含解析_第2页
2/19
湖南省湘东六校2025-2026学年高一上化学期中质量跟踪监视模拟试题含解析_第3页
3/19
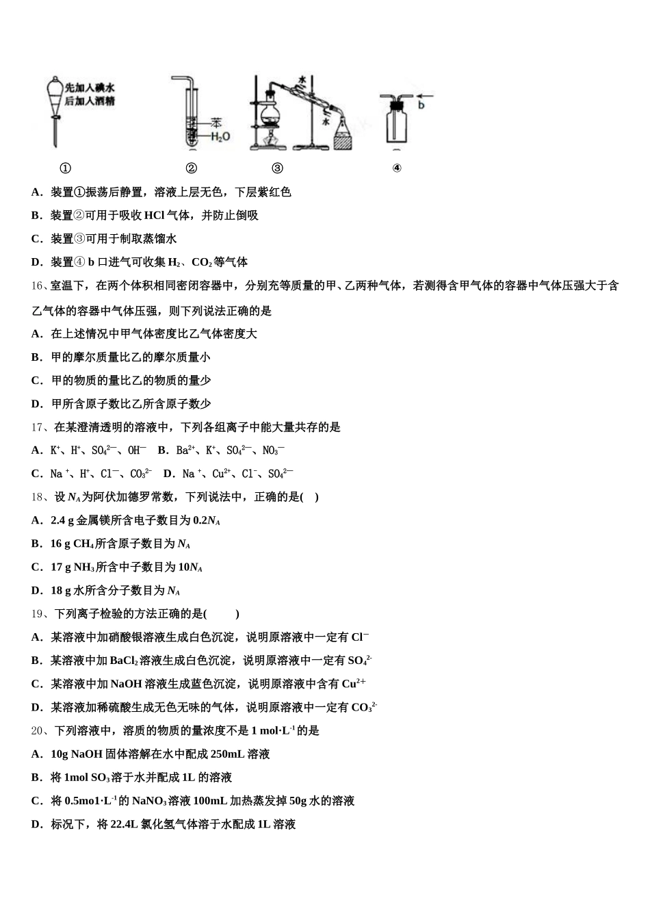
湖南省湘东六校 2025-2026 学年高一上化学期中质量跟踪监视模拟试题请考生注意:1.请用 2B 铅笔将选择题答案涂填在答题纸相应位置上,请用 0.5 毫米及以上黑色字迹的钢笔或签字笔将主观题的答案写在答题纸相应的答题区内。写在试题卷、草稿纸上均无效。2.答题前,认真阅读答题纸上的《注意事项》,按规定答题。一、选择题(共包括 22 个小题。每小题均只有一个符合题意的选项)1、下列关于氯气、液氯、氯水的叙述中正确的是( )A.氯气、液氯、氯水是同一种物质B.氯气、液氯、氯水中都含有氯分子C.氯气、液氯、氯水都是混合物D.光照条件下,氯水的酸性减弱2、下列说法正确的是A.碱性氧化物都是金属氧化物B.酸性氧化物是能与水反应生成酸的氧化物C.在水溶液中能电离出 H+的化合物是酸D.由同种元素构成的物质一定是纯净物3、中科大发现了人工合成金刚石的新方法,化学原理为:Na+CO2 →C(金刚石)+C(石墨)+Na2CO3 (未配平,一定条件下),这种合成具有深远的意义。下列说法不正确的是A.该反应中,钠作还原剂,二氧化碳作氧化剂B.还原性 Na 大于 CC.该反应中 Na2CO3是氧化产物D.每生成 1mol Na2CO3时,共转移 4mol 电子4、下列有关物质检验的实验结论正确的是A.向某溶液中加入硝酸酸化的氯化钡溶液,生成白色沉淀,原溶液中一定含有 SO42-B.向某溶液中加入硝酸银溶液,生成白色沉淀,原溶液中一定含 Cl-C.向某无色溶液中滴入无色酚酞试液显红色,原溶液一定显碱性D.向某溶液中加入盐酸,产生无色气体,原溶液中一定含有大量 CO25、下列说法正确的是( )A.在常温、常压下,1.7 g NH3含有的电子数为 NAB.在常温、常压下,11.2 L N2含有的分子数为 0.5NAC.标准状况下,11.2 L CCl4中含有的分子数目为 0.5NAD.标准状况下,22.4 L H2和 O2的混合气体所含分子数为 2NA6、从元素的化合价分析,下列物质中不能作还原剂的是A.NH3B.S2—C.Na+D.Fe2+7、下图是关于蒸发的实验示意图,下列说法正确的是( )A.组装实验装置时,应先固定好铁圈,放上蒸发皿,再放酒精灯B.给蒸发皿内所盛液体加热时,必须垫上石棉网C.玻璃棒的作用是搅拌,防止因局部过热而使固体迸溅D.蒸发的过程中,用酒精灯一直加热到全部固体析出,没有水分8、NA表示阿伏加德罗常数,下列叙述正确的是A.标准状况下,22.4LH2O 含有 NA个 H2O 分子B.常温常压下,22.4LCO2中碳原子数大于 NA个C.46 克 NO2和 N2O4混合气体中...

1、当您付费下载文档后,您只拥有了使用权限,并不意味着购买了版权,文档只能用于自身使用,不得用于其他商业用途(如 [转卖]进行直接盈利或[编辑后售卖]进行间接盈利)。
2、本站所有内容均由合作方或网友上传,本站不对文档的完整性、权威性及其观点立场正确性做任何保证或承诺!文档内容仅供研究参考,付费前请自行鉴别。
3、如文档内容存在违规,或者侵犯商业秘密、侵犯著作权等,请点击“违规举报”。

碎片内容

湖南省湘东六校2025-2026学年高一上化学期中质量跟踪监视模拟试题含解析

您可能关注的文档

确认删除?