西安市铁一中学2024-2025学年高二下物理期中联考试题含解析

西安市铁一中学2024-2025学年高二下物理期中联考试题含解析_第1页
1/13
西安市铁一中学2024-2025学年高二下物理期中联考试题含解析_第2页
2/13
西安市铁一中学2024-2025学年高二下物理期中联考试题含解析_第3页
3/13
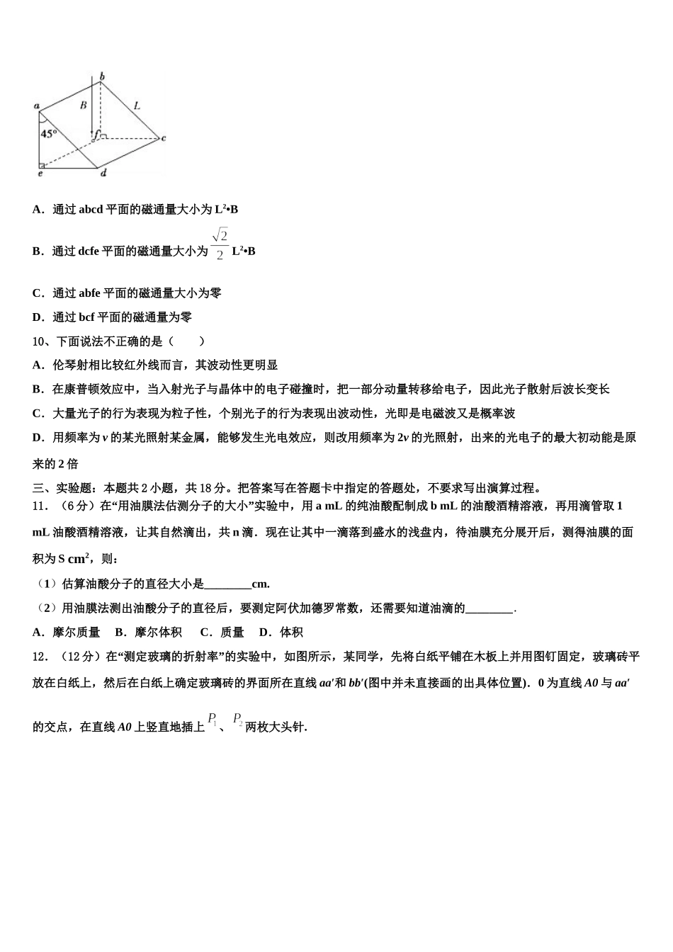
西安市铁一中学 2024-2025 学年高二下物理期中联考试题注意事项:1.答卷前,考生务必将自己的姓名、准考证号填写在答题卡上。2.回答选择题时,选出每小题答案后,用铅笔把答题卡上对应题目的答案标号涂黑,如需改动,用橡皮擦干净后,再选涂其它答案标号。回答非选择题时,将答案写在答题卡上,写在本试卷上无效。3.考试结束后,将本试卷和答题卡一并交回。一、单项选择题:本题共 6 小题,每小题 4 分,共 24 分。在每小题给出的四个选项中,只有一项是符合题目要求的。1、如图所示,一圆筒绕其中心轴匀速转动,圆筒内壁上紧靠着一个物体与圆筒一起运动,相对筒无滑动,物体所受向心力是( )A.物体的重力B.筒壁对物体的静摩擦力C.筒壁对物体的支持力D.物体所受重力与弹力的合力2、关于麦克斯韦电磁场理论、电磁场和电磁波,下列说法错误的是( )A.均匀变化的电场一定产生稳定的磁场,均匀变化的磁场一定产生稳定的电场B.接收无线电波时需要对电磁波进行调制和检波C.电磁波的传播不需要介质,并且电磁波能产生干涉和衍射现象D.麦克斯韦提出电磁理论并预言电磁波的存在,后来赫兹用实验证实了电磁波的存在3、一理想变压器原、副线圈的匝数比为 10∶1,原线圈输入正弦式交流电的电压的变化规律如图甲所示,副线圈所接电路如图乙所示,P 为滑动变阻器的触头.下列说法正确的是A.电压表的读数为 31 VB.副线圈输出电压的频率为 5 HzC.P 向右移动时,原线圈的电流变大D.P 向右移动时,变压器的输入功率变小4、两个放在绝缘架上的相同金属球相距 r,球的半径比 r 小得多,带电量大小分别为 q 和 3q,相互斥力大小为 3F.现将这两个金属球相接触,然后分开,仍放回原处,则它们之间的相互作用力大小将变为A.4F B. C.2F D.1.5F5、如图所示,用两根等长的细线各悬挂一个小球,并系于同一点,已知两小球的质量相同,当它们带上同种点电荷时,相距 r1而平衡.若使它们的电荷量都减少一半,待它们重新平衡后,两小球间的距离将A.大于B.等于C.小于D.不能确定6、下列现象中属于声波的衍射现象的有( )A.隔着墙壁听到别人说话声B.雨天雷声轰鸣C.山谷中听到回声D.在室外演讲更费力二、多项选择题:本题共 4 小题,每小题 5 分,共 20 分。在每小题给出的四个选项中,有多个选项是符合题目要求的。全部选对的得 5 分,选对但不全的得 3 分,有选错的得 0 分。7、氢原子的核外电子由离核较远...

1、当您付费下载文档后,您只拥有了使用权限,并不意味着购买了版权,文档只能用于自身使用,不得用于其他商业用途(如 [转卖]进行直接盈利或[编辑后售卖]进行间接盈利)。
2、本站所有内容均由合作方或网友上传,本站不对文档的完整性、权威性及其观点立场正确性做任何保证或承诺!文档内容仅供研究参考,付费前请自行鉴别。
3、如文档内容存在违规,或者侵犯商业秘密、侵犯著作权等,请点击“违规举报”。

碎片内容

西安市铁一中学2024-2025学年高二下物理期中联考试题含解析

您可能关注的文档

确认删除?