2024-2025学年黑龙江省哈尔滨第三中学生物高一第二学期期末监测模拟试题含解析

2024-2025学年黑龙江省哈尔滨第三中学生物高一第二学期期末监测模拟试题含解析_第1页
1/9
2024-2025学年黑龙江省哈尔滨第三中学生物高一第二学期期末监测模拟试题含解析_第2页
2/9
2024-2025学年黑龙江省哈尔滨第三中学生物高一第二学期期末监测模拟试题含解析_第3页
3/9
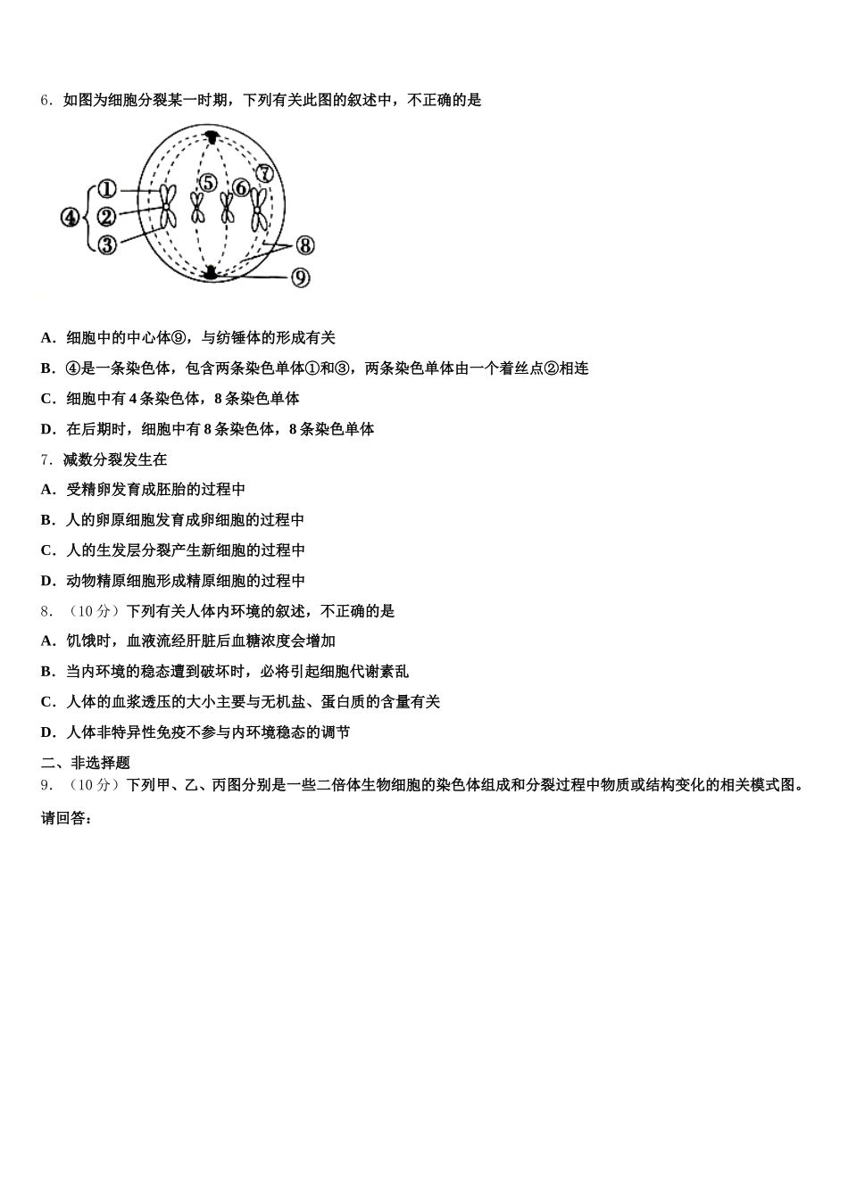
2024-2025 学年黑龙江省哈尔滨第三中学生物高一第二学期期末监测模拟试题注意事项1.考试结束后,请将本试卷和答题卡一并交回.2.答题前,请务必将自己的姓名、准考证号用 0.5 毫米黑色墨水的签字笔填写在试卷及答题卡的规定位置.3.请认真核对监考员在答题卡上所粘贴的条形码上的姓名、准考证号与本人是否相符.4.作答选择题,必须用 2B 铅笔将答题卡上对应选项的方框涂满、涂黑;如需改动,请用橡皮擦干净后,再选涂其他答案.作答非选择题,必须用 05 毫米黑色墨水的签字笔在答题卡上的指定位置作答,在其他位置作答一律无效.5.如需作图,须用 2B 铅笔绘、写清楚,线条、符号等须加黑、加粗.一、选择题(本大题共 7 小题,每小题 6 分,共 42 分。)1.下图 A 中有两个相同的渗透装置,装置 1 中盛有溶液 a,装置 2 中盛有溶液 b,溶液 a、b 为不等浓度的同种溶液,且 a 溶液浓度

1、当您付费下载文档后,您只拥有了使用权限,并不意味着购买了版权,文档只能用于自身使用,不得用于其他商业用途(如 [转卖]进行直接盈利或[编辑后售卖]进行间接盈利)。
2、本站所有内容均由合作方或网友上传,本站不对文档的完整性、权威性及其观点立场正确性做任何保证或承诺!文档内容仅供研究参考,付费前请自行鉴别。
3、如文档内容存在违规,或者侵犯商业秘密、侵犯著作权等,请点击“违规举报”。

碎片内容

2024-2025学年黑龙江省哈尔滨第三中学生物高一第二学期期末监测模拟试题含解析

您可能关注的文档

确认删除?