2026届陕西省咸阳市旬邑中学、彬州市阳光中学 、彬州中学化学高一第一学期期中质量检测模拟试题含解析

2026届陕西省咸阳市旬邑中学、彬州市阳光中学 、彬州中学化学高一第一学期期中质量检测模拟试题含解析_第1页
1/20
2026届陕西省咸阳市旬邑中学、彬州市阳光中学 、彬州中学化学高一第一学期期中质量检测模拟试题含解析_第2页
2/20
2026届陕西省咸阳市旬邑中学、彬州市阳光中学 、彬州中学化学高一第一学期期中质量检测模拟试题含解析_第3页
3/20
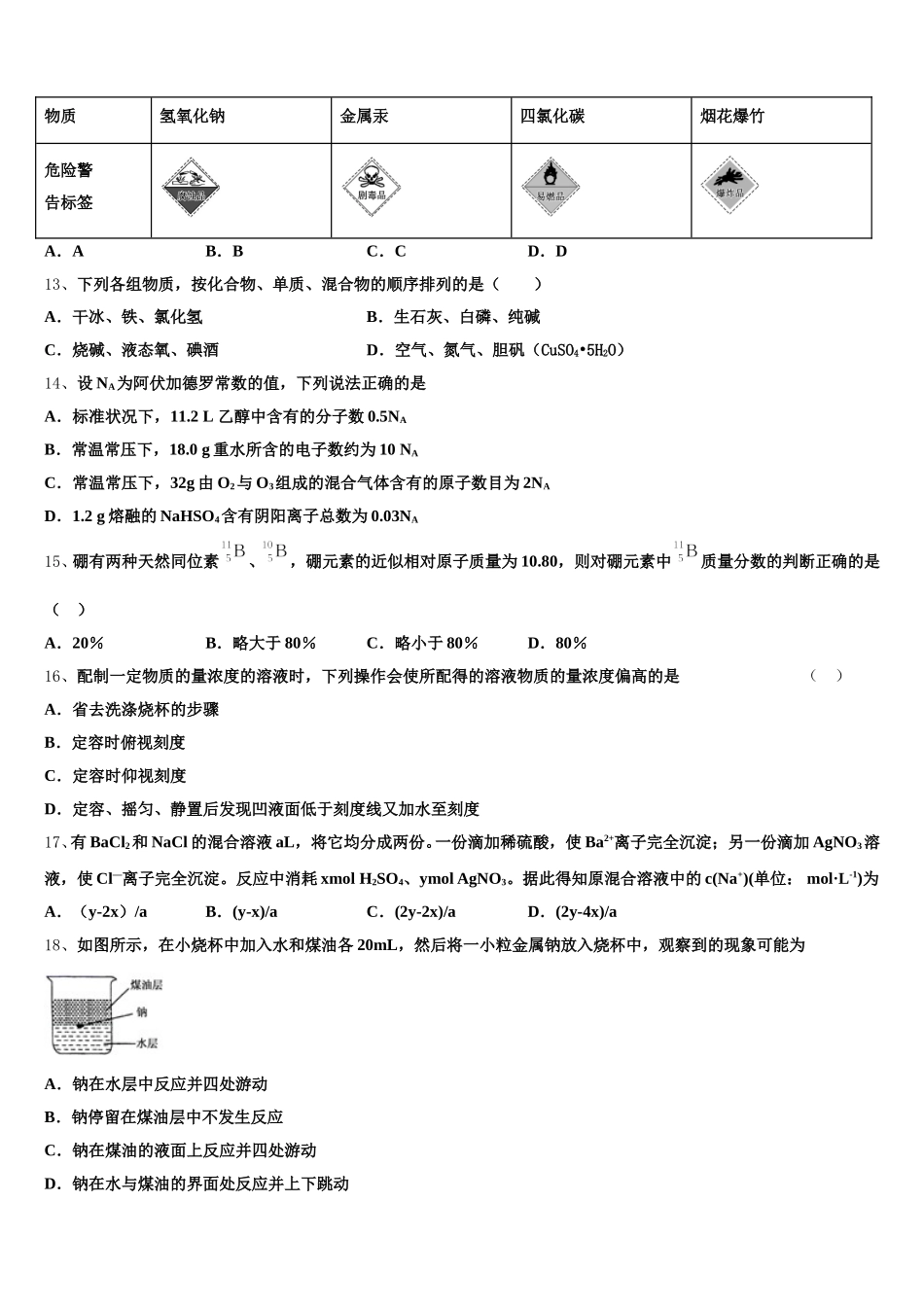
2026 届陕西省咸阳市旬邑中学、彬州市阳光中学 、彬州中学化学高一第一学期期中质量检测模拟试题注意事项1.考生要认真填写考场号和座位序号。2.试题所有答案必须填涂或书写在答题卡上,在试卷上作答无效。第一部分必须用 2B 铅笔作答;第二部分必须用黑色字迹的签字笔作答。3.考试结束后,考生须将试卷和答题卡放在桌面上,待监考员收回。一、选择题(共包括 22 个小题。每小题均只有一个符合题意的选项)1、列关于氯气的实验装置能达到实验目的的是① 可用于氯气的收集 ②若气球干瘪,证明 Cl2可与 NaOH 反应 ③可证明氯气具有漂白性 ④可用于实验室中氯气的尾气吸收A.①②B.①③C.②③D.①④2、在配制物质的量浓度溶液的实验中,最后用胶头滴管定容后,液面正确的是( )A.B.C.D.3、学习和研究化学,经常要进行实验,下列关于实验安全的说法正确的是A.用燃着的酒精灯去点燃另一只酒精灯B.做水的蒸馏实验时,要在烧瓶内加几粒沸石以防止暴沸C.不慎把浓硫酸洒在皮肤上要立即用 NaOH 溶液冲洗D.盛放盐酸的试剂瓶上要贴上如右图的标志4、下列关于化学键的叙述正确的是A.可能存在于分子之间B.只能存在于离子之间C.是微粒间的一种吸引作用D.是相邻原子间强烈的相互作用5、在溶液中,下列电离方程式不正确的是A.Ba(OH)2=Ba2++2OH-B.NaHSO4=Na++H++SO42-C.NaHCO3=Na++HCO3-D.H2SO4=H2++SO42-6、反应方程式 Fe+CuSO4=FeSO4+Cu 不属于下列反应类型中的( )A.离子反应B.氧化还原反应C.复分解反应D.置换反应7、下列关于氧化物的叙述正确的是( )A.金属氧化物一定是碱性氧化物,非金属氧化物一定是酸性氧化物B.碱性氧化物一定是金属氧化物,酸性氧化物不一定是非金属氧化物C.碱性氧化物都能与水化合生成碱D.酸性氧化物都能与水化合生成酸8、标准状况下 VL 氨气溶解在 1L 水中(水的密度近似为 1g·mL -1 ),所得溶液的密度为 ρg·mL -1,质量分数为ω,物质的量浓度为 cmol·L -1,则下列关系中不正确的是A.ρ=(17V+22400)/(22.4+22.4V)B.ω=17c/1000ρC.ω=17V/(17V+22400)D.c=1000Vρ/(17V+22400)9、能区分胶体和溶液的方法是A.静置,有沉淀现象的是胶体B.能透过滤纸的是溶液C.有丁达尔现象的是胶体D.用肉眼观察,均匀透明的是溶液10、下列溶液中 Cl- 浓度与 50mL 1mol·L﹣1 MgCl2溶液中 Cl-浓度相等的是A.100mL 1 mol·L﹣1 NaCl 溶液 B.100 ...

1、当您付费下载文档后,您只拥有了使用权限,并不意味着购买了版权,文档只能用于自身使用,不得用于其他商业用途(如 [转卖]进行直接盈利或[编辑后售卖]进行间接盈利)。
2、本站所有内容均由合作方或网友上传,本站不对文档的完整性、权威性及其观点立场正确性做任何保证或承诺!文档内容仅供研究参考,付费前请自行鉴别。
3、如文档内容存在违规,或者侵犯商业秘密、侵犯著作权等,请点击“违规举报”。

碎片内容

2026届陕西省咸阳市旬邑中学、彬州市阳光中学 、彬州中学化学高一第一学期期中质量检测模拟试题含解析

您可能关注的文档

确认删除?