2025届河北省大城县生物七下期末复习检测试题含解析

2025届河北省大城县生物七下期末复习检测试题含解析_第1页
1/19
2025届河北省大城县生物七下期末复习检测试题含解析_第2页
2/19
2025届河北省大城县生物七下期末复习检测试题含解析_第3页
3/19
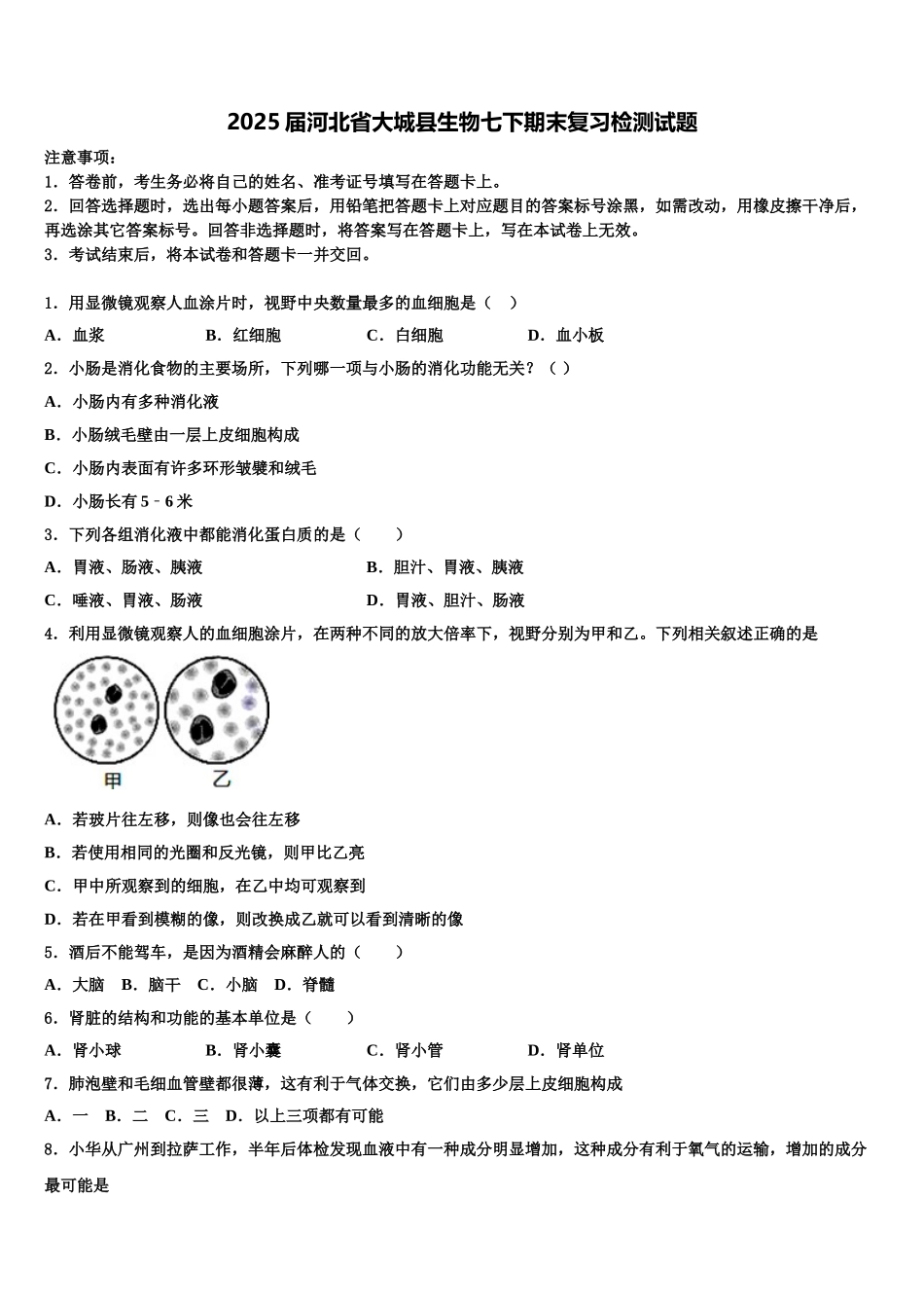
2025 届河北省大城县生物七下期末复习检测试题注意事项:1.答卷前,考生务必将自己的姓名、准考证号填写在答题卡上。2.回答选择题时,选出每小题答案后,用铅笔把答题卡上对应题目的答案标号涂黑,如需改动,用橡皮擦干净后,再选涂其它答案标号。回答非选择题时,将答案写在答题卡上,写在本试卷上无效。3.考试结束后,将本试卷和答题卡一并交回。1.用显微镜观察人血涂片时,视野中央数量最多的血细胞是( )A.血浆B.红细胞C.白细胞D.血小板2.小肠是消化食物的主要场所,下列哪一项与小肠的消化功能无关?( )A.小肠内有多种消化液B.小肠绒毛壁由一层上皮细胞构成C.小肠内表面有许多环形皱襞和绒毛D.小肠长有 56﹣ 米3.下列各组消化液中都能消化蛋白质的是( )A.胃液、肠液、胰液B.胆汁、胃液、胰液C.唾液、胃液、肠液D.胃液、胆汁、肠液4.利用显微镜观察人的血细胞涂片,在两种不同的放大倍率下,视野分别为甲和乙。下列相关叙述正确的是 A.若玻片往左移,则像也会往左移B.若使用相同的光圈和反光镜,则甲比乙亮C.甲中所观察到的细胞,在乙中均可观察到D.若在甲看到模糊的像,则改换成乙就可以看到清晰的像5.酒后不能驾车,是因为酒精会麻醉人的( )A.大脑 B.脑干 C.小脑 D.脊髓6.肾脏的结构和功能的基本单位是( )A.肾小球B.肾小囊C.肾小管D.肾单位7.肺泡壁和毛细血管壁都很薄,这有利于气体交换,它们由多少层上皮细胞构成A.一 B.二 C.三 D.以上三项都有可能8.小华从广州到拉萨工作,半年后体检发现血液中有一种成分明显增加,这种成分有利于氧气的运输,增加的成分最可能是A.血浆B.白细胞C.血小板D.红细胞9.三大营养物质在消化道中的消化顺序是 ( )A.淀粉、脂肪、蛋白质B.淀粉、蛋白质、脂肪C.蛋白质、脂肪、淀粉D.蛋白质、淀粉、脂肪10.现在倡导“文明清明、绿色清明”。下列做法符合上述倡议的是( )A.把垃圾放到相应地方处理B.放鞭炮,大量烧纸钱C.大声喧哗,随手扔烟蒂D.砍光墓地周围的树木11.肝炎的传播途径是( )A.空气传播B.生物媒介传播C.体表接触传播D.饮食传播12.小明一家三口的血型各不相同,爸爸可以给小明和妈妈输血,小明也可以给妈妈输血,但妈妈既不能给爸爸输血又不能给小明输血,爸爸、妈妈、小明的血型可能是( )A.爸爸 O 型、妈妈 AB 型、小明 B 型B.爸爸 O 型、妈妈 A 型、小明 B 型C.爸爸 AB 型、妈妈 O 型...

1、当您付费下载文档后,您只拥有了使用权限,并不意味着购买了版权,文档只能用于自身使用,不得用于其他商业用途(如 [转卖]进行直接盈利或[编辑后售卖]进行间接盈利)。
2、本站所有内容均由合作方或网友上传,本站不对文档的完整性、权威性及其观点立场正确性做任何保证或承诺!文档内容仅供研究参考,付费前请自行鉴别。
3、如文档内容存在违规,或者侵犯商业秘密、侵犯著作权等,请点击“违规举报”。

碎片内容

2025届河北省大城县生物七下期末复习检测试题含解析

您可能关注的文档

确认删除?