2025年云南省楚雄州南华县民中生物高一下期末达标检测模拟试题含解析

2025年云南省楚雄州南华县民中生物高一下期末达标检测模拟试题含解析_第1页
1/10
2025年云南省楚雄州南华县民中生物高一下期末达标检测模拟试题含解析_第2页
2/10
2025年云南省楚雄州南华县民中生物高一下期末达标检测模拟试题含解析_第3页
3/10
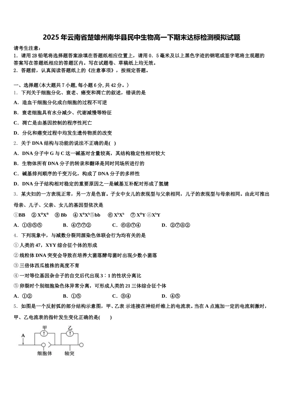
2025 年云南省楚雄州南华县民中生物高一下期末达标检测模拟试题请考生注意:1.请用 2B 铅笔将选择题答案涂填在答题纸相应位置上,请用 0.5 毫米及以上黑色字迹的钢笔或签字笔将主观题的答案写在答题纸相应的答题区内。写在试题卷、草稿纸上均无效。2.答题前,认真阅读答题纸上的《注意事项》,按规定答题。一、选择题(本大题共 7 小题,每小题 6 分,共 42 分。)1.下列关于细胞分化、衰老、癌变和凋亡的叙述,错误的是A.造血干细胞分化成白细胞的过程不可逆B.衰老细胞具有水分减少、代谢减慢等特征C.凋亡是由基因控制的程序性死亡D.分化和癌变过程中均发生遗传物质的改变2.关于 DNA 结构与功能的说法不正确的是( )A.DNA 分子中 G 与 C 这一碱基对含量较高,其结构稳定性相对较大B.生物体所有 DNA 分子的转录和翻译是同时同场所进行的C.碱基排列顺序的千变万化,构成了 DNA 分子的多样性D.DNA 分子结构相对稳定的重要原因之一是碱基互补配对形成了氢键3.某夫妇的一方表现正常,另一方是色盲。子女中女儿的表现型与父亲相同,儿子的表现型与母亲相同。由此可推出母亲、儿子、父亲、女儿的基因型依次是BB ① ② XBXB ③ Bb ④ XBXbbb ⑤ ⑥ XbXb ⑦ XBY X⑧bYA.①③⑤⑤B.④⑦⑦②C.⑥⑧⑦④D.②⑦⑧②4.下列现象中,与减数分裂同源染色体联会行为均有关的是① 人类的 47,XYY 综合征个体的形成② 线粒体 DNA 突变会导致在培养大菌落酵母菌时出现少数小菌落③ 三倍体西瓜植株的高度不育④ 一对等位基因杂合子的自交后代出现 3︰1 的性状分离比⑤ 卵裂时个别细胞染色体异常分离,可形成人类的 21 三体综合征个体A.①②B.①⑤C.③④D.④⑤5.如图是一个反射弧的部分结构示意图,甲、乙表 示连接在神经纤维上的电流表。当在 A 点施加一定的电流刺激时,甲、乙电流表的指针发生变化正确的是( )A.甲、乙都发生两次方向相反的偏转B.甲发生两次方向相反的偏转,乙不偏转C.甲不偏转,乙发生两次方向相反的偏转D.甲发生一次偏转,乙不偏转6.在孟德尔两对相对性状杂交实验中,F1黄色圆粒豌豆(YyRr)自交产生 F2。下列表述正确的是A.F1产生 4 个配子,比例为 1111∶ ∶ ∶B.F1产生基因型 YR 的卵和基因型 YR 的精子数量之比为 11∶C.基因自由组合定律是指 F1产生的 4 种类型的精子和卵可能自由组合D.F1产生的精子中,基因型为 YR 和基因型为 yr 的比例...

1、当您付费下载文档后,您只拥有了使用权限,并不意味着购买了版权,文档只能用于自身使用,不得用于其他商业用途(如 [转卖]进行直接盈利或[编辑后售卖]进行间接盈利)。
2、本站所有内容均由合作方或网友上传,本站不对文档的完整性、权威性及其观点立场正确性做任何保证或承诺!文档内容仅供研究参考,付费前请自行鉴别。
3、如文档内容存在违规,或者侵犯商业秘密、侵犯著作权等,请点击“违规举报”。

碎片内容

2025年云南省楚雄州南华县民中生物高一下期末达标检测模拟试题含解析

您可能关注的文档

确认删除?