湖北省宜昌市县域优质高中协同发展共合体2025届高一物理第二学期期末考试模拟试题含解析

湖北省宜昌市县域优质高中协同发展共合体2025届高一物理第二学期期末考试模拟试题含解析_第1页
1/15
湖北省宜昌市县域优质高中协同发展共合体2025届高一物理第二学期期末考试模拟试题含解析_第2页
2/15
湖北省宜昌市县域优质高中协同发展共合体2025届高一物理第二学期期末考试模拟试题含解析_第3页
3/15
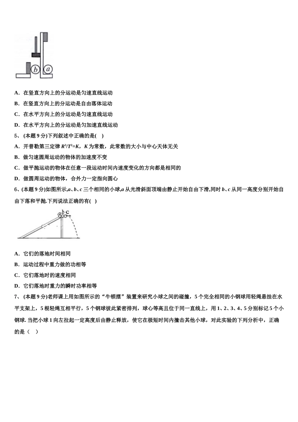
湖北省宜昌市县域优质高中协同发展共合体 2025 届高一物理第二学期期末考试模拟试题注意事项:1.答卷前,考生务必将自己的姓名、准考证号、考场号和座位号填写在试题卷和答题卡上。用 2B 铅笔将试卷类型(B)填涂在答题卡相应位置上。将条形码粘贴在答题卡右上角"条形码粘贴处"。2.作答选择题时,选出每小题答案后,用 2B 铅笔把答题卡上对应题目选项的答案信息点涂黑;如需改动,用橡皮擦干净后,再选涂其他答案。答案不能答在试题卷上。3.非选择题必须用黑色字迹的钢笔或签字笔作答,答案必须写在答题卡各题目指定区域内相应位置上;如需改动,先划掉原来的答案,然后再写上新答案;不准使用铅笔和涂改液。不按以上要求作答无效。4.考生必须保证答题卡的整洁。考试结束后,请将本试卷和答题卡一并交回。一、选择题(本题共 12 小题,每小题 5 分,共 60 分,在每小题给出的四个选项中,有的小题只有一个选项正确,有的小题有多个选项正确.全部选对的得 5 分,选不全的得 3 分,有选错的或不答的得 0 分)1、 (本题 9 分)如图所示,静止的弹簧测力计受到大小都为 40N 的 F1,F2的作用,弹簧测力计的示数为( )A.0NB.无法确定C.80ND.40N2、 (本题 9 分)如图所示,一个小球(视为质点)从 H=12m 高处,由静止开始通过光滑弧形轨道 AB,进入半径 R=4m的竖直圆环,且与圆环间动摩擦因数处处相等,当到达环顶 C 时,刚好对轨道压力为零;沿 CB 圆弧滑下后,进入光滑弧形轨道 BD,且到达高度为 h 的 D 点时的速度为零,取 g=10m/s2,所有高度均相对 B 点而言,则 h 之值可能为()A.7 mB.8 mC.9 mD.10 m3、 (本题 9 分)一个物体做曲线运动,在某时刻物体的速度 v 和合外力 F 的方向可能正确的是A.AB.BC.CD.D4、 (本题 9 分)为研究平抛物体的运动,可做如图所示的实验:用小锤打击弹性金属片,a 球就水平飞出,同时 b 球被松开,做自由落体运动在不同高度多次重复该实验,两球总是同时落到地面.该实验说明平抛运动( )A.在竖直方向上的分运动是匀速直线运动B.在竖直方向上的分运动是自由落体运动C.在水平方向上的分运动是匀速直线运动D.在水平方向上的分运动是匀加速直线运动5、 (本题 9 分)下列叙述中正确的是( )A.开普勒第三定律 R3/T2=K,K 为常数,此常数的大小与中心天体无关B.做匀速圆周运动的物体的加速度不变C.做平抛运动的物体在任意一段运动时间...

1、当您付费下载文档后,您只拥有了使用权限,并不意味着购买了版权,文档只能用于自身使用,不得用于其他商业用途(如 [转卖]进行直接盈利或[编辑后售卖]进行间接盈利)。
2、本站所有内容均由合作方或网友上传,本站不对文档的完整性、权威性及其观点立场正确性做任何保证或承诺!文档内容仅供研究参考,付费前请自行鉴别。
3、如文档内容存在违规,或者侵犯商业秘密、侵犯著作权等,请点击“违规举报”。

碎片内容

湖北省宜昌市县域优质高中协同发展共合体2025届高一物理第二学期期末考试模拟试题含解析

您可能关注的文档

确认删除?