新疆昌吉市教育共同体四校2026届高一上化学期中质量跟踪监视试题含解析

新疆昌吉市教育共同体四校2026届高一上化学期中质量跟踪监视试题含解析_第1页
1/12
新疆昌吉市教育共同体四校2026届高一上化学期中质量跟踪监视试题含解析_第2页
2/12
新疆昌吉市教育共同体四校2026届高一上化学期中质量跟踪监视试题含解析_第3页
3/12
新疆昌吉市教育共同体四校 2026 届高一上化学期中质量跟踪监视试题注意事项1.考试结束后,请将本试卷和答题卡一并交回.2.答题前,请务必将自己的姓名、准考证号用 0.5 毫米黑色墨水的签字笔填写在试卷及答题卡的规定位置.3.请认真核对监考员在答题卡上所粘贴的条形码上的姓名、准考证号与本人是否相符.4.作答选择题,必须用 2B 铅笔将答题卡上对应选项的方框涂满、涂黑;如需改动,请用橡皮擦干净后,再选涂其他答案.作答非选择题,必须用 05 毫米黑色墨水的签字笔在答题卡上的指定位置作答,在其他位置作答一律无效.5.如需作图,须用 2B 铅笔绘、写清楚,线条、符号等须加黑、加粗.一、选择题(每题只有一个选项符合题意)1、我校本月提出“节约用水用电,倡导绿色简约生活”。下列做法不应该提倡的是A.路远的小伙伴们拼车上学B.少用修正带、涂改液C.将化学实验室的废水直接排入水池D.将食堂产生的“地沟油”制成肥皂2、下列说法中正确的是( )① 只要能源充足而且价格低廉,废弃物中的原子都可以成为有用物质的原料 ② 化学家能合成大量自然界中并不存在的新物质、新材料 ③ 学习化学不限于书本和实验室,成功的关键在于如何激发自己对于自然现象的兴趣④ 实验是学习化学、体验化学和探究化学过程的重要途径A.③④B.①③④C.②③④D.①②③④3、11.2g Fe 加入一定量的 HNO3充分反应后,生成 Fe2+、Fe3+的物质的量之比为 1:4,将生成的气体 NXOY与一定量的 O2混合后通入水中,反应后无气体剩余(NXOY+O2+H2O-HNO3 ),则通入的氧气的物质的量是A.0.12molB.0.14molC.0.2molD.0.13mol4、我国明代《本草纲目》中收载药物 1892 种,其中“烧酒”条目下写道:“自元时始创其法,用浓酒和糟入甑,蒸令气上……其清如水,味极浓烈,盖酒露也。”这里所用的“法”是指( )A.萃取B.渗析C.蒸馏D.过滤5、配制 2mol/L 的 NaCl 溶液 950mL 时应选用的容量瓶的规格和 NaCl 质量分别是A.950mL 111.2g B.1000mL 117gC.1000mL 111.2g D.950mL 117g6、电动自行车给人们带来了极大的方便,其电池为铅蓄电池,PbO2作为铅蓄电池的重要原料有广泛的用途。己知:5PbO2+2Mn2++4H+=5Pb2++2MnO4-+2H2O,下列说法正确的是A.PbO2为还原剂,具有还原性B.氧化产物与还原产物的物质的量之比为 5:2C.生成 1 mol 的 Pb2+,转移电子 5 molD.酸性环境下 PbO2 的氧化性强于 MnO4-7、有 ...

1、当您付费下载文档后,您只拥有了使用权限,并不意味着购买了版权,文档只能用于自身使用,不得用于其他商业用途(如 [转卖]进行直接盈利或[编辑后售卖]进行间接盈利)。
2、本站所有内容均由合作方或网友上传,本站不对文档的完整性、权威性及其观点立场正确性做任何保证或承诺!文档内容仅供研究参考,付费前请自行鉴别。
3、如文档内容存在违规,或者侵犯商业秘密、侵犯著作权等,请点击“违规举报”。

碎片内容

新疆昌吉市教育共同体四校2026届高一上化学期中质量跟踪监视试题含解析

您可能关注的文档

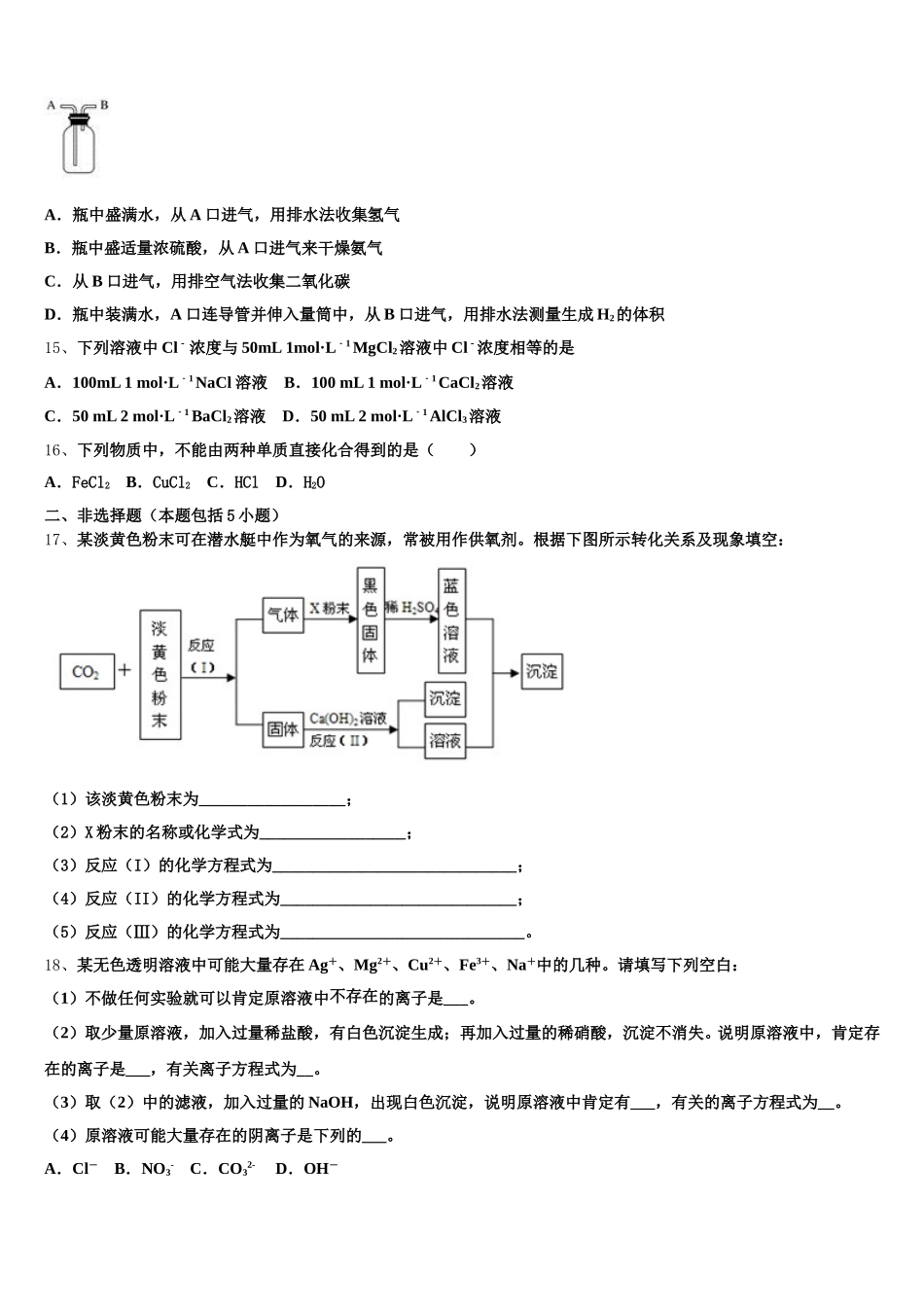
确认删除?