内蒙古自治区第一机械制造有限公司第一中学2024-2025学年物理高一下期末检测模拟试题含解析

内蒙古自治区第一机械制造有限公司第一中学2024-2025学年物理高一下期末检测模拟试题含解析_第1页
1/13
内蒙古自治区第一机械制造有限公司第一中学2024-2025学年物理高一下期末检测模拟试题含解析_第2页
2/13
内蒙古自治区第一机械制造有限公司第一中学2024-2025学年物理高一下期末检测模拟试题含解析_第3页
3/13
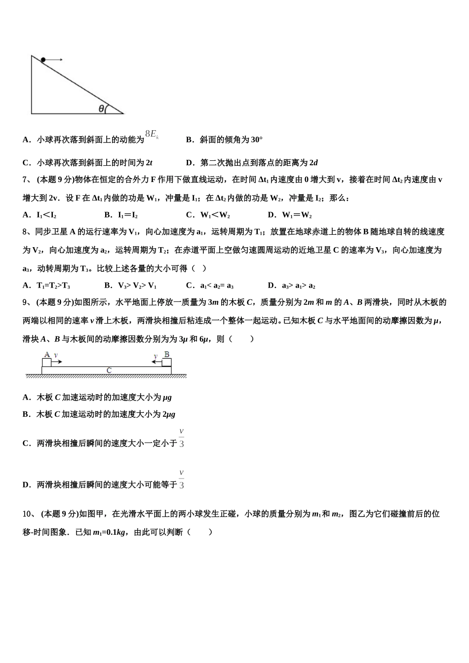
内蒙古自治区第一机械制造有限公司第一中学 2024-2025 学年物理高一下期末检测模拟试题注意事项:1. 答题前,考生先将自己的姓名、准考证号填写清楚,将条形码准确粘贴在考生信息条形码粘贴区。2.选择题必须使用 2B 铅笔填涂;非选择题必须使用 0.5 毫米黑色字迹的签字笔书写,字体工整、笔迹清楚。3.请按照题号顺序在各题目的答题区域内作答,超出答题区域书写的答案无效;在草稿纸、试题卷上答题无效。4.保持卡面清洁,不要折叠,不要弄破、弄皱,不准使用涂改液、修正带、刮纸刀。一、选择题:本大题共 10 小题,每小题 5 分,共 50 分。在每小题给出的四个选项中,有的只有一项符合题目要求,有的有多项符合题目要求。全部选对的得 5 分,选对但不全的得 3 分,有选错的得 0 分。1、 (本题 9 分)关于做匀速圆周运动的物体,下列说法正确的是( )A.因为在相等的时间内通过的圆弧长度相等,所以线速度恒定B.如果物体在 0.1 s 内转过 60°角,则角速度为 600 rad/sC.因为 v=ωr,所以线速度 v 与轨道半径 r 成正比D.若半径为 r,周期为 T,则线速度为2、 (本题 9 分)至今为止,人类已经发射了很多颗围绕地球运动的卫星,若卫星运动的轨道为圆周,则它的轨道不可能是下图中的:A. B.C. D.3、 (本题 9 分)“娱乐风洞”是一项将科技与惊险相结合的娱乐项目,它能在一个特定的空间内把表演者“吹”起来.假设风洞内向上的风量和风速保持不变,表演者调整身体的姿态,通过改变受风面积(表演者在垂直风力方向的投影面积),来改变所受向上风力的大小.已知人体所受风力大小与受风面积成正比.人水平横躺时受风面积最大,此时人所受风力大于重力;站立时受风面积最小,此时人所受风力小于重力;如图所示,某次表演中,人体可上下移动的空间总高度为 H,表演者由静止以站立身姿从 A 位置下落,经过 B 位置时调整为水平横躺身姿(不计调整过程的时间和速度变化),运动到 C 位置速度恰好减为零。已知 AB 段距离大于 BC 段距离,关于表演者下落的过程,下列说法正确的是( )A.从 A 至 B 过程表演者的平均速度大于从 B 至 C 过程表演者的平均速度B.从 A 至 B 过程表演者的运动时间等于从 B 至 C 过程表演者的运动时间C.从 A 至 B 过程表演者加速度的绝对值大于从 B 至 C 过程表演者加速度的绝对值D.从 A 至 C 的过程中,重力对表演者做的功等于表...

1、当您付费下载文档后,您只拥有了使用权限,并不意味着购买了版权,文档只能用于自身使用,不得用于其他商业用途(如 [转卖]进行直接盈利或[编辑后售卖]进行间接盈利)。
2、本站所有内容均由合作方或网友上传,本站不对文档的完整性、权威性及其观点立场正确性做任何保证或承诺!文档内容仅供研究参考,付费前请自行鉴别。
3、如文档内容存在违规,或者侵犯商业秘密、侵犯著作权等,请点击“违规举报”。

碎片内容

内蒙古自治区第一机械制造有限公司第一中学2024-2025学年物理高一下期末检测模拟试题含解析

您可能关注的文档

确认删除?