2026届江苏省百校化学高一第一学期期中经典试题含解析

2026届江苏省百校化学高一第一学期期中经典试题含解析_第1页
1/14
2026届江苏省百校化学高一第一学期期中经典试题含解析_第2页
2/14
2026届江苏省百校化学高一第一学期期中经典试题含解析_第3页
3/14
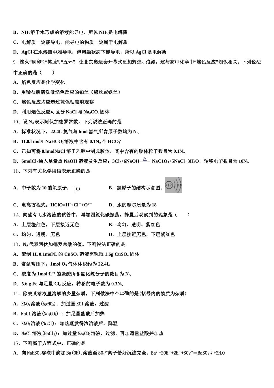
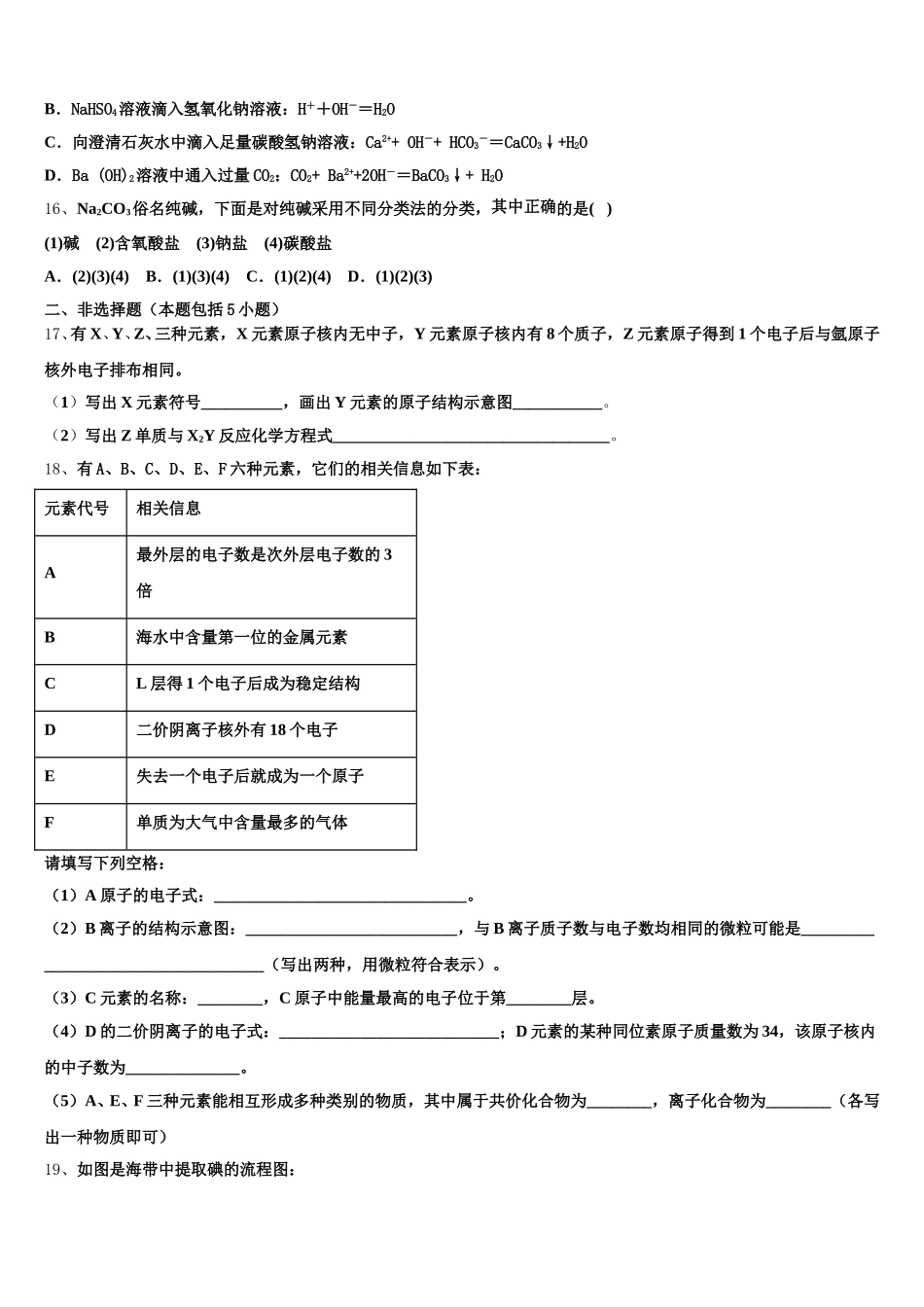
2026 届江苏省百校化学高一第一学期期中经典试题考生须知:1.全卷分选择题和非选择题两部分,全部在答题纸上作答。选择题必须用 2B 铅笔填涂;非选择题的答案必须用黑色字迹的钢笔或答字笔写在“答题纸”相应位置上。2.请用黑色字迹的钢笔或答字笔在“答题纸”上先填写姓名和准考证号。3.保持卡面清洁,不要折叠,不要弄破、弄皱,在草稿纸、试题卷上答题无效。一、选择题(每题只有一个选项符合题意)1、下列溶液中的 Cl- 浓度与 50mL 1mol/L AlCl3溶液中的 Cl- 浓度相等的是A.150mL 1mol/L NaCl 溶液 B.75mL 2mol/L CaCl2溶液C.150mL 2mol/L MgCl2溶液 D.75mL 3mol/L KCl 溶液2、下列贡献与中国科学家无关的是A.创立侯氏制碱法B.发现青蒿素C.合成结晶牛胰岛素D.发明元素周期表3、在反应 2KMnO4+16HCl=2KCl+2MnCl2+5Cl2↑+8H2O 中( )A.氧化产物与还原产物粒子个数比是 2∶5B.被氧化的 HCl 占参加反应 HCl 总分子数的 5/8C.KMnO4只有一部分发生还原反应D.KMnO4与 HCl 恰好分别完全被还原和被氧化4、某同学在实验报告中记录了以下数据:① 用量筒量取 7.34mL 盐酸;②用托盘天平称取 8.7g 食盐;③用标准盐酸溶液滴定未知浓度的 NaOH 溶液,用去盐酸23.10mL;④用广范 pH 试纸测得某溶液的 pH 是 4.5,其中数据合理的是A.①④ B.②③ C.①③ D.①②5、下列反应不属于氧化还原反应的是A.2F2+2H2O===4HF+O2 B.3CO+Fe2O32Fe+3CO2C.AgNO3+NaCl===AgCl↓+NaNO3 D.MgCl2(熔融) Mg+Cl2↑6、下列物质中含有共价键的离子化合物是A.NaOH B.CaCl2 C.H2 D.H2O7、实验室需要配制 2.0mol/L 的 NaOH 溶液 950ml,配制时应选用的容量瓶的规格和称取 NaOH 的质量分别是A.950ml,76.0gB.500ml,,80gC.1000ml,76.0gD.1000ml,80.0g8、电解质和非电解质是对化合物的一种分类方式.下列关于电解质的说法正确的是( )A.液态 HCl 不导电,所以 HCl 不是电解质B.NH3溶于水形成的溶液能导电,所以 NH3是电解质C.电解质一定能导电,能导电的物质一定属于电解质D.AgCl 在水溶液中难导电,但熔融状态下能导电,所以 AgCl 是电解质9、焰火“脚印”、“笑脸”、“五环”,让北京奥运会开幕式更加辉煌、浪漫,这与高中化学中“焰色反应”知识相关。下列说法中正确的是( )A.焰色反应是化学变化B.用稀盐酸清洗做焰色反应的铂丝(镍丝或铁丝)C.焰色反...

1、当您付费下载文档后,您只拥有了使用权限,并不意味着购买了版权,文档只能用于自身使用,不得用于其他商业用途(如 [转卖]进行直接盈利或[编辑后售卖]进行间接盈利)。
2、本站所有内容均由合作方或网友上传,本站不对文档的完整性、权威性及其观点立场正确性做任何保证或承诺!文档内容仅供研究参考,付费前请自行鉴别。
3、如文档内容存在违规,或者侵犯商业秘密、侵犯著作权等,请点击“违规举报”。

碎片内容

2026届江苏省百校化学高一第一学期期中经典试题含解析

您可能关注的文档

确认删除?